
西泠學堂由具有「天下第一名社」美譽的西泠印社與香港著名文化藝術品牌集古齋於2017年攜手創辦,從2018年開班以來,已舉辦12期共80多個培訓班,系統培養了近兩千名學員,聘任近20位來自澳洲、香港、上海、杭州和台灣等地的知名藝術家為導師,成為香港首屈一指的中國文化藝術專業培訓基地,旨在繼承傳播傳統優秀藝術文化。
西泠學堂書畫篆藝術人才培訓項目成功入圍國家藝術基金(一般項目)2022年度資助項目名單。值此慶祝香港回歸祖國25周年之際,西泠學堂推出書法、繪畫、篆刻、古琴、廣彩陶瓷等16門夏季課程,計劃於2022年7月23日和24日於中商藝術大廈開班,使香港市民有更多機會參與和學習,在怡情、啟智、育德之遊藝人生中,全面提升公民的審美能力和綜合素養,搭建立體化的文化藝術交流之平台,助推香港發展成為中外文化藝術交流中心,推動中華優秀傳統文化在香港及海外的普及、傳承和發展。感興趣的朋友,敬請盡快報名,機會難得,不容錯過!

慶祝香港回歸祖國25周年
山水畫寫生臨創班

培訓對象:山水畫藝術愛好者
培訓内容:陳偉老師以學院式教學方式,循序漸進、系統規範地將理論與實踐相結合,清晰準確地講解和示範各種山水畫筆墨技法、畫理畫法、筆墨意境,乃至創作方法等。在引導和啟發學員的同時,因應學員的狀態和各自能力的不同,調整教學方向,以達到學有所得之效;並將一直以來行之有效的「臨摹、寫生、創作」三位一體的山水畫教學理念有機地貫穿於整個教學中,啟發學員探索山水畫筆墨形式語言的同時,在技法層面及思想層面兩者並進,指導學員創作參展作品。
特聘名師:陳偉先生
課程大綱:

培訓方式:線下面授,導師將在課堂上作理論講解與指導示範,輔導學員練習,評改學員習作。
開課日期:2022年7月23日
上課時間:每周六上午10時至12時
上課地點:香港中環域多利皇后街9號中商藝術大廈
授課語言:廣東話或普通話
廣彩陶瓷班

培訓對象:國畫、陶瓷藝術愛好者
培訓内容:本課程將集中讓學員學會嶺南畫派於廣彩陶瓷藝術上繪畫花卉、動物以及山水的特色與技巧。透過從勾勒線條的基礎,至調製顏料及配色、上手的技巧,以至廣彩的花邊紋樣及作品整體的布局設計,期望令每一個學員在完成課程後都能夠創作一幅廣彩陶瓷作品,提高學員的作畫及審美能力,弘揚中華傳統繪畫及陶瓷藝術。
特聘名師:劉致遠教授
課程大綱:

培訓方式:線下面授,導師將在課堂上作理論講解與指導示範,輔導學員練習,評改學員習作。
開課日期:2022年7月23日
上課時間:每周六上午10時至12時
上課地點:香港中環域多利皇后街9號中商藝術大廈
授課語言:廣東話或普通話
書法入門班

培訓對象:書法藝術愛好者
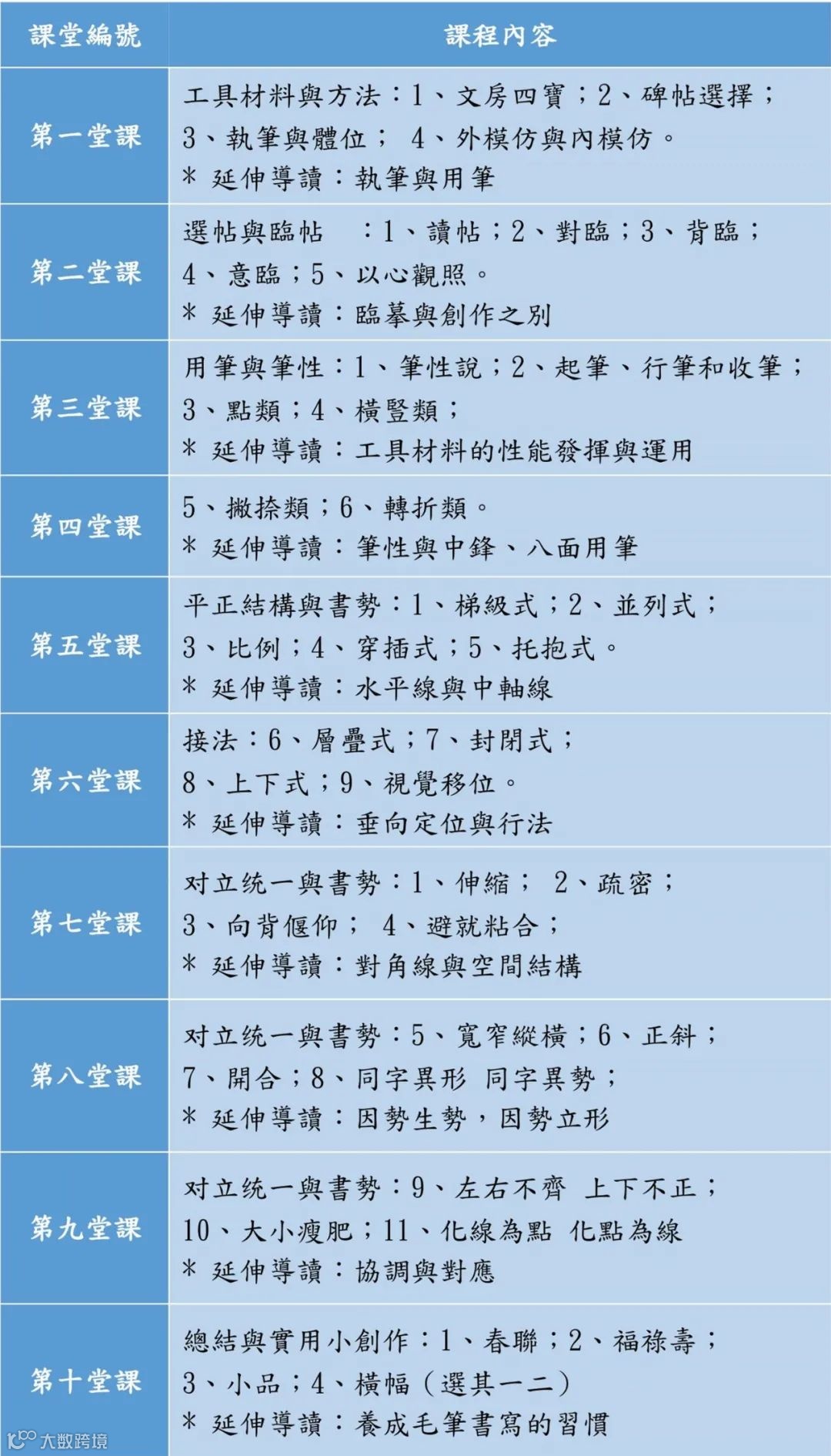
培訓内容:本課程由上海大學藝術學教授、博導、著名書法家白鶴博士主講,從工具材料、執筆、筆法、書勢等角度,以《孟法師碑》、《大字陰符經》為範本,進行詳細分析指導,傳授褚字用筆真諦,及藝術基本規律和經典書論。通過基礎訓練,逐步了解和掌握書法創作的基本原則,提高學員的書學水準和審美素養。對基礎不同的學員,採取因材施教的方式,層層遞進,不斷完善。
特聘名師:白鶴教授
課程大綱:

培訓方式:線下面授,導師將在課堂上作理論講解與指導示範,輔導學員練習,評改學員習作。
開課日期:2022年7月23日
上課時間:每周六上午10時至12時
上課地點:香港中環域多利皇后街9號中商藝術大廈
授課語言:普通話
古琴中級班

培訓對象:古琴愛好者
培訓内容:古琴中級班是在進階班的基礎上,學習兩首相當於考級四級難度的曲目:《陽關三叠》、《平沙落雁》,這兩曲旋律優美,技法有一定基礎即可掌握。
特聘名師:梁基永博士
課程大綱:

培訓方式:線下面授,導師將在課堂上作理論講解與指導示範,輔導學員練習。
開課日期:2022年7月23日
上課時間:每周六上午10時至12時
上課地點:香港中環域多利皇后街9號中商藝術大廈
授課語言:廣東話或普通話
行草書法臨創班

培訓對象:書法藝術愛好者
培訓内容:本課程由上海大學藝術學教授、博導白鶴博士主講。以其五十餘年學藝雙修之經驗,為學書者打開一扇便捷有效之門。以《岳麓寺碑》、《書譜》為範本,傳授行書與草書的基本用筆特徵和書寫方式,強化勢和整體的對應關係,因材施教,層層遞進。最終根據視覺心理學、創作法基本原理,打通行草的界線,為行草創作打好扎實基礎。
特聘名師:白鶴教授
課程大綱:

培訓方式:線下面授,導師將在課堂上作理論講解與指導示範,輔導學員練習,評改學員習作。
開課日期:2022年7月23日
上課時間:每周六下午2時30分至4時30分
上課地點:香港中環域多利皇后街9號中商藝術大廈
授課語言:普通話
白雲堂國畫班

培訓對象:國畫藝術愛好者
培訓内容:本課程讓學員初步掌握山水畫的基本技巧和方法,提高對中國水墨畫的整體認識,通過對傳統山水畫的藝術表現方式加以分析、認識、臨摹、學習,從而掌握白雲堂國畫的技法、特點和造型規律,提高學員的繪畫能力和審美能力,培養對山水畫的興趣,弘揚中華傳統繪畫藝術。
特聘名師:黃湘詅女士
課程大綱:

培訓方式:線下面授,導師將在課堂上作理論講解與指導示範,輔導學員練習,評改學員習作。
開課日期:2022年7月23日
上課時間:每周六下午2時30分至4時30分
上課地點:香港中環域多利皇后街9號中商藝術大廈
授課語言:廣東話或普通話
宮廷書畫花卉進階班

培訓對象:宮廷書畫、花卉藝術愛好者
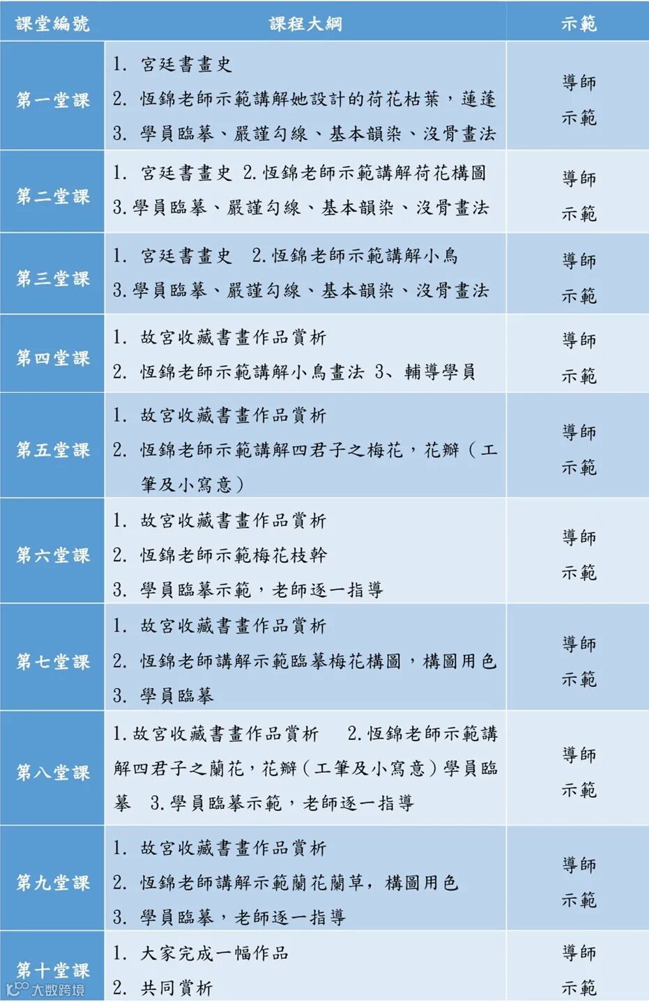
培訓内容:恆錦老師會用家族教授的方法,輔導學員由臨摹到簡單創作,工筆的勾線,沒骨畫法,基本功暈染,小寫意用色,生動有趣體現在畫作中。通過賞析導讀故宮收藏書畫,理解宮廷書畫的嚴謹之美,了解宮廷書畫歷史由來。由了解、練習到熟練掌握工筆、小寫意技法,簡單花卉構圖(牡丹/荷花等)。
特聘名師:愛新覺羅恆錦女士
課程大綱:

培訓方式:線下面授,導師將在課堂上作理論講解與指導示範,輔導學員練習,評改學員習作。
開課日期:2022年7月23日
上課時間:每周六下午2時30分至4時30分
上課地點:香港中環域多利皇后街9號中商藝術大廈
授課語言:廣東話或普通話
古琴進階班

培訓對象:古琴愛好者
培訓内容:適合已完成古琴入門課程的學生,將以十堂課為階段,學習經典古琴曲目明代古曲《平沙落雁》,以及嶺南派古琴曲《雙鶴聽泉》,古人有所謂「一曲平沙走天下」之説,即指此曲而言。
特聘名師:梁基永博士
課程大綱:

培訓方式:線下面授,導師將在課堂上作理論講解與指導示範,輔導學員練習。
開課日期:2022年7月23日
上課時間:每周六下午2時30分至4時30分
上課地點:香港中環域多利皇后街9號中商藝術大廈
授課語言:廣東話或普通話
書法進階班

培訓對象:書法藝術愛好者
培訓内容:本課程適合已完成書法入門班的進階級學員,邀請上海大學藝術學教授、博導、白鶴博士主講。以其五十餘年學藝雙修之經驗,為學書者打開便捷有效之門。以《大字陰符經》為範本,兼學行書,傳授筆勢及對應關係,初步有效地把握「勢」的基本特點和規律。對基礎不同的學員,採取因材施教的方式,層層遞進,不斷完善。以手把手教的方式,打通勢與身心間的關係。
特聘名師:白鶴教授
課程大綱:

培訓方式:線下面授,導師將在課堂上作理論講解與指導示範,輔導學員練習,評改學員習作。
開課日期:2022年7月24日
上課時間:每周日上午10時至12時
上課地點:香港中環域多利皇后街9號中商藝術大廈
授課語言:普通話
國畫入門班

培訓對象:國畫藝術愛好者
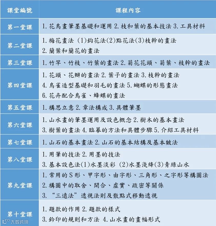
培訓内容:陳偉老師運用學院式教學體系中的方式,循序漸進、系統規範地將理論與實踐相結合,清晰準確地講解和示範各種中國花鳥畫、山水畫筆墨技法,畫理畫法,筆墨意境,乃至筆墨的品味等等,也將引導和啟發學員的主觀能動性及其思維能力,培養學員不僅具備較扎實的基礎知識,而且還具有較高品位的審美情操。同時,也因應學員的狀態和各自能力的不同,按各自的情況及時調整方向,以達到學有所得之效。
特聘名師:陳偉先生
課程大綱:

培訓方式:線下面授,導師將在課堂上作理論講解與指導示範,輔導學員練習,評改學員習作。
開課日期:2022年7月24日
上課時間:每周日上午10時至12時
上課地點:香港中環域多利皇后街9號中商藝術大廈
授課語言:廣東話或普通話
素描水彩畫水墨畫班

培訓對象:素描、水彩畫、水墨畫藝術愛好者
培訓内容:本課程每堂課前面部分素描、水彩作品示範,後面部分水墨作品示範,使學員熟練掌握素描、水彩畫和現代水墨畫技法和特點。沈平老師將會通過水彩濕畫法、乾畫法等技法示範水彩作品的繪製過程,內容包括靜物(蔬果、花卉)、風景(中國鄉土風景、香港城市風景、國外風景)、人物(肖像和動態),指導學員創作出一幅參展作品,開發學員的繪畫潛能,擴闊藝術視野,提升美術素養。
特聘名師:沈平先生
課程大綱:

培訓方式:線下面授,導師將在課堂上作理論講解與指導示範,輔導學員練習,評改學員習作。
開課日期:2022年7月24日
上課時間:每周日上午10時至12時
上課地點:香港中環域多利皇后街9號中商藝術大廈
授課語言:廣東話或普通話
古琴入門班

培訓對象:古琴愛好者
培訓内容:本課程將介紹古琴文化,除了演奏技巧和讀譜,還有琴曲欣賞方法等。學員完成此課程,可以基本掌握古琴基本指法,會看簡單古琴減字譜,會彈最基本的嶺南派古琴曲目《仙翁操》,能自己獨立彈完整一曲。
特聘名師:梁基永博士
課程大綱:

培訓方式:線下面授,導師將在課堂上作理論講解與指導示範,輔導學員練習。
開課日期:2022年7月24日
上課時間:每周日上午10時至12時
上課地點:香港中環域多利皇后街9號中商藝術大廈
授課語言:廣東話或普通話
篆隸書法臨創班

培訓對象:書法藝術愛好者
培訓内容:本課程通過進階教學,從篆隸書入手,訓練篆隸書基本筆法,了解篆隸書發展歷史,科學而系統規範地使學員掌握篆隸兩種書體的筆劃與結構特徵,臨摹創作相結合,使學員完成臨創作品,幫助學員建立有個人特色的創作風格,提高學員的創作能力、書法審美能力及綜合藝術素養。
特聘名師:施育煌先生
課程大綱:

培訓方式:線下面授,導師將在課堂上作理論講解與指導示範,輔導學員練習,評改學員習作。
開課日期:2022年7月24日
上課時間:每周日下午2時30分至4時30分
上課地點:香港中環域多利皇后街9號中商藝術大廈
授課語言:普通話
嶺南派水墨畫班

培訓對象:國畫藝術愛好者
培訓内容:嶺南派的特色是以形傳神,形神兼備,強調寫生,着重骨法用筆,隨類賦彩。本課程展現嶺南派以趙少昂教授為主的技法,山水用黃君壁教授的傳統山水,加入嶺南派的技法,外國的光學融合成新的技法,形成自我一體的中國畫,提高學員的審美能力及藝術素養。前四堂課以花鳥畫為主,後四堂課以山水畫為主,最後兩堂課以蟲魚畫為主,指導每位學員創作出一幅作品。
特聘名師:伍月柳教授
課程大綱:

培訓方式:線下面授,導師將在課堂上作理論講解與指導示範,輔導學員練習,評改學員習作。
開課日期:2022年7月24日
上課時間:每周日下午2時30分至4時30分
上課地點:香港中環域多利皇后街9號中商藝術大廈
授課語言:廣東話
書法心經班

培訓對象:書法藝術愛好者
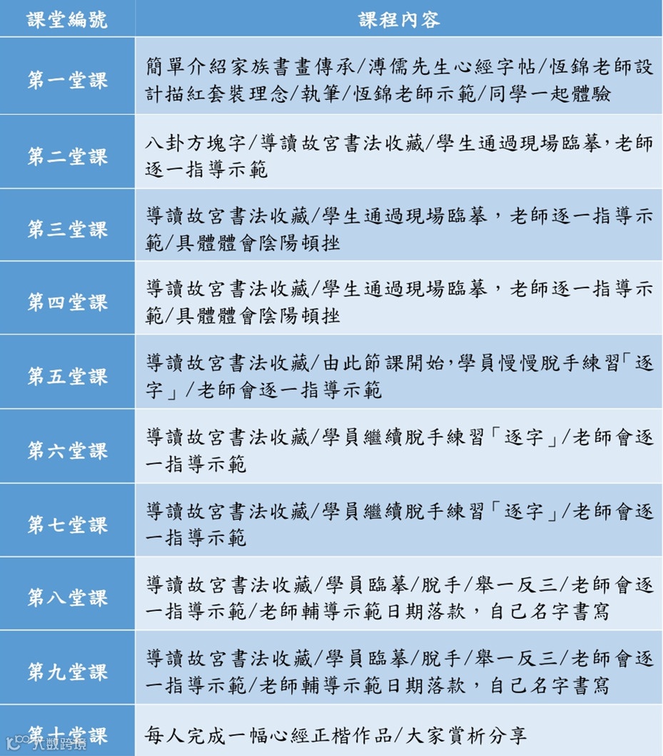
培訓内容:適合零基礎及初級基礎熱愛中國書法的愛好者。由認識毛筆開始,講述拿筆姿勢和坐姿。了解中國文字的發展,每節都會分享故宮收藏的書法名家作品。由臨摹恆錦老師設計的「心經描紅」開始,理解字的間架結構,每一筆的陰陽頓挫,描紅熟練後,背字,舉一反三!在最後一節課大家自己書寫一份心經。
特聘名師:愛新覺羅恆錦女士
課程大綱:

培訓方式:線下面授,導師將在課堂上作理論講解與指導示範,輔導學員練習,評改學員習作。
開課日期:2022年7月24日
上課時間:每周日下午2時30分至4時30分
上課地點:香港中環域多利皇后街9號中商藝術大廈
授課語言:廣東話或普通話
篆刻臨創班

培訓對象:篆刻藝術愛好者
培訓内容:本課程適合已有篆刻基礎的學員,由西泠印社社員鄧昌成老師和中國書法家協會理事林墨子老師聯合執教,按印章發展史,從書法篆法刀法風格統一上進行全面梳理和示範引導,分章別類,按個人優點和專注力給予強化訓練。
特聘名師:鄧昌成先生 / 林墨子先生
課程大綱:

培訓方式:線下面授,導師將在課堂上作理論講解與指導示範,輔導學員練習,評改學員習作。
開課日期:2022年7月24日
上課時間:每周日下午2時30分至4時30分
上課地點:香港中環域多利皇后街9號中商藝術大廈
授課語言:廣東話或普通話
【親身報名】
可往中環域多利皇后街9號中商藝術大廈4樓書店填寫報名表並繳交學費。
【網上報名】
掃描/長按下方二維碼,填寫報名表格網上提交即可,學費可以通過銀行轉賬匯款。

報名學費:
港幣3000元/人(共10堂課,20課時)
(備註:古琴班除外,古琴班學費:港幣6000元/人,共10堂課,20課時)
將課程學費通過銀行轉賬至以下賬戶,即可繳交學費。
戶 名:集古齋有限公司
銀行賬號:036-721-10062941
開戶銀行:中國銀行(香港)有限公司
銀行分行:雲咸街分行
備註:請在報名費入數紙上註明「西泠學堂2022夏季課程+報名學員姓名」並電郵至xlinfo@tsikuchai.com或傳真至2522 7953。一經收費後,恕不退還,敬請諒解,非常感謝大家的支持和參與!
聯 絡 人:林小姐 / 李小姐
聯絡電話:2526 2388
傳真號碼:2522 7953
電子郵箱:xlinfo@tsikuchai.com
官方網站:

微信公眾號:

Facebook專頁:

(圖文轉載並改編自集古齋微信公眾號)
微信公眾號不再按照時間順序推送,聯合出版集團不想錯過你,想把最好的推送第一時間分享給你!只需點擊右上角「...」,然後點擊「聯合出版集團」,再點擊右上角「...」,然後設為星標就可以啦!
➤ 集古齋西泠學堂系列藝文講座名師雲集,助您居安抗疫,藝術養心!


