
西泠學堂由具有「天下第一名社」美譽的西泠印社與香港著名文化藝術品牌集古齋於2017年攜手創辦,從2018年開班以來,已舉辦14期100多個培訓班,系統培養了2000多名學員,聘任近20位來自澳洲、香港、上海、杭州和台灣等地的知名藝術家為導師,成為香港首屈一指的中國文化藝術專業培訓基地,旨在弘揚傳統優秀文化藝術,確立高品位的人生目標。
西泠學堂書畫篆藝術人才培訓項目成功入圍國家藝術基金(一般項目)2022年度資助項目名單。因應廣大藝術愛好者的需求,西泠學堂推出書法、繪畫、篆刻、古琴、廣彩陶瓷等18門秋季課程,將於2022年10月15日和16日在中商藝術大廈開班,使香港市民在怡情、啟智、育德之遊藝人生中,全面提升公民的審美能力和綜合素養,搭建立體化的文化藝術交流之平台,助推香港發展成為中外文化藝術交流中心,推動中華優秀傳統文化在香港及海外的普及、傳承和發展。感興趣的朋友,敬請盡快報名,機會難得,不容錯過!


培訓對象:國畫、陶瓷藝術愛好者
培訓內容:本課程將集中讓學員學會嶺南畫派於廣彩陶瓷藝術上繪畫花卉、動物以及山水的特色與技巧。透過從勾勒線條的基礎;至調製顏料及配色、上手的技巧;以至廣彩的花邊紋樣及作品整體的布局設計,期望令每一個學員在完成課程後都能夠創作一幅廣彩陶瓷作品,提高學員的作畫及審美能力,弘揚中華傳統繪畫及陶瓷藝術。
特聘名師:劉致遠教授
課程大綱:

培訓方式:線下面授,導師將在課堂上作理論講解與指導示範,輔導學員練習,評改學員習作。
開課日期:2022年10月15日
上課時間:每周六上午10時至12時
上課地點:香港中環域多利皇后街9號中商藝術大廈
授課語言:廣東話或普通話

培訓對象:山水畫藝術愛好者
培訓內容:陳偉老師將以學院式教學方式,循序漸進地、系統規範地,理論與實踐相結合,清晰、準確地講解和示範各種山水畫筆墨技法、畫理畫法、筆墨意境,乃至創作方法等,在引導和啟發學員的同時,因應學員的狀態和各自能力的不同,調整教學方向,以達到學有所得之效。並將一直以來行之有效的「臨摹、寫生、創作」三位一體的山水畫教學理念有機地貫穿於整個教學中,啟發學員探索山水畫筆墨形式語言的同時,在技法層面及思想層面兩者並進,指導學員創作參展作品。
特聘名師:陳偉先生
課程大綱:

培訓方式:線下面授,導師將在課堂上作理論講解與指導示範,輔導學員練習,評改學員習作。
開課日期:2022年10月15日
上課時間:每周六上午10時至12時
上課地點:香港中環域多利皇后街9號中商藝術大廈
授課語言:廣東話或普通話

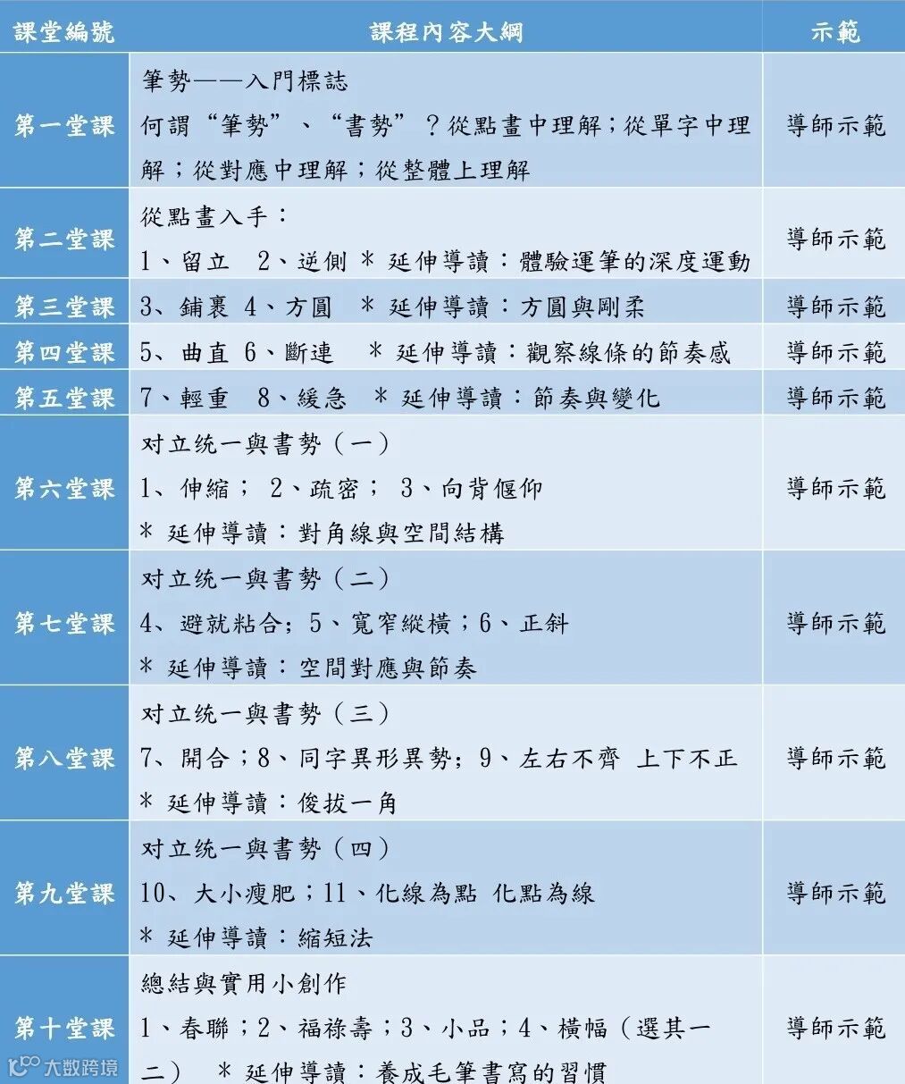
培訓對象:書法藝術愛好者
培訓內容:本課程,是在入門班基礎上專門開設的。書法更高的境界是「凝固的音樂」,故筆勢也就成了書法入門最重要的標誌,而不是結構。只有當了解並掌握了筆勢,結構自然會隨著勢而發生變化,由此產生韻味。書法是通過空間表現時間的節奏藝術,只有做到這一點,才有可能將書者的個性、情感以及審美理想等得以生動的顯現,為真正入門打好扎實基礎。
特聘名師:白鶴教授
課程大綱:

培訓方式:線下面授,導師將在課堂上作理論講解與指導示範,輔導學員練習,評改學員習作。
開課日期:2022年10月15日
上課時間:每周六上午10時至12時
上課地點:香港中環域多利皇后街9號中商藝術大廈
授課語言:普通話

培訓對象:國畫藝術愛好者
培訓內容:通過本課程的學習,讓學員初步掌握山水畫的基本技巧和方法,提高對中國水墨畫的整體認識,通過對傳統山水畫的藝術表現程式加以分析、認識、臨摹學習,從而掌握白雲堂國畫的技法、特點和造型規律,提高學員的繪畫能力和審美能力,培養對山水畫的興趣,弘揚中華傳統繪畫藝術。
特聘名師:黃湘詅女士
課程大綱:

培訓方式:線下面授,導師將在課堂上作理論講解與指導示範,輔導學員練習,評改學員習作。
開課日期:2022年10月15日
上課時間:每周六下午2時30分至4時30分
上課地點:香港中環域多利皇后街9號中商藝術大廈
授課語言:廣東話或普通話

培訓對象:書法藝術愛好者
培訓內容:任何藝術之基礎,都接近自然科學。故入門正確與否,將直接關係到學習進程和發展方向。本課程由上海大學藝術學教授、博導、著名書法家白鶴博士主講,從工具材料、執筆、筆法、書勢等角度,進行詳細分析指導,為學書法者提供方法論依據。通過基礎訓練,逐步了解和掌握書法創作的基本法則,提高學員的書寫水準和審美素養。
特聘名師:白鶴教授
課程大綱:

培訓方式:線下面授,導師將在課堂上作理論講解與指導示範,輔導學員練習,評改學員習作。
開課日期:2022年10月15日
上課時間:每周六下午2時30分至4時30分
上課地點:香港中環域多利皇后街9號中商藝術大廈
授課語言:普通話

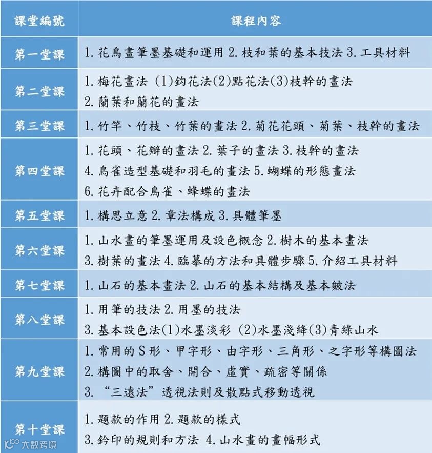
培訓對象:國畫藝術愛好者
培訓內容:陳偉老師將運用學院式教學體系中的方式,循序漸進地、系統規範地,理論與實踐相結合,清晰、準確地講解和示範各種中國花鳥畫、山水畫筆墨技法、畫理畫法、筆墨意境,乃至筆墨的品味等等,也將引導和啟發學員的主觀能動性及其思維能力,培養學員不僅具備較扎實的基礎知識,而且還具有較高品位的審美情操。同時,也因應學員的狀態和各自能力的不同,按各自的情況及時調整方向,以達到學有所得之效。
特聘名師:陳偉先生
課程大綱:

培訓方式:線下面授,導師將在課堂上作理論講解與指導示範,輔導學員練習,評改學員習作。
開課日期:2022年10月15日
上課時間:每周六下午2時30分至4時30分
上課地點:香港中環域多利皇后街9號中商藝術大廈
授課語言:廣東話或普通話

培訓對象:書法藝術愛好者
培訓內容:本班由上海大學藝術學教授、博導白鶴博士主講。以其五十餘年學藝雙修之經驗,為學書者打開一扇便捷有效之門。以《岳麓寺碑》、《書譜》為範本,傳授行書與草書的基本用筆特徵和書寫方式,強化勢和整體的對應關係,因材施教,層層遞進。最終根據視覺心理學、創作法基本原理,打通行草的界線,為行草創作打好扎實基礎。
特聘名師:白鶴教授
課程大綱:

培訓方式:線下面授,導師將在課堂上作理論講解與指導示範,輔導學員練習,評改學員習作。
開課日期:2022年10月16日
上課時間:每周日上午10時至12時
上課地點:香港中環域多利皇后街9號中商藝術大廈
授課語言:普通話

培訓對象:國畫藝術愛好者
培訓內容:通過學員對中國花鳥畫、山水畫藝術的基本了解,在導師的引導下,系統規範地、由淺入深地進行筆墨訓練,從而掌握花鳥畫和山水畫的基本方法與技巧,初步達到正確和自信地運用筆墨的能力。同時,通過教學,提高學員的審美能力及藝術素養,培養學員不僅具備較扎實的基礎知識,而且還具有較高品位的審美情操。學堂將配合現代教學理念,帶動學員更好地積極地認識和傳承中華優秀傳統文化精粹,在這大時代中,推動中華優秀的藝術在香港永恒發展。
特聘名師:陳偉先生
課程大綱:

培訓方式:線下面授,導師將在課堂上作理論講解與指導示範,輔導學員練習,評改學員習作。
開課日期:2022年10月16日
上課時間:每周日上午10時至12時
上課地點:香港中環域多利皇后街9號中商藝術大廈
授課語言:廣東話或普通話

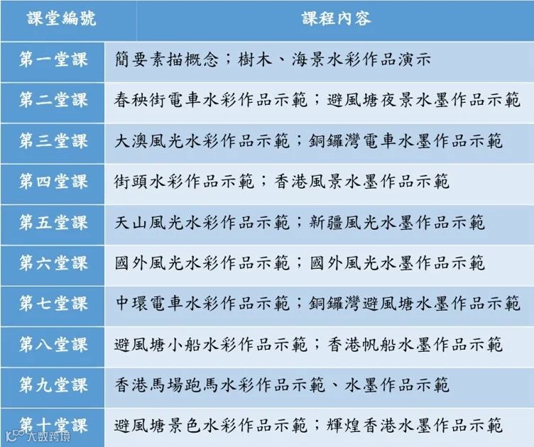
培訓對象:素描、水彩畫、水墨畫藝術愛好者
培訓內容:本課程每堂課前面部分素描、水彩作品示範,後面部分水墨作品示範,使學員熟練掌握素描、水彩畫和現代水墨畫技法和特點。沈平老師將會通過水彩濕畫法、乾畫法等技法示範,水彩作品的繪製過程,內容包括靜物(蔬果、花卉)、風景(中國鄉土風景、香港城市風景、國外風景)、人物(肖像和動態),指導學員創作出一幅參展作品,開發學員的繪畫潛能,擴闊藝術視野,提升美術素養。
特聘名師:沈平先生
課程大綱:

培訓方式:線下面授,導師將在課堂上作理論講解與指導示範,輔導學員練習,評改學員習作。
開課日期:2022年10月16日
上課時間:每周日上午10時至12時
上課地點:香港中環域多利皇后街9號中商藝術大廈
授課語言:廣東話或普通話

培訓對象:篆刻藝術愛好者
培訓內容:初學者課程主要在秦漢印基礎的臨摹和訓練上,從度稿上石開始有序的引導和示範,扎實的秦漢印基礎有利於日後在印篆布局印式規範上更加具有理念和法度。
特聘名師:林墨子先生
課程大綱:

培訓方式:線下面授,導師將在課堂上作理論講解與指導示範,輔導學員練習,評改學員習作。
開課日期:2022年10月16日
上課時間:每周日上午10時至12時
上課地點:香港中環域多利皇后街9號中商藝術大廈
授課語言:廣東話或普通話

培訓對象:篆刻藝術愛好者
培訓內容:本課程適合已有篆刻基礎的學員,由西泠印社社員鄧昌成老師,按印章發展史,從書法篆法刀法風格統一上進行全面梳理和示範引導,分章別類,按個人優點和專注力給予強化訓練。
特聘名師:鄧昌成先生
課程大綱:

培訓方式:線下面授,導師將在課堂上作理論講解與指導示範,輔導學員練習,評改學員習作。
開課日期:2022年10月16日
上課時間:每周日下午2時30分至4時30分
上課地點:香港中環域多利皇后街9號中商藝術大廈
授課語言:廣東話或普通話

培訓對象:書法藝術愛好者
培訓內容:本課程通過進階教學,從篆隸書入手,訓練篆隸書基本筆法,了解篆隸書發展歷史,科學而系統規範地使學員掌握篆隸兩種書體的筆劃與結構特徵,臨摹創作相結合,使學員完成臨創作品,幫助學員建立獨立、有個人特色的創作風格,提高學員的創作能力、書法審美能力及綜合藝術素養。
特聘名師:施育煌先生
課程大綱:

培訓方式:線下面授,導師將在課堂上作理論講解與指導示範,輔導學員練習,評改學員習作。
開課日期:2022年10月16日
上課時間:每周日下午2時30分至4時30分
上課地點:香港中環域多利皇后街9號中商藝術大廈
授課語言:普通話

培訓對象:國畫藝術愛好者
培訓內容:嶺南派的特色是以形傳神,形神兼備,強調寫生,著重骨法用筆,隨類賦彩。伍月柳教授是著名畫家,國畫大師趙少昂教授及黃君璧教授的入室弟子,為嶺南畫派第三代傳人,現任香港中文大學榮譽院士、香港理工大學榮譽院士、香港中文大學善衡書院榮譽院士。本課程展現嶺南派以趙少昂教授為主的技法,山水用黃君壁教授的傳統山水,加入嶺南派的技法,外國的光學融合成新的技法,形成自我一體的中國畫,提高學員的審美能力及藝術素養。四堂課以花鳥畫爲主,四堂課以山水畫爲主,最後兩堂課以蟲魚畫爲主,指導每位學員創作出一幅作品。
特聘名師:伍月柳教授
課程大綱:

培訓方式:線下面授,導師將在課堂上作理論講解與指導示範,輔導學員練習,評改學員習作。
開課日期:2022年10月16日
上課時間:每周日下午2時30分至4時30分
上課地點:香港中環域多利皇后街9號中商藝術大廈
授課語言:廣東話

培訓對象:古琴愛好者
培訓內容:古琴為聯合國認可的人類非物質遺產之一,也是中國存世最悠久,最具有文化內涵的樂器之一。古琴今日已成為中國傳統文化符號之一,特別適合內省,安靜,修心,在喧囂的城市生活中尋找寧靜的心境。本課程將介紹古琴文化,除了演奏技巧和讚普,還有琴曲欣賞方法等。
特聘名師:梁基永博士
課程大綱:

培訓方式:線下面授,導師將在課堂上作講解與指導示範,輔導學員練習。
開課日期:2022年10月15日
上課時間:每周六上午10時至12時
上課地點:香港中環域多利皇后街9號中商藝術大廈
授課語言:廣東話或普通話

培訓對象:古琴愛好者
培訓內容:適合已完成古琴入門課程的學生,將以十堂課為階段,學習經典古琴曲目明代名曲《秋風詞》與《酒狂》,以及一首嶺南派傳統小曲《雙鶴聽泉》,掌握後可達至自娛與表演之樂趣。
特聘名師:梁基永博士
課程大綱:

培訓方式:線下面授,導師將在課堂上作講解與指導示範,輔導學員練習。
開課日期:2022年10月15日
上課時間:每周六下午2時30分至4時30分
上課地點:香港中環域多利皇后街9號中商藝術大廈
授課語言:廣東話或普通話

培訓對象:古琴愛好者
培訓內容:古琴中級班是在進階班的基礎上,學習相當於考級四級難度的曲目,主要以兩首著名古曲:《陽關三疊》《平沙落雁》,這兩曲旋律優美,技法有一定基礎即可掌握。
特聘名師:梁基永博士
課程大綱:

培訓方式:線下面授,導師將在課堂上作講解與指導示範,輔導學員練習。
開課日期:2022年10月16日
上課時間:每周日上午10時至12時
上課地點:香港中環域多利皇后街9號中商藝術大廈
授課語言:廣東話或普通話

培訓對象:書法藝術愛好者
培訓內容:本班由上海大學藝術學教授、博導、白鶴博士主講。以其五十餘年學藝雙修之經驗,為學書者打開便捷有效之門。以《靈飛經》和唐人寫經為範本,傳授小楷最基礎的用筆方式及寫經特徵,由此步入淨書《心經》領域。對基礎不同的學員,採取因材施教的方式,層層遞進,不斷完善。課程採取三分法,即三分之一講解、三分之一示範、三分之一學員練習,導師逐一指導。使學員達到身臨其境的感覺。
特聘名師:白鶴教授
課程大綱:

培訓方式:線下面授,導師將在課堂上作理論講解與指導示範,輔導學員練習,評改學員習作。
開課日期:2022年10月20日
上課時間:每周四上午10時至12時
上課地點:香港中環域多利皇后街9號中商藝術大廈
授課語言:普通話

培訓對象:國畫藝術愛好者
培訓內容:通過本課程的學習,讓學員初步掌握山水畫的基本技巧和方法,提高對中國水墨畫的整體認識,通過對傳統山水畫的藝術表現程式加以分析、認識、臨摹學習,從而掌握白雲堂國畫的技法、特點和造型規律,提高學員的繪畫能力和審美能力,培養對山水畫的興趣,弘揚中華傳統繪畫藝術。
特聘名師:黃湘詅女士
課程大綱:

培訓方式:線下面授,導師將在課堂上作理論講解與指導示範,輔導學員練習,評改學員習作。
開課日期:2022年10月20日
上課時間:每周四下午2時30分至4時30分
上課地點:香港中環域多利皇后街9號中商藝術大廈
授課語言:廣東話或普通話
【親身報名】
可往中環域多利皇后街9號中商藝術大廈4樓書店填寫報名表並繳交學費。
【網上報名】
掃描/長按以下二維碼填寫報名表格網上提交即可,學費可以通過銀行轉賬匯款。

報名學費:港幣3,000元/人(共10堂課,20課時)
備註:古琴班除外,古琴班學費為港幣6,000元/人(共10堂課,20課時)
將學費通過銀行轉賬至以下賬戶:
戶名:集古齋有限公司
銀行賬號:036-721-10062941
開戶銀行:中國銀行(香港)有限公司
銀行分行:雲咸街分行
轉數快(FPS)號碼:160844585
備註:請在報名費入數紙上注明「西泠學堂2022秋季課程班別及姓名」並電郵至xlinfo@tsikuchai.com或傳真至2522 7953。報名學費一旦交完,恕不退還,敬請諒解,非常感謝大家的支持和參與!
聯絡人:林小姐 / 李小姐
聯絡電話:2526 2388
傳真號碼:2522 7953
電子郵箱:xlinfo@tsikuchai.com
官方網站:
https://www.tsikuchai.com/school
(圖文轉載並改編自集古齋微信公眾號)
微信公眾號不再按照時間順序推送,聯合出版集團不想錯過你,想把最好的推送第一時間分享給你!只需點擊右上角「...」,然後點擊「聯合出版集團」,再點擊右上角「...」,然後設為星標就可以啦!


