
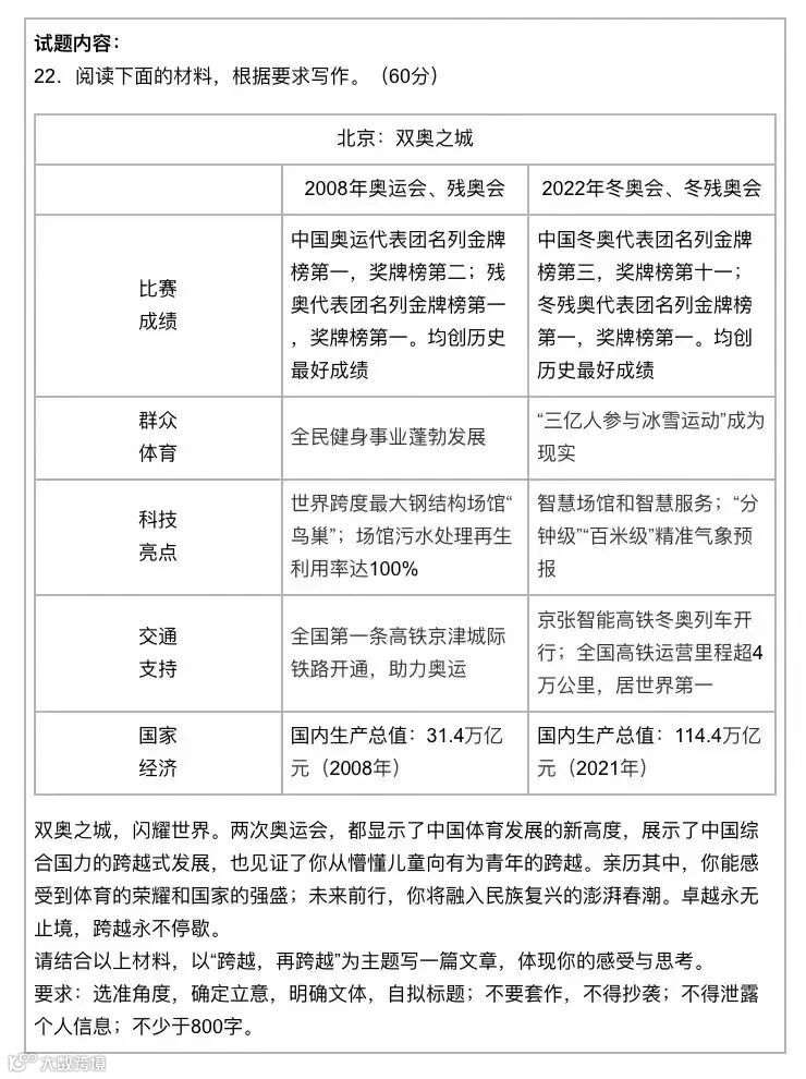
今天是高考第一天。上午的語文考試結束後,各地作文題目公佈,引來眾網友關注,相關話題一度登上微博熱搜榜。
圖 | 熱搜微博及部分高考作文題(點擊查看大圖)
有網友表示今年的高考作文題目展示中國高質量發展成績,充滿正能量,也有網友忍不住感慨題目太難,自嘲還好自己早幾年畢業,不然遇見今年的作文題,真真不知如何下筆……
運用中文流利順暢地寫作,也是不少香港學生希望擁有並提升的技能。小編為各位精選幾種圖書,與大家分享寫作提升訣竅,一同提升寫作力!
《DSE中文作文實戰手冊》
作者:曹雪熊、劉如風
出版社:香港三聯書店
出版時間:2020年10月
本書由香港資深中文科科主任、教科書編者蒲葦點評並推薦。精選7篇範文,詳細分析解題重點;26篇「一題兩寫」範文,由作者母子共寫,呈現「一個題目,兩種寫法」,啟發讀者以多角度構思題目。本書內容還包括:作文整體部署、範文及評析、練筆題分析,幫助學生分析歷屆試題的特點,練習如何審題、扣題、選材、立意技巧,找出題目關鍵詞,構思寫作內容,撰寫大綱及如何提升至上品佳作。
《DSE中文必讀:醫好寫作不是夢》(修訂版)
作者:陳樂行
出版社:香港三聯書店
出版時間:2019年3月
樂行同學DSE中文科勇奪5**,得以入讀心儀的中醫學系,現在他以所學的中醫知識來談中文寫作,說得頭頭是道,堪稱前呼後應。此書文例豐富,附以短評、總評,兼具理論與實戰,是市面上教授作文難得一見的好書。資深中文教師及作家蒲葦編審此書,是次修訂除了更新試題,還提供在公開考試中取得好成績的範文予讀者參考。

《校長爺爺教寫作系列》(共四冊)
作者:謝振強
出版社:中華教育
出版時間:2022年3月
作者謝振強人稱「校長爺爺」,深得教育同工敬愛,曾擔任聖公會基心小學、聖公會基顯小學及聖公會呂明才紀念小學校長,春風化雨四十載。他親自點評同學作品,細讀詳盡分析,一篇一篇,一步一步,尋找寫作的靈感與方法。
《校長爺爺教寫作系列》一共四冊,包括記敍文、描寫文、說明文、實用文。每冊收錄30篇小學生優秀作品,按主題分類。針對每篇文章,按段剖析組織及寫作手法,輔以思維導圖和校長點評,分析小作家的創作思路。加上好詞好句,豐富寫作素材,最後的「小練習」,讓學生學以致用,文筆再躍升。

《跟着魯迅學寫作》
作者:三支鉛筆讀寫研究中心
出版社:香港商務印書館
出版時間:2022年4月
本書由曾出版《看圖寫作就三步》的「三支鉛筆讀寫研究中心」帶你共讀魯迅經典作品,如庖丁解牛般地拆解魯迅名篇,從把握全篇脈絡,到以隨文附註的形式細緻解讀字裏行間,秉持「讀寫並行」的原則,教孩子仿寫魯迅作品:仿選材、仿寫法、仿語言,更提供不少學生「仿寫魯迅」的練筆實戰作品呈現,便於參考教學實踐,對照學習。
無論你是學生、教師還是家長,透過閱讀本書,都足以收穫從讀到寫、學以致用的經驗。

《教圖閱讀寫作同步特訓》(共6冊)
出版社:香港教育圖書公司
出版時間:2020年1月
全書共6冊,根據不同年級的需要,涵蓋多種文體,包括記敍文、描寫文、說明文、抒情文、議論文和各類實用文,題材多元化,貼近學生的生活情境,增加閱讀和寫作的趣味性。每冊按全學期的閱讀及寫作學習重點,設計12個練習,運用「以讀帶寫」,通過閱讀提升寫作技巧。另附送「佳作賞析本」,就每個「動筆平台」的寫作題目提供範文,讓學生可參考優秀文章,提升寫作水平。
購買途徑
「中商進口商城」小程序,點擊上方圖書封面可進入購買鏈接。
「一本」官方網站,識別下方二維碼,進入購買頁面。

香港
.全線三聯書店、中華書局及商務印書館門市
.各大書店
.「一本」文化閱讀購物平台
www.mybookone.com.hk
內地
.又日新圖書專營店
.深圳聯合書店本來藝文館
.中華商務圖書專營店
.聯合圖書音像專營店
.廣州聯合書店
.上海香港三聯書店
台灣
.博客來
.誠品書店
.三民網絡書店
.各大書店
微信公眾號不再按照時間順序推送,聯合出版集團不想錯過你,想把最好的推送第一時間分享給你!只需點擊右上角「...」,然後點擊「聯合出版集團」,再點擊右上角「...」,然後設為星標就可以啦!
➤ 高考作文「可為與有為」,百年前蔡元培這樣告訴我們......
➤ 香港兒童文學名家訪談no.3 | 宋詒瑞:生活,是我寫作的源泉




