土地流转模式介绍(大全)
1、 概念、定义、研究对象
农村集体土地按照用途可以分为农业用地(农村土地承包经营权)、宅基地(宅基地使用权)、其它农村建设用地(农村建设用地使用权)及农村未开发利用土地。农民集体所有制是指土地所有权属于劳动群众集体所有的土地制度。
我国《宪法》第 10 条规定:我国农村和城市郊区的土地,除法律规定属于国家所有的以外,属于农民集体所有;宅基地和自留地、自留山,属于农民集体所有。农民集体土地所有权分别属于乡、村和村内两个以上集体经济组织或者村民小组三种形式的农民集体所有,并由法律规定的组织经营、管理。
在建设社会主义新农村的背景下,我国各地相继开展了农村土地流转改革、农村土地产权制度改革、土地综合整治、户籍制度改革等一系列改革创新,农村土地流转改革试点是农村制度改革系统中的一部分。
根据现有法律规定,我国土地所有权不能流转,农村土地流转实质上是指土地利用权利的流转,包括土地承包经营权、宅基地使用权、乡镇建设用地使用权三类用益物权的流转。
2、基本流转模式
农村集体建设用地流转定义为农村集体经济组织或其他集体建设用地使用者通过转包、转让、出租、抵押、入股等多种方式,将集体建设用地的使用权有偿交付给其他经济主体使用的行为。
我国目前在实践中探索的农村土地流转模式主要有以土地承包经营权合作经营为特征的土地合作经营土地流转模式、宅基地换房、土地承包经营权换社保模式和城镇建设用地增减挂钩流转模式三种。本文集中研究宅基地换房、土地承包经营权换社保模式和城镇建设用地增减挂钩流转模式。




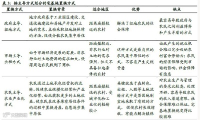
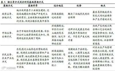
3、宅基地流转模式
宅基地置换是中国农村土地第三次改革,通过农村地区土地制度的改革,缓解农村剩余劳动力从第一产业向二、三产业转移与现行的制度之间的矛盾,解决农村生产经营规模小、土地产出率低、大量农村住房闲臵、宅基地浪费严重等问题;
再根据“城市建设用地的增加与农村建设用地的减少相挂钩”的原则,拓展城市建设空间,为当地的经济社会发展提供土地资源保障;保证基本农田保护面积不减少,通过承包地流转和宅基地整理复垦,实现土地规模经营;农民集中安臵,解决农村宅基地低效利用问题,提高土地节约集约利用程度,提高基础设施的建设和利用率。
(1) 按主导方式分:政府主导、市场主导、农民主导
宅基地臵换的方式主要有政府主导、征地方式;市场主导、出租方式;农民主导、农业产业化方式。

(2) 按臵换对象分:货币、异地房产、异地宅基地

宅基地的置换方法可以根据各地的情况以及臵换对象的具体情况不同分为以下三种:货币臵换、异地房产臵换、异地宅基地臵换。
(3)实践中的地方典型模式
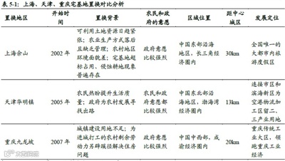
我国宅基地流转处于试点探索阶段,由于农村土地产权的多层次性和各地经济发展水平、地理条件的差异性,形成了多种多样的流转模式。主要案例有:天津、成都温江和浙江嘉兴、重庆九龙坡等地区。






4、城乡建设用地增减挂钩流转模式
在进行新农村建设的实践中,一些地区在探索农村土地流转模式中,实施农村农业用地和农村宅基地等建设用地一体化的流转模式。
这种模式主要是依据2008年6月国土资源部发布的《城乡建设用地增减挂钩试点管理办法》,该办法规定在符合土地利用总体规划的前提下,将若干拟整理复垦为耕地的农村建设用地地块(即拆旧地块)和拟用于城镇建设的地块(即建新地块)等面积共同组成建新拆旧项目区,通过建新拆旧和土地整理复垦等措施,在保证项目区内各类土地面积平衡的基础上,最终实现增加耕地有效面积,提高耕地质量,节约集约利用建设用地,城乡用地布局更合理的目标。目前,主要在山东、重庆等地展开。
(1)山东“城乡建设用地增减挂钩”土地流转模式
“城乡用地增减挂钩”,就是在保证耕地保护红线不被突破的前提下,减少农民用地,增加城市开发用地。
城乡用地增减挂钩是一项系统工程,长期以来农村宅基地实行的是无偿无限期使用制度,容易造成农村建房只增不减、农民建新不拆旧的现象,土地资源浪费严重。
根据《国务院关于促进节约集约用地的通知》文件规定“对村民自愿腾退宅基地或符合宅基地申请条件购买空闲住宅的,当地政府可给予奖励或补助”,政府通过制定农村宅基地有偿退出奖励或补助办法,设立专项奖励或补助资金,用于农民自愿退出闲置宅基地的奖励或补助。
城乡建设用地增减挂钩政策解决的是城市发展用地不足和耕地减少的矛盾,对农村大量闲臵的宅基地等农村建设用地进行整理,在符合土地利用总体规划和村庄建设规划的前提下,先整理复垦、后建新使用。
山东潍坊、枣庄、青岛等地进行了试点,该模式坚持了农村集体土地所有制度,将原有的乡村管理归于社区化管理,即将原来农村散居的居住模式改变为集中居住的社区化模式,在村民自愿的原则下,将自己居住的宅基地转让出来,政府统一组织开垦、整理,除留作社区建设用地,剩余部分通过臵换其它农村建设用地换取收益。政府将复垦土地流转所获得收益,通过政府财政给予宅基地流转农民一定份额的安臵补贴。
“城乡建设用地增减挂钩”模式的优点:推动了宅基地等农村建设用地的流转,解决了城镇建设用地不足,改善了农民居住环境,但这种模式没有解决农民深层次的生存就业问题,社区化管理将劳作在土地上的农民转成劳作在土地上的“城镇居民”。
“城乡建设用地增减挂钩”模式的缺点:但在一些农业用地碎化、交通不便,不适用大规模机械耕作的地区行不通。
(2) 重庆的“地票制”土地交易模式
重庆的地票制是城乡建设用地增减挂钩政策实施的新探索,“地票”是包括农村宅基地极其附属设施用地、乡镇企业用地、农村公共设施和农村公益事业用地等农村集体建设用地,经过复垦并经土地管理部门严格验收后可用于建设的用地指标,是一种权利的凭证。

重庆探索的“地票制”农村集体建设用地流转模式超越了“城乡建设用地增减挂钩”关于城乡行政分立影响土地价格的限制,在一定程度上突破了城乡土地市场的分割状态,它将远郊区农村土地统一纳入到“挂钩”试验的范畴中。
“地票”将不同区域的挂钩指标打包进行拍卖,然后按照面积分配拍卖收益。“地票”价格的高低与项目区无关,与级地租无关,仅与拍卖价格有关,实现指标价格的统一化。
“地票制”将土地的交易转化为票据化交易的模式。把挂钩指标票据化,改变了土地从空间上不可转移的实物形态,使固化的土地资源转化为可流动的资产。“地票制”实行“先造地后用地”的操作模式,要求先对农村集体建设用地进行复垦,验收合格后,通过“地票”在交易所进行拍卖。
“地票制”将土地的交易转化为票据化交易的模式。把挂钩指标票据化,改变了土地从空间上不可转移的实物形态,使固化的土地资源转化为可流动的资产。“地票制”实行“先造地后用地”的操作模式,要求先对农村集体建设用地进行复垦,验收合格后,通过“地票”在交易所进行拍卖。
“地票制”的交易模式优点:
(1)大大提高了农村集体建设用地的价值,保护了农村集体在建设用地流转的收益,为农民进入城镇生活提供了可靠的资金保障。
(2)突破了城乡土地市场的隔离,提高了农村土地的价值,提高了农民进入城镇生活和发展的能力,成为妥善解决统筹城乡户籍制度改革的有效途径。
(3)利用市场化机制,优化了农用地、建设用地的空间布局。实现了耕地连片、居民点集中,促进了农业产业化经营和新农村建设。

