近期,多地选调生、广东省考、国考密集启动
2026公务员招录超过6.1万人
这不仅是别人的机会,更意味着
——贵州省考,也已进入最关键的准备期!
👆码上获取更多考试信息👆

关注新西南公众号
2026公考信息及时获取
作为贵州应届考生
你可以抓住定向选调上岸机会
选调生要求严格,竞争较低
比起国省考上岸概率更高
作为贵州非应届考生
你可以用国考、外省真题模拟测试
明确自身短板
了解行测、申论的最新出题方向
为即将到来的贵州省考积累临场经验
👆码上获取更多备考资料👆

根据往年规律
贵州省考预计将于2026年3月进行笔试!
满打满算,仅剩不到半年的备考时间
贵州本土岗位竞争一向激烈
“家门口”的编制,是无数贵州学子的首选
时间不等人
机会永远偏爱准备最充分的人!
现在距离26年国考只剩37天
新西南进阶冲刺课程
——国考集训营!
10月27日盛大开班
包含25天+12天的食宿
教室、食堂、宿舍三点一线
沉浸式学习
老师+班主任与学员同吃同住
全天候答疑,不许你的问题过夜
👆码上获取更多备考资料👆
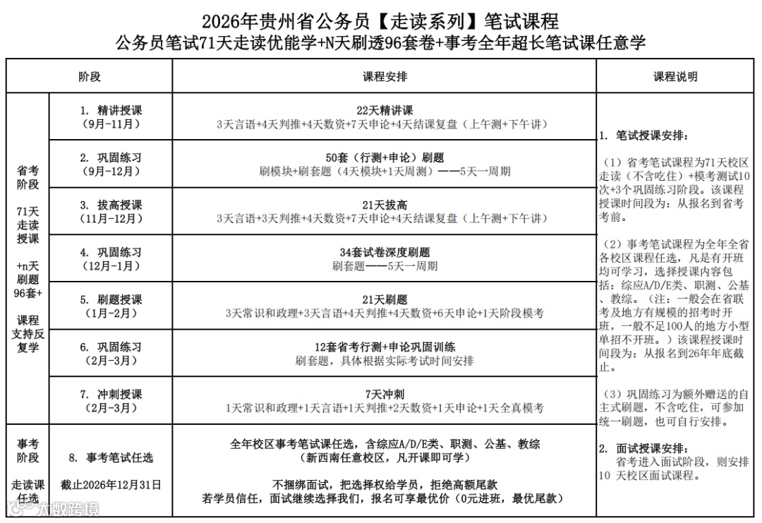
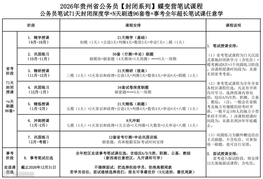
26年省考也不足6个月
这里针对26年省考想要报班学习的小伙伴
新西南开设了25年省考封闭专项班
4阶正课+3阶巩固
从10月一直学到3月考前
整个阶段为期高达6个月左右
全阶段督学、服务
各阶段资料全套
根据不同考生需求
分为包食宿的全封闭基地班和走读式校区班
公考路上,17年本土公考机构为你护航
课程咨询及报考疑问
咨询新西南任意招生老师

★以上内容含广告

