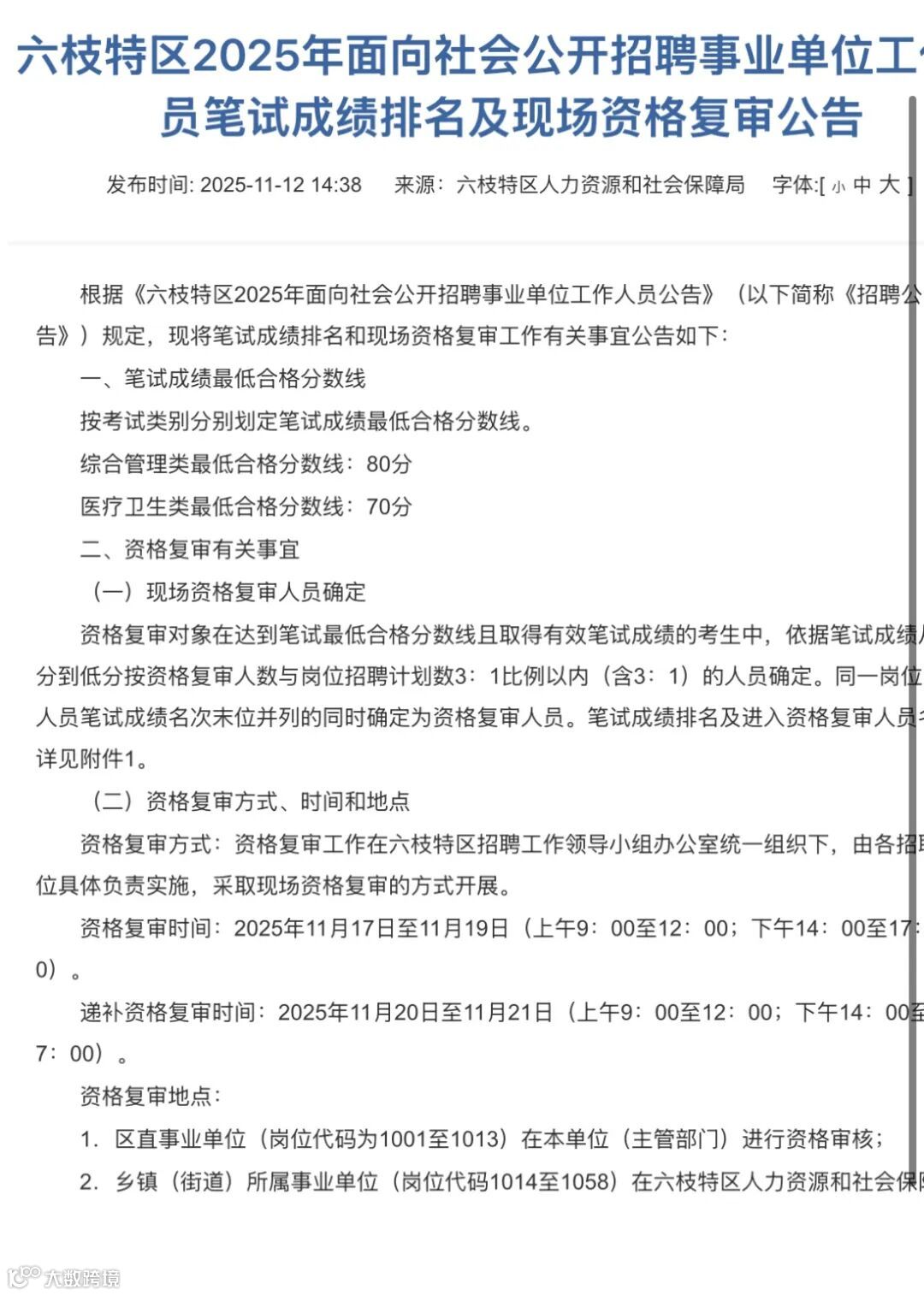
六枝事业单位笔试排名发布
✅0元入学,享受最大优惠!
✅包住宿:10天10晚+练习到考前
✅分岗教学:综合岗/医疗岗单独开班
✅进入体检名单再缴费
✅全省职位1:1保护
👆扫码领取资格复审名单及课程👆
👆扫码领取资格复审名单及课程👆
事业单位面试
特权一:无退费担忧,进体检再补费,无经济压力;
特权二:杜绝乱收费,包含学杂费等均不得额外收费;
特权三:主讲全程带,拒绝主讲老师只上理论课,全程都在;
特权四:职位1:1保护,比如岗位招1人新西南只收1人;
特权五:无排名歧视,若按预约时间顺序做职位保护,排课排老师不分排名。
特权六:排名优惠及各项常规优惠
特权七:提供住宿,不住宿额外享受优惠
课程扫码咨询
为什么选新西南?
✅ 多科目专项分班
✅ 说课/试讲/结构化全题型覆盖
✅ 岗位匹配度超高的定制课程
🏆 "先过关后缴费"阶段模式
🏆 体检名单公布再缴尾款
🏆 公开承诺:0隐形收费/0套路退费
💯历年面试中,新西南学员斩获多个考区第一!
📚17年本土教学经验,快速直击贵州考情
📚教师经验丰富、学员评分达98分以上
📚反套路反模板化答题
✅主讲老师全程带练
✅助教1v1弱点突破
✅班主任每日督学打卡
✅ "讲+练+考"闭环提升
🏫 5大基地:
独立教学楼+星级宿舍
吃住学三点一线
校园式沉浸学习
老师全程陪伴,同吃同住
点击查看:六大全封闭基地!全力打造高品质面试课程
点击视频号查看
🏢 全省校区班:
全省9大分校覆盖
市中心黄金地段,减轻通勤压力
弹性住宿,不住宿再享优惠
性价比之选
点击查看:大揭秘!新西南教育全省分校汇总!

公考路上,17年本土公考机构为你护航
课程咨询及报考疑问
咨询新西南任意招生老师

★以上内容含广告

