
点击箭头处
“蓝色字”
,关注查看更多招考信息!
全国多地参与1102事业单位联考
考试科目:《职测》+《综应》


课程扫码咨询
除此以外还有四川、湖南省等多个省份
有相关信息表明会参加下半年事业单位联考
相信接下来会有不少事业单位单位招聘
请大家保持关注
如有招聘消息小新将及时通知大家!

扫码咨询更多报考疑问
🔥事业单位备考进行时🔥
不知各位小伙伴有没有开始准备呢
想要一举上岸的同学
可要好好准备啦
为了助力大家更好地备考
小编特意为大家准备了备考资料
近8年【A类】笔试题目+解析
1
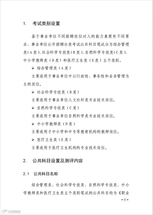
职业能力倾向测验(A类)

2
综合应用能力(A类)

近8年【D类】笔试题目+解析
1
职业能力倾向测验(D类)

2
综合应用能力(D类)

近8年【E类】笔试题目+解析
1
职业能力倾向测验(E类)

2
综合应用能力(E类)

专业目录

考试大纲
(因篇幅有限,未展开所有项目)
领取方式
回复“云南”获取上述资料
同时新西南针对11.2联考
推出了专门的事业单位考试班次
《职测》、《综应》专题练习
报名立减3500元.抓紧抢位
火热招生中

公考路上,16年本土公考机构为你护航
课程咨询及报考疑问
咨询新西南任意招生老师


★以上内容含广告

