搜索
首页
大数快讯
大数活动
服务超市
文章专题
出海平台
流量密码
出海蓝图
产业赛道
物流仓储
跨境支付
选品策略
实操手册
报告
跨企查
百科
导航
知识体系
工具箱
更多
找货源
跨境招聘
DeepSeek
首页
>
建议收藏!《国有企业管理人员处分条例》53类违法行为汇总
>
建议收藏!《国有企业管理人员处分条例》53类违法行为汇总
汇博利农科技
2024-06-03
0
导读:2024年4月26日,国务院第31次常务会议通过《国有企业管理人员处分条例》,自2024年9月1日起施行。
2024
年
4
月
26
日,国务院第
31
次常务会议通过《
国有企业管理人员处分条例》
,自
2024
年
9
月
1
日起施行。该条例是首部针对国有企业管理人员的规范性法律文件,填补了国有企业管理人员处分规范空白。
《国有企业管理人员处分条例》(以下简称“《条例》”)
共
7
章
52
条。
第一章为总则,共六条,主要规定了立法目的、适用范围、基本原则、职责分工。
《条例》明确了立法目的,即“规范对国有企业管理人员的处分,加强对国有企业管理人员的监督”。《条例》第二条明确了适用范围,对适用对象进行了详尽的列举,具体如下:
(一)在国有独资、全资公司、企业中履行组织、领导、管理、监督等职责的人员;(二)经党组织或者国家机关,国有独资、全资公司、企业,事业单位提名、推荐、任命、批准等,在国有控股、参股公司及其分支机构中履行组织、领导、管理、监督等职责的人员;(三)经国家出资企业中负有管理、监督国有资产职责的组织批准或者研究决定,代表其在国有控股、参股公司及其分支机构中从事组织、领导、管理、监督等工作的人员。
国有企业管理人员任免机关、单位(以下简称任免机关、单位)对违法的国有企业管理人员给予处分,适用公职人员政务处分法第二章、第三章和本条例的规定。《条例》第三条、第四条、第六条规定了基本原则,包括“党管干部原则”、“公正公平原则”、“宽严相济原则”、“法治原则”等。《条例》第四条、第五条对职责分工作出了一般规定,其中任免机关、单位加强对国有企业管理人员的教育、管理、监督,履行出资人职责的机构或者有干部管理权限的部门依照法律、法规和国家有关规定,指导国有企业整合优化监督资源,推动出资人监督与纪检监察监督、巡视监督、审计监督、财会监督、社会监督等相衔接,健全协同高效的监督机制,建立互相配合、互相制约的内部监督管理制度,增强对国有企业及其管理人员监督的系统性、针对性、有效性。
第二章为处分的种类和适用,共
10
条。
《条例》第
7
条明确了处分的种类,包括警告、记过、记大过、降级、撤职、开除。《条例》第
8
条规定了处分的期间,分别为:
(一)警告,
6
个月;(二)记过,
12
个月;(三)记大过,
18
个月;(四)降级、撤职,
24
个月。
处分决定自作出之日起生效,处分期自处分决定生效之日起计算。《条例》第
9
条规定了并罚原则,国有企业管理人员同时有两个以上需要给予处分的违法行为的,应当分别确定其处分。应当给予的处分种类不同的,执行其中最重的处分;应当给予撤职以下多个相同种类处分的,可以在一个处分期以上、多个处分期之和以下确定处分期,但是最长不得超过
48
个月。《条例》第
10
条明确了单位违法和集体决定违法的法律后果,即“国有企业实施违法行为或者国有企业管理人员集体作出的决定违法,应当追究法律责任的,对负有责任的领导人员和直接责任人员中的国有企业管理人员给予处分。国有企业管理人员
2
人以上共同违法,需要给予处分的,按照各自应当承担的责任,分别给予相应的处分。《条例》第
11
条规定了可以从轻或者减轻给予处分的情形,具体如下:
(一)主动交代本人应当受到处分的违法行为;(二)配合调查,如实说明本人违法事实;(三)检举他人违法行为,经查证属实;(四)主动采取措施,有效避免、挽回损失或者消除不良影响;(五)在共同违法行为中起次要或者辅助作用;(六)主动上交或者退赔违法所得;(七)属于推进国有企业改革中因缺乏经验、先行先试出现的失误错误;(八)法律、法规规定的其他从轻或者减轻情节。
从轻给予处分,是指在本条例规定的违法行为应当受到的处分幅度以内,给予较轻的处分。减轻给予处分,是指在本条例规定的违法行为应当受到的处分幅度以外,减轻一档给予处分。
《条例》第
12
条规定了不予处分的情形,国有企业管理人员违法行为情节轻微,且具有本条例第十一条第一款规定情形之一的,可以对其进行谈话提醒、批评教育、责令检查或者予以诫勉,免予或者不予处分。国有企业管理人员因不明真相被裹挟或者被胁迫参与违法
活动
,经批评教育后确有悔改表现的,可以减轻、免予或者不予处分。《条例》第
13
条规定了从重给予处分的情形,具体如下:
(一)在处分期内再次故意违法,应当受到处分;(二)阻止他人检举、提供证据;(三)串供或者伪造、隐匿、毁灭证据;(四)包庇同案人员;(五)胁迫、唆使他人实施违法行为;(六)拒不上交或者退赔违法所得;(七)法律、法规规定的其他从重情节。
从重给予处分,是指在本条例规定的违法行为应当受到的处分幅度以内,给予较重的处分。《条例》第
14
条、第
15
条、第
16
条规定了处分期的后果,具体如下:(一)国有企业管理人员在处分期内,不得晋升职务、岗位等级和职称;其中,被记过、记大过、降级、撤职的,不得晋升薪酬待遇等级。被撤职的,降低职务或者岗位等级,同时降低薪酬待遇。被开除的,用人单位依法解除劳动合同;(二)国有企业管理人员违法取得的财物和用于违法行为的本人财物,除依法应当由有关机关没收、追缴或者责令退赔的外,应当退还原所有人或者原持有人。国有企业管理人员因违法行为获得的职务、职级、级别、岗位和职员等级、职称、待遇、资格、学历、学位、荣誉、奖励等其他利益,任免机关、单位应当予以纠正或者建议有关机关、单位、组织按规定予以纠正。(三)已经退休的国有企业管理人员退休前或者退休后有违法行为应当受到处分的,不再作出处分决定,但是可以对其立案调查;依法应当给予降级、撤职、开除处分的,应当按照规定相应调整其享受的待遇,对其违法取得的财物和用于违法行为的本人财物依照本条例第十五条的规定处理。
第三章为违法行为及其适用的处分,共
9
条,主要列举了
53
条具体违法行为类型和适用的处分。
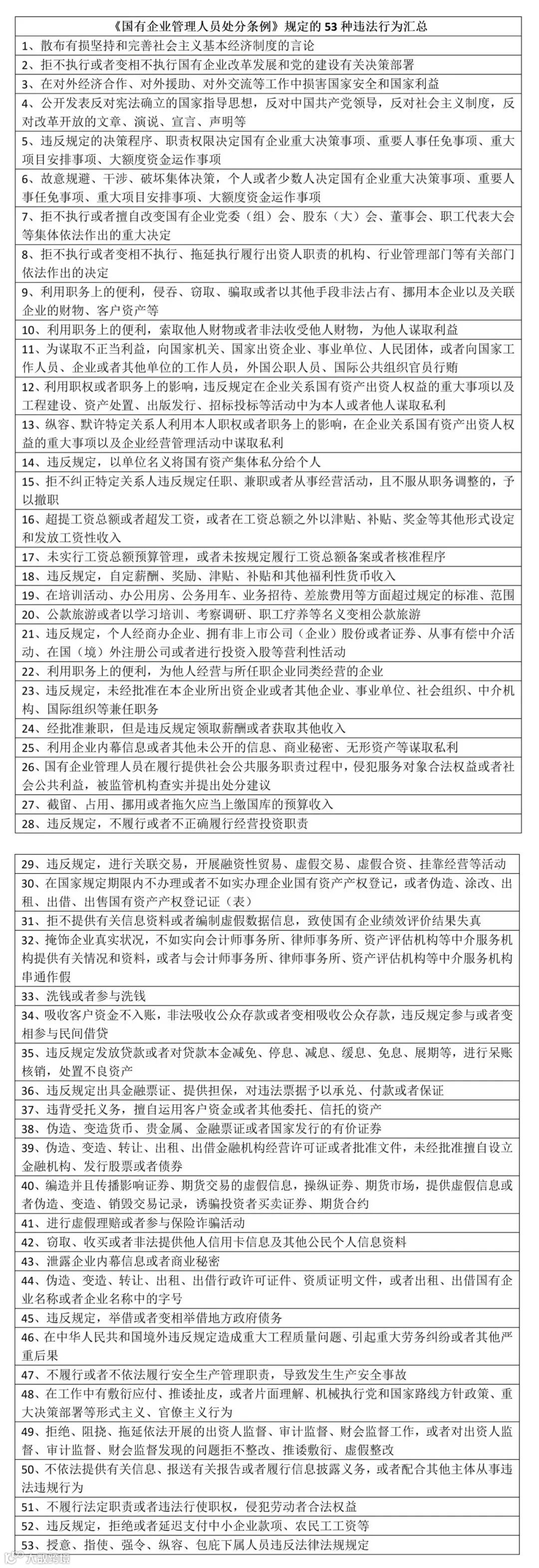
根据《条例》第
17
条规定,国有企业管理人员有下列行为之一的,依据公职人员政务处分法第二十八条的规定,予以记过或者记大过;情节较重的,予以降级或者撤职;情节严重的,予以开除:
(一)散布有损坚持和完善社会主义基本经济制度的言论;(二)拒不执行或者变相不执行国有企业改革发展和党的建设有关决策部署;(三)在对外经济合作、对外援助、对外交流等工作中损害国家安全和国家利益。
公开发表反对宪法确立的国家指导思想,反对中国共产党领导,反对社会主义制度,反对改革开放的文章、演说、宣言、声明等的,予以开除。根据《条例》第
18
条规定,国有企业管理人员有下列行为之一的
,
依据公职人员政务处分法第三十条的规定,予以警告、记过或者记大过;情节严重的,予以降级或者撤职:(一)违反规定的决策程序、职责权限决定国有企业重大决策事项、重要人事任免事项、重大项目安排事项、大额度资金运作事项;(二)故意规避、干涉、破坏集体决策,个人或者少数人决定国有企业重大决策事项、重要人事任免事项、重大项目安排事项、大额度资金运作事项;(三)拒不执行或者擅自改变国有企业党委(组)会、股东(大)会、董事会、职工代表大会等集体依法作出的重大决定;(四)拒不执行或者变相不执行、拖延执行履行出资人职责的机构、行业管理部门等有关部门依法作出的决定。根据《条例》第
19
条规定,国有企业管理人员有下列行为之一的,依据公职人员政务处分法第三十三条的规定,予以警告、记过或者记大过;情节较重的,予以降级或者撤职;情节严重的,予以开除:(一)利用职务上的便利,侵吞、窃取、骗取或者以其他手段非法占有、挪用本企业以及关联企业的财物、客户资产等;(二)利用职务上的便利,索取他人财物或者非法收受他人财物,为他人谋取利益;(三)为谋取不正当利益,向国家机关、国家出资企业、事业单位、人民团体,或者向国家工作人员、企业或者其他单位的工作人员,外国公职人员、国际公共组织官员行贿;(四)利用职权或者职务上的影响,违反规定在企业关系国有资产出资人权益的重大事项以及工程建设、资产处置、出版发行、招标投标等活动中为本人或者他人谋取私利;(五)纵容、默许特定关系人利用本人职权或者职务上的影响,在企业关系国有资产出资人权益的重大事项以及企业经营管理活动中谋取私利;(六)违反规定,以单位名义将国有资产集体私分给个人。拒不纠正特定关系人违反规定任职、兼职或者从事经营活动,且不服从职务调整的,予以撤职。根据《条例》第
20
条规定,国有企业管理人员有下列行为之一,依据公职人员政务处分法第三十五条的规定,情节较重的,予以警告、记过或者记大过;情节严重的,予以降级或者撤职:
(一)超提工资总额或者超发工资,或者在工资总额之外以津贴、补贴、奖金等其他形式设定和发放工资性收入;(二)未实行工资总额预算管理,或者未按规定履行工资总额备案或者核准程序;(三)违反规定,自定薪酬、奖励、津贴、补贴和其他
福利
性
货币
收入;(四)在培训活动、办公用房、公务用车、业务招待、差旅费用等方面超过规定的标准、范围;(五)公款旅游或者以学习培训、考察调研、职工疗养等名义变相公款旅游。
根据《条例》第
21
条规定,国有企业管理人员有下列行为之一的,依据公职人员政务处分法第三十六条的规定,予以警告、记过或者记大过;情节较重的,予以降级或者撤职;情节严重的,予以开除:(一)违反规定,个人经商办企业、拥有非上市公司(企业)股份或者证券、从事有偿中介活动、在国(境)外注册公司或者进行投资入股等营利性活动;(二)利用职务上的便利,为他人经营与所任职企业同类经营的企业;(三)违反规定,未经批准在本企业所出资企业或者其他企业、事业单位、社会组织、中介机构、国际组织等兼任职务;(四)经批准兼职,但是违反规定领取薪酬或者获取其他收入;(五)利用企业内幕信息或者其他未公开的信息、商业秘密、无形资产等谋取私利。根据《条例》第
22
条规定,国有企业管理人员在履行提供社会公共
服务
职责过程中,侵犯服务对象合法权益或者社会公共利益,被监管机构查实并提出处分建议的,依据公职人员政务处分法第三十八条的规定,情节较重的,予以警告、记过或者记大过;情节严重的,予以降级或者撤职;情节特别严重的,予以开除。根据《条例》第
23
条规定,国有企业管理人员有下列行为之一,造成国有资产损失或者其他严重不良后果的,依据公职人员政务处分法第三十九条的规定,予以警告、记过或者记大过;情节较重的,予以降级或者撤职;情节严重的,予以开除:(一)截留、占用、挪用或者拖欠应当上缴国库的预算收入;(二)违反规定,不履行或者不正确履行经营投资职责;(三)违反规定,进行关联交易,开展
融资
性贸易、虚假交易、虚假合资、挂靠经营等活动;(四)在国家规定期限内不办理或者不如实办理企业国有资产产权登记,或者伪造、涂改、出租、出借、出售国有资产产权登记证(表);(五)拒不提供有关信息资料或者编制虚假数据信息,致使国有企业绩效评价结果失真;(六)掩饰企业真实状况,不如实向会计师事务所、
律师
事务所、资产评估机构等中介服务机构提供有关情况和资料,或者与会计师事务所、律师事务所、资产评估机构等中介服务机构串通作假。根据《条例》第
24
条规定,国有企业管理人员有下列行为之一的,依据公职人员政务处分法第三十九条的规定,予以警告、记过或者记大过;情节较重的,予以降级或者撤职;情节严重的,予以开除:(一)洗钱或者参与洗钱;(二)吸收客户资金不入账,非法吸收公众存款或者变相吸收公众存款,违反规定参与或者变相参与民间借贷;(三)违反规定发放
贷款
或者对贷款本金减免、停息、减息、缓息、免息、展期等,进行呆账核销,处置不良资产;(四)违反规定出具金融票证、提供担保,对违法票据予以承兑、付款或者保证;(五)违背受托义务,擅自运用客户资金或者其他委托、信托的资产;(六)伪造、变造货币、贵金属、金融票证或者国家发行的有价证券;(七)伪造、变造、转让、出租、出借金融机构经营许可证或者批准文件,未经批准擅自设立金融机构、发行股票或者债券;(八)编造并且传播影响证券、期货交易的虚假信息,操纵证券、期货市场,提供虚假信息或者伪造、变造、销毁交易记录,诱骗投资者买卖证券、期货合约;(九)进行虚假理赔或者参与
保险
诈骗活动;(十)窃取、收买或者非法提供他人
信用卡
信息及其他公民个人信息资料。根据《条例》第
25
条规定,国有企业管理人员有下列行为之一,造成不良后果或者影响的,依据公职人员政务处分法第三十九条的规定,予以警告、记过或者记大过;情节较重的,予以降级或者撤职;情节严重的,予以开除:(一)泄露企业内幕信息或者商业秘密;(二)伪造、变造、转让、出租、出借行政许可证件、资质证明文件,或者出租、出借国有企业名称或者企业名称中的字号;(三)违反规定,举借或者变相举借地方政府债务;(四)在中华人民共和国境外违反规定造成重大工程
质量
问题、引起重大劳务纠纷或者其他严重后果;(五)不履行或者不依法履行安全生产管理职责,导致发生生产安全事故;(六)在工作中有敷衍应付、推诿扯皮,或者片面理解、机械执行党和国家路线方针政策、重大决策部署等形式主义、官僚主义行为;(七)拒绝、阻挠、拖延依法开展的出资人监督、审计监督、财会监督工作,或者对出资人监督、审计监督、财会监督发现的问题拒不整改、推诿敷衍、虚假整改;(八)不依法提供有关信息、报送有关
报告
或者履行信息披露义务,或者配合其他主体从事违法违规行为;(九)不履行法定职责或者违法行使职权,侵犯劳动者合法权益;(十)违反规定,拒绝或者延迟支付中小企业款项、农民工工资等;(十一)授意、指使、强令、纵容、包庇下属人员违反法律法规规定。
第四章为处分的程序,共
12
条。
第五章为复核、
申诉
,共
8
条。
第六章为法律责任,主要规定了三类主体的法律责任,
具体如下:
(一)任免机关、单位及其工作人员在国有企业管理人员处分工作中有公职人员政务处分法第六十一条、第六十三条规定情形的,依据公职人员政务处分法的规定对负有责任的领导人员和直接责任人员给予处理。(二)有关机关、单位、组织或者人员拒不执行处分决定或者有公职人员政务处分法第六十二条规定情形的,由其上级机关、主管部门、履行出资人职责的机构或者任免机关、单位依据公职人员政务处分法的规定给予处理。(三)相关单位或者个人利用举报等方式歪曲捏造事实,诬告陷害国有企业管理人员的,应当依法承担法律责任。
第七章为附则,共
3
条,主要规定了金融、文化国有企业管理人员特别规定适用、溯及力和生效
时间
。
来源:
ABC清廉之家
声明:除原创内容及特别说明之外,推送稿件文字及图片均来自网络及各大主流媒体。
版权
归原作者所有。如认为内容
侵权
,请联系我们删除。
【声明】内容源于网络
0
0
汇博利农科技
汇博利农是一家专注于通过技术创新,驱动基层社区信息传播变革的互联网科技公司。 汇博利农正在快速成长为最具价值的互联网电子政务内容运营公司。基层信息公开的未来在Data(数据)+Technology(技术),“为社区治理插上信息化的翅膀!”。
内容
373
粉丝
0
关注
在线咨询
汇博利农科技
汇博利农是一家专注于通过技术创新,驱动基层社区信息传播变革的互联网科技公司。 汇博利农正在快速成长为最具价值的互联网电子政务内容运营公司。基层信息公开的未来在Data(数据)+Technology(技术),“为社区治理插上信息化的翅膀!”。
总阅读
3
粉丝
0
内容
373