搜索
首页
大数快讯
大数活动
服务超市
文章专题
出海平台
流量密码
出海蓝图
产业赛道
物流仓储
跨境支付
选品策略
实操手册
报告
跨企查
百科
导航
知识体系
工具箱
更多
找货源
跨境招聘
DeepSeek
首页
>
辛巴燕窝事件:“漫”公关遭诟病
>
辛巴燕窝事件:“漫”公关遭诟病
艾普思舆情大数据
2021-03-25
2
导读:危机应对,不可“漫”待。
一
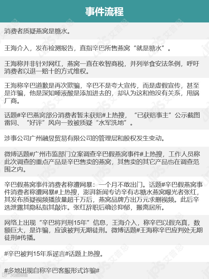
事件回顾
2020年11月,有消费者质疑辛巴徒弟直播间售卖的燕窝是糖水。11月27日晚间,辛巴回应称,将召回辛选直播间销售的全部该燕窝产品、先行承担退一赔三责任,共需先退赔6198.3万元。
截至2020年12月6日中午,他们已向27270名消费者完成近2400万元的赔付。12月10日报道,
广州
、
厦门
两地市场监管部门亦对此事进行调查。
传播态势
辛巴团队直播售卖假燕窝事件共传播14.8万余条,其中影响力最大的平台是微博,其声量高达84913条,占舆情总量的57.23%;其次是APP平台,共49083条,占舆情总量的33.08%。
11月20日,辛巴所在公司发声后,事件相关搜索出现高峰,搜索热度持续两天高于平时,表明网民主动关注度持续走高。
12月11日,话题#辛巴假燕窝事件消费者称遭网暴#一度登上微博热搜榜单,当日舆情声量高达22440条,舆论风向褒贬不一,有文章称疑似出现网络水军洗地操作。
12月17日,网友对此事件的关注度大幅下滑,舆情声量持续走低。
脉络梳理
二
传播分析
舆情初期
在辛巴直播团队首次发声前(11月5日),“辛巴燕窝”全渠道声量315条,仅在短视频及直播间评论中出现消费者质疑的声音。面对质疑,辛巴团队并未及时处理问题,而是拿出了质检
报告
,更是发
律师
函警告,誓要维护自身权益。
一轮交涉下来,辛巴的回应受到粉丝的维护和支持,提升了不少热度。
但“辛巴燕窝”消费团体维权遇阻,加之自媒体人的介入,助长了负面舆情的发酵。
11月5日,微博话题#辛巴燕窝#、#辛巴回应#两度登上微博热搜,获得5.7亿的阅读,超过7.5万讨论。
关键人物王海
11月7日,职业打假人@王海 关注转发@快通社 发表的《 “茗挚即食燕窝” 是否是糖水?》文章,并搜证发博,称辛巴所售燕窝即食蛋白质含量为0。
此后,辛巴的多次回应,均被王海有针对性地喊话,致使此事持续成为媒体和网友关注的焦点。同时,相关微博话题频上热搜,助推“辛巴燕窝事件热度”居高不下。
“漫”回应导致舆论爆发
此次事件中,虽然能够看到辛选团队平息舆论的一些动作,但多次仓促的回应均未起到明显作用,负面舆论仍呈“井喷式”增长之势。
尤其是在王海介入后,辛选团队的每一次回应均未将舆论引向正面,部分“正面声音”还被质疑是“网络水军洗地操作”,出现一波三折的被动局面。
舆情回落
12月8日,红星新闻记者从广州市白云区市场监督管理局一名工作人员处了解到,广州市监察部门已对“辛巴假燕窝事件”进行立案调查,结果尚待公布;
12月14日,电商直播带货行业再次出现罗永浩直播带货“
皮尔
卡丹”品牌羊毛衫为假货事件,
罗永浩团队迅速采取对策,及时发布事件说明,导致该事件极速占领网络头条,“辛巴燕窝事件”热度被转移大半。
加之媒体及自媒体人发布的评论文章,引起业界人士对“辛巴假燕窝事件”与罗永浩事件危机公关的关注,信息量约为100余篇,但未引发网民关注,舆情逐渐回落。
传播主体
整体而言,本次事件呈现多方传播主体参与的传播态势。各类传播主体间既相互影响也各呈特点,在传播活跃度及传播影响力上发挥着不同作用。
媒体的报道视角及报道议题呈现多元且发散的特点。
在事件相关话题下,王海进行了持续且高密度的发帖以及转发,从燕窝成本售价、主要成分、营养价值、消费者权利索赔等
角度
不断掀起事件热度,吸引网民关注与认同。
三
媒体观点
“辛巴燕窝”事件发生以来,辛巴团队口碑直线下滑,此后,无论是主流媒体之人民网、新华网, 还是行业媒体之中国食品安全网等,在这场舆论热潮中“贬” 过于“褒” 。
主流媒体:
人民网 —— 透支信用的直播带货无法长久
新华网 —— 辛巴赔偿六千万元具有警示意义
新华网 —— 辛巴团队泄露爆料者隐私,这是一个法律问题
央 视 —— 别让无序带货给中国制造转型升级添乱
其他媒体:
中国食品安全网 —— 网络直播带货长远发展需从业者诚信自律
中国食品安全网 —— 直播自当规范 舆论且慢“群殴”
新京报 —— 辛巴团队涉嫌泄露爆料者隐私,该当何责?
凤凰网 —— 莫让舆论代替监管 主持“伪”正义
新浪财经 —— 威胁“辛巴卖假燕窝”曝光者 没有基本是非
腾讯网 —— 辛巴事件后再出新动作,雇人刷好评控制舆论,被曝疑似转移财产
四
网民观点
在辛巴团队声明前,网民言论主要以质疑为主,整体言论较为缓和,
但辛巴团队却以发律师函警告,维护自身权益来回应此事,网民的不满情绪便顷刻涌现。
加上职
业打假人@王海 的介入,双方于
微博上
的“你来我往
”,
以及辛巴团队的“正面控评”操作,再次使网民对辛巴团队的做法“嗤之以鼻”;
但来自辛巴粉丝正面支持的声量,在网
民观点中也占有一定比例。
五
自媒体观点
“辛巴燕窝”事件发生以来,一些业界人士针对事件发表观点,尤其是对于辛巴团队的公关行为及成效进行点评,有评论称“虚假宣传是有错在先,公然泄露爆料者隐私,为网暴推波助澜,是错上加错”,还有将罗永浩的公关与辛巴进行比较,称“罗永浩的控评水军
质量
和发言高级很多”。
六
应对分析
“漫”回应过于鲁莽,回应时机盲目
在首次接收到消费者质疑时,辛巴团队立马坚称所售产品毫无问题,甚至发话“假一赔一百万”,为产品质量辩护,这是事件应对上的一大败笔,未以客观立场先行了解事实真相,仓促回应,狡辩态度明显,错失解决危机的“黄金时机”。
回应王海关注,声明内容不严谨遭诟病
职业打假人王海关注事件后,辛巴公司作出书面回应,声明一定会给买家退货,并吸取教训,对团队进行整顿。
但网友发现这份声明存在不少猫腻:1、辛巴团队绝口不提质检报告中“蛋白质含量为0”的问题,拒绝承认所售燕窝是假燕窝的事实。2、对于“我司不涉及任何采购销售行为”,网友表示“一个带货主播不涉及任何采购销售行为,这句话完全不能理解其含义”。3、对于“我司将全力予以协助”,网友表示"毕竟可能涉嫌出售假货,仅全力协助退货是无诚意的行为“。
事件已经曝光,声明内容“撇清嫌疑”的态度极易成为舆论进一步发酵的导火线,“顺应民意”及“诚恳负责”的态度才能得“民心”。
口径一致的“好评”,网友质疑水军引导舆论
辛巴团队的多次回应中出现“辛巴口碑很好,为消费者着想”“他疫情捐款1.5亿”“是品牌方的问题”等相似风
格文
案,使部分网友质疑“辛巴是不是也买了水军?”,负面舆论由此在网络发散
开来。
图片来源:资讯中国
七
应对与教训
分析显示,“辛巴燕窝”相关舆情发展周期绵长的关键原因在于“漫回应”:“漫”在随意、“漫”在不严谨、“漫”在态度不诚恳。虽然这场舆情危机已散去,但品牌方的应对之道仍值得反思。
版权
说明
:
本公众号内所含榜单、案例及报告均由
艾普思咨询
独家发布,请勿随意转载。
【声明】内容源于网络
0
0
艾普思舆情大数据
艾普思致力于互联网文本大数据技术研发创新,依托拥有自主知识产权的舆情管理平台、电商大数据平台等产品,为政企客户提供国内领先的文本大数据应用服务,系国家高新技术企业、四川省瞪羚企业,入选中国科技咨询协会“中国咨询机构品牌影响力TOP100”。
内容
454
粉丝
0
关注
在线咨询
艾普思舆情大数据
艾普思致力于互联网文本大数据技术研发创新,依托拥有自主知识产权的舆情管理平台、电商大数据平台等产品,为政企客户提供国内领先的文本大数据应用服务,系国家高新技术企业、四川省瞪羚企业,入选中国科技咨询协会“中国咨询机构品牌影响力TOP100”。
总阅读
1.2k
粉丝
0
内容
454