
全红婵/陈芋汐(左)
新华社记者
张博文摄(资料照片)





陈清晨(左)/贾一凡 新华社发 (邓智炜摄)(资料照片)
7月31日
看点
全红婵陈芋汐志在必得
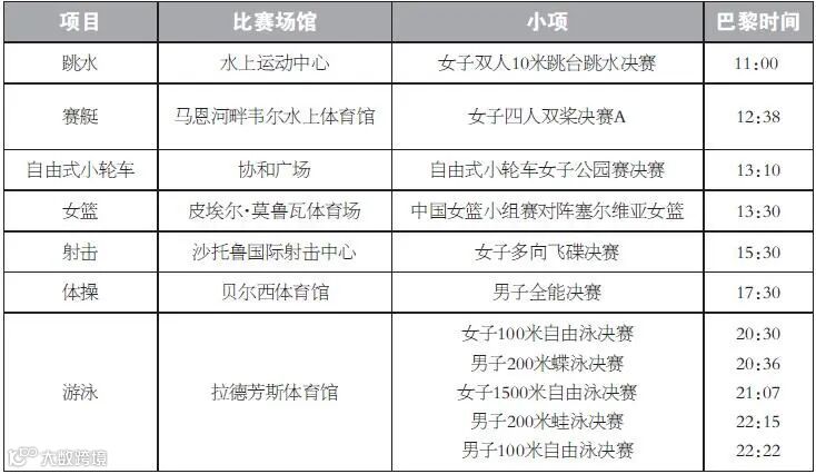
7月31日,巴黎奥运会将进行26个项目的比赛,中国体育代表团将在体操、游泳、跳水、飞碟、自由式小轮车和赛艇等项目上冲击奖牌甚至金牌。
拉德芳斯体育馆的游泳赛场将产生5枚金牌,男子百米自由泳的“飞人大战”最为引人关注。年初世锦赛打破世界纪录的潘展乐将力争好成绩。覃海洋则将在男子200米蛙泳比赛中出战。
体操赛场也将迎来重头戏,产生男子个人全能金牌。如果资格赛进展顺利,日本选手桥本大辉作为卫冕冠军,将与世锦赛全能冠军、中国选手张博恒展开激烈的争夺。
全红婵和陈芋汐携手亮相女子双人十米台决赛,这是中国代表团当天最有把握的一枚金牌,中国队在这个项目上有着绝对的优势。
自由式小轮车项目上,中国队在巴黎奥运周期进步明显。孙佳琪和邓雅文将携手出战,她们将面对美国名将汉娜的有力冲击,期待姑娘们站上领奖台,为中国自由式小轮车实现突破。
女子多向飞碟决赛将在沙托鲁国际射击中心进行,中国队两名选手参赛,其中武翠翠有机会冲击金牌。
赛艇项目也将进入决赛阶段的比赛,女子四人双桨项目,卫冕冠军中国队将面临对手的冲击,再次夺金难度很大。
中国女篮将迎来小组赛的第二个对手塞尔维亚女篮。
8月1日
看点
田径比赛拉开大幕
8月1日,中国代表团将在田径、游泳、击剑、射击、体操等项目上向奖牌发起冲击。
田径比赛正式开赛,首先将进行男女20公里竞走的争夺,中国队各有三名选手参赛,年轻的张俊和马振霞将挑起大梁力争好成绩,老将刘虹也将参赛。
游泳赛场将产生4枚金牌,中国队将出战女子200米自由泳接力,这也是中国游泳队的一个传统优势项目,值得期待。
在沙托鲁国际射击中心进行的射击比赛将迎来男子50米步枪三姿决赛,中国队参赛的两名选手刘宇坤和杜林澍具备冲击金牌的实力,关键在于临场发挥。
体操赛场将产生女子个人全能金牌,邱祺缘在今年世锦赛获得了个人全能第四名,她也有望在巴黎登上个人全能项目的奥运领奖台。
在巴黎大皇宫举行的击剑项目将产生女子花剑团体金牌,中国队作为杭州亚运会冠军,将挑战欧美强队。中国女排也将迎来小组赛的第二个对手、东道主法国女排。柔道赛场将进行女子-78公斤级决赛,该级别世界排名第4的中国选手马振昭将力争闯入决赛,创造佳绩。
8月2日
看点
多线出击期待多点开花
中国代表团在8月2日的比赛中有多个冲金点,分别是蹦床、羽毛球、跳水、射击、射箭、帆船帆板等项目,如果发挥出色,中国队或许将迎来一次金牌大丰收。
蹦床在本届奥运会仅有一个比赛日,将决出男女个人的两枚金牌。卫冕冠军朱雪莹将领衔中国队实现保一争二的目标。朱雪莹今年两站世界杯一金一银,最大的对手是自己。男子组,严浪宇也延续了世锦赛夺冠的状态,在今年的世界杯再夺一金,是奥运金牌最有力的争夺者。
羽毛球比赛将决出本届奥运会的首枚金牌,来自混合双打项目。这是中国队的传统优势项目,郑思维/黄雅琼、冯彦哲/黄东萍两对选手将力争实现中国羽毛球队的金牌开门红。
跳水继续双人项目的争夺,中国队派出了龙道一/王宗源参加男子双人3米板的争夺,两人携手为中国代表团争夺金牌。
中国队在东京奥运会夺冠的女子帆板RS:X级项目,在本届奥运会被水翼帆板iQFoil级取代。代表中国队出赛的闫铮近年来进步很快,有希望在女子比赛中夺得一枚奖牌。
在射击女子50米步枪三姿和射箭混合团体的比赛中,中国队都有冲击奖牌的实力。田径赛场,女子百米将展开预赛,葛曼棋能够在巴黎奥运会上走多远,备受期待。
网球赛场也将产生首枚混双项目的金牌,张之臻和郑钦文是否会携手出战,值得期待与关注。柔道赛场将进行女子+78公斤级决赛,该级别世界排名第6的中国选手徐仕妍将力争创造佳绩。
8月3日
看点
乒羽联手冲金上演好戏连台
巴黎奥运会8月3日的比赛精彩纷呈,中国健儿将在田径、游泳、射击、射箭、乒乓球、羽毛球、网球、体操等多个项目的决赛中亮相。
乒乓球比赛将进行女子单打的决赛,孙颖莎和陈梦将力争会师决赛,守卫国球荣誉。羽毛球赛场当日将决出女子双打的金牌,头号种子陈清晨/贾一凡有望继东京之后再次向冠军发起冲击。
游泳比赛接近尾声,中国队也将在近年来表现突出的接力项目上团队作战。3日将产生男女混合100米自由泳接力,这是中国队的重点夺金项目之一,潘展乐无疑是重要的一棒。
射击赛场产生的是女子25米手枪项目的金牌,中国选手赵楠有冲击奖牌实力,另一名参赛的梁小丫是本届奥运会中国射击队年龄最小的运动员,仅17岁。射箭赛场将决出女子个人赛的金牌,中国队的三位姑娘安琦轩、李佳蔓和杨晓蕾能否突破韩国女队,要看临场的状态及发挥。
女子百米“飞人大战”将产生金牌,我们也期待葛曼棋能够出现在决赛的跑道。
罗兰加洛斯网球场将上演女子单打和男子双打决赛,本届巴黎奥运会有四位中国金花出战女子单打比赛,最受关注的自然是目前排名世界第七的郑钦文能否走进中央球场。
体操项目进入单项决赛,将决出男子自由操、男子鞍马和女子跳马项目的3枚金牌,中国队在这三个单项上实力稍弱。
中国女篮将对阵小组赛的最后一个对手波多黎各队,获胜问题不大,关键还是中国队进入淘汰赛后的对手和赛程。
赛程内容来源于巴黎奥运会官网 截至2024年7月18日
更多精彩内容,点击下方关注!

