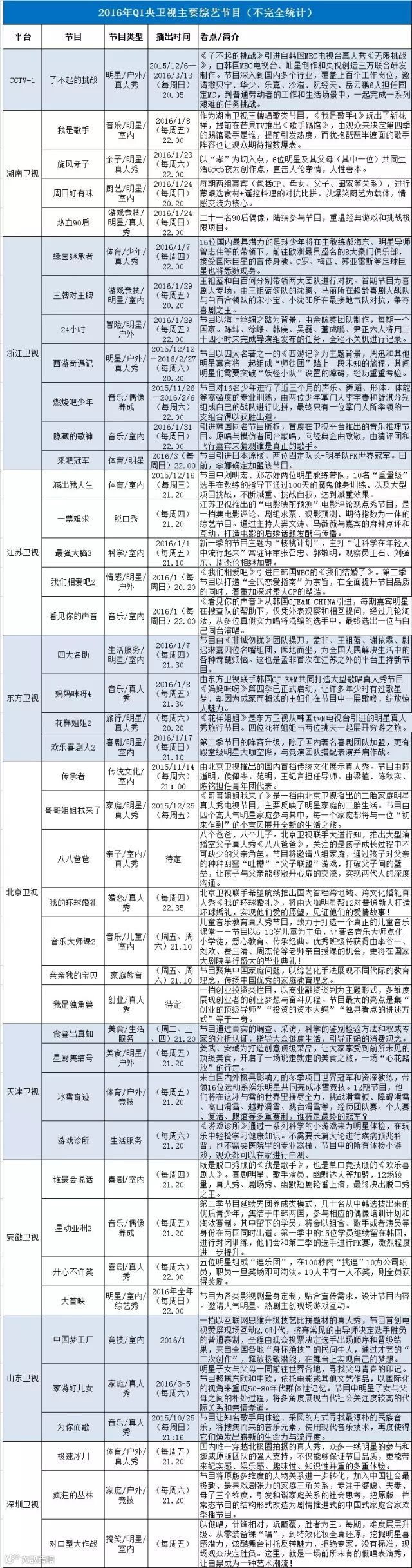
据不完全统计,2016年综艺节目将超200档,而2016年第一战已经狼烟四起,即将开展,下面就是第一季综艺战时局图:

制表:传媒+(www.media-plus.cn)毛佳楠
明年一季度约有40档节目,新节目约占总数的三分之二,其中,湖南卫视《我是歌手4》、江苏卫视《最强大脑3》《我们相爱吧2》、东方卫视《花样姐姐2》《欢乐喜剧人2》《妈妈咪呀4》、北京卫视《音乐大师课2》、安徽卫视《星动亚洲2》等都将于一季度回归。
相较棚录综艺,户外真人秀依然保持持续火热的态势。湖南卫视《旋风孝子》《热血90后》、浙江卫视《绿茵继承者》《24小时》、江苏卫视《减出我人生》等新节目都以户外主打。但2016一季度演播室综艺数量依然有所增长,主要以音乐类、室内游戏类及生活服务类为主。
2016的第一台“大戏”,角色之丰富。基本无重合类型,40档节目中包括了户外竞技、旅行、偶像养成、体育竞技、音乐、美食、亲子、情感、喜剧、探险等多种类型题材。

2016年一季度音乐类节目除了必备的《我是歌手》,东方卫视正在播的《中国之星》也将横跨一季度。此外,浙江卫视《隐藏的歌神》、江苏卫视《看见你的声音》、北京卫视《音乐大师课2》、山东卫视《为你而歌》、深圳卫视的《对口型大作战》也将在第一季度播出。

2016年国内真人秀节目还是大势所趋,剧情类真人秀或将成为主流,也是各电视台吸引观众的法宝。而2016年一季度浙江卫视的《24小时》也采用了综艺连续剧的方式,以打破常规、曲折描述、更具故事性的手法展示节目内容。

在总局“限真令”下,各卫视节目中素人元素越来越多。浙江卫视横跨一季度的少年才艺养成真人秀《燃烧吧少年》以及安徽卫视的《星动亚洲2》都是两大卫视力推的项目。在当下繁荣的粉丝经济推动下,偶像团体所具有的产业链的价值或不容忽视。

湖南
5+2变4+3,增加周日节目带

制表:传媒+(www.media-plus.cn)毛佳楠
浙江
开辟周四综艺,争抢新人群
制表:传媒+(www.media-plus.cn)毛佳楠
江苏
“升级+竞速”,力求新突破

制表:传媒+(www.media-plus.cn)毛佳楠
东方
综艺发力,打通晚间季播

制表:传媒+(www.media-plus.cn)毛佳楠

制表:传媒+(www.media-plus.cn)毛佳楠
如果你想成为传媒界的领导者
请关注一下


