寒地稻作区种植水稻主要为11、12、13叶品种,各个品种分蘖发生规律不同。水稻分蘖发生均符合同伸规律即N-3,并且叶、蘖、根同伸。下面把水稻分蘖发生规律介绍给大家,供大家田间参考。
11叶水稻有效分蘖示意图
第四叶伸出,主茎的第一叶叶腋出分蘖

第五叶伸出,主茎的第二叶叶腋出分蘖

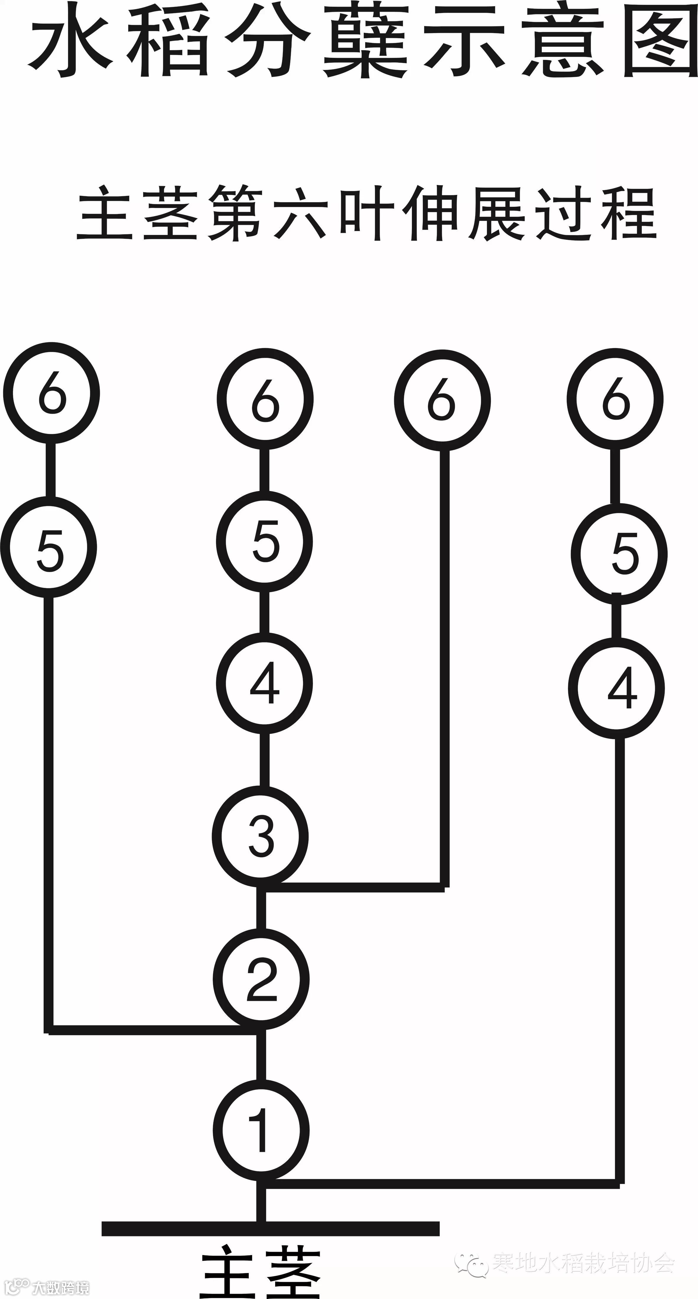
第六叶伸长,主茎第三叶叶腋出现分蘖

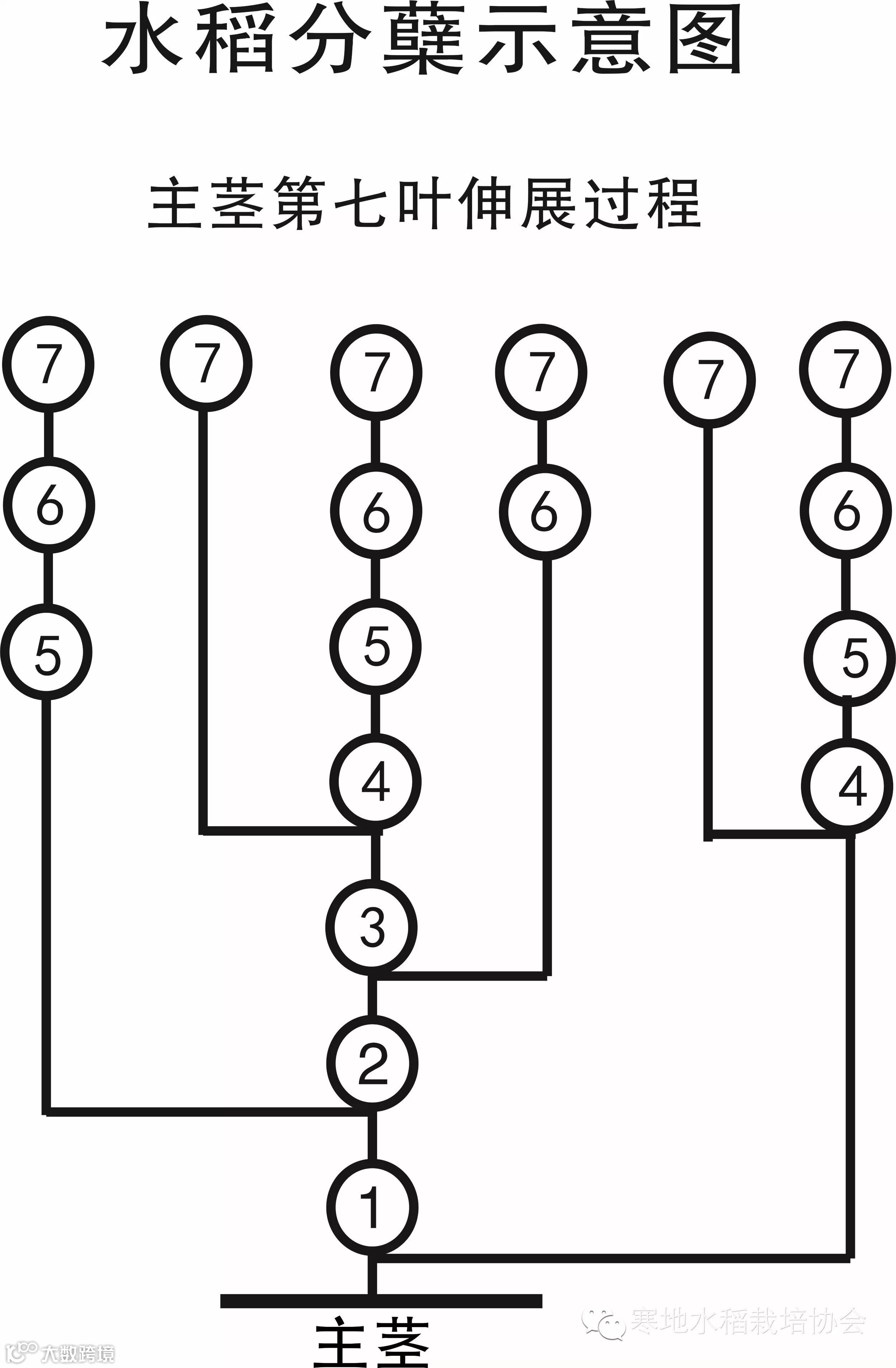
第七叶伸长,主茎第四叶叶腋出分蘖,第一叶叶腋分蘖长出二次分蘖

第八叶伸出,主茎第五叶叶腋出分蘖,第二叶叶腋分蘖长出二次分蘖

对11叶品种而言,我们计划每个茎有四片叶,那么到第八叶,就是有效分蘖的临界叶龄期。以上分蘖中,第一叶的分蘖,由于旱育秧密度大、插秧植伤等原因,一般不易产生,第二叶的分蘖也只有一部分产生,第三叶才可以完全发生分蘖,此时主茎已经是第六叶伸长了。所以11叶品种实际田间完全把握地出现三个分蘖加一个主茎。最后是四个茎。
依此类推,12叶品种会一个主茎变成6个茎,13叶品种一个主茎可以变成9个。最终分蘖结束状态应该是这样。
11叶水稻

12叶水稻

13叶水稻



