大数跨境

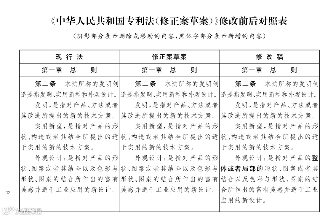
专利法修正案(草案二次审议稿)修改前后对照表

专利法修正案(草案二次审议稿)修改前后对照表 国家专利导航
2020-07-06
4

来源:全国人大网

国家专利导航项目(企业)研究和推广中心是经国家知识产权局批准、由华智数创(北京)科技发展有限责任公司承担具体建设工作的、专业化专利导航研究与决策咨询机构。华智数创是中国专利技术开发公司的唯一全资子公司,是国家专利导航试点工程核心支撑单位,是中国知识产权发展联盟大数据专业委员会主任委员单位,受中国专利技术开发公司的委托并依托开发公司,面向社会提供专业的知识产权咨询服务和专利数据服务。

扫码关注我们
【声明】内容源于网络
0
0
国家专利导航
华智数创(北京)科技发展有限责任公司
内容 782
粉丝 0
国家专利导航 华智数创(北京)科技发展有限责任公司
总阅读2.3k
粉丝0
内容782