
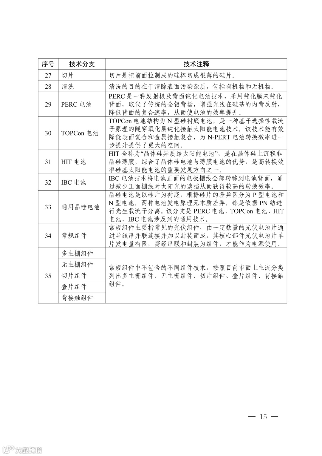
编者按:近日,国家知识产权局首次对外发布《“新三样”相关技术专利分类体系(2024)》,该分类体系适用于对“新三样”相关技术的专利进行宏观统计监测分析。
华智数创(北京)科技发展有限责任公司(国家专利导航项目(企业)研究和推广中心)在国家知识产权局战略规划司的指导下,承担了“新三样”相关技术专利分类体系的全面研究及起草编制工作。

国家知识产权局办公室关于印发《“新三样”相关技术专利分类体系(2024)》的通知
国知办发规字〔2024〕28号
各省、自治区、直辖市和新疆生产建设兵团知识产权局,各地方有关中心;国家知识产权局局机关各部门,专利局各部门,商标局,局其他直属单位、各社会团体:
现将编制的《“新三样”相关技术专利分类体系(2024)》印发给你们,请结合实际在工作中参照使用。
国家知识产权局办公室
2024年8月1日















来源:国家知识产权局
编辑:李旭
审校:蓝娟


