搜索
首页
大数快讯
大数活动
服务超市
文章专题
出海平台
流量密码
出海蓝图
产业赛道
物流仓储
跨境支付
选品策略
实操手册
报告
跨企查
百科
导航
知识体系
工具箱
更多
找货源
跨境招聘
DeepSeek
首页
>
《城市轨道交通工程文件归档要求与档案分类规范》DA/T 66—2017
>
《城市轨道交通工程文件归档要求与档案分类规范》DA/T 66—2017
紫软信息科技
2018-03-13
1
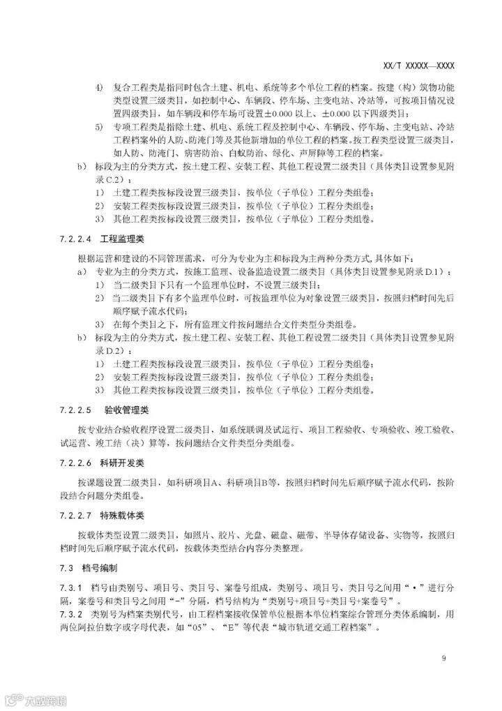
导读:DA/T 66—2017《城市轨道交通工程文件归档要求与档案分类规范》(请保存后,放大查阅)或复制链接到36
DA/T 66
—2017《城市轨道交通工程文件归档要求与档案分类规范》
(请保存后,放大查阅)
或复制链接到360浏览器,一键保存所有图片
来源:国家档案局
【声明】内容源于网络
0
0
紫软信息科技
公司专业从事档案信息化相关业务的专业公司,为政府和企事业单位提供档案管理软件、档案整理、纸质档案数字化扫描服务及档案室建设咨询,建设项目专业档案整理扫描达标服务,以及相关的软件硬件产品及服务。
内容
261
粉丝
0
关注
在线咨询
紫软信息科技
公司专业从事档案信息化相关业务的专业公司,为政府和企事业单位提供档案管理软件、档案整理、纸质档案数字化扫描服务及档案室建设咨询,建设项目专业档案整理扫描达标服务,以及相关的软件硬件产品及服务。
总阅读
0
粉丝
0
内容
261