

企业档案机构设置的重要性



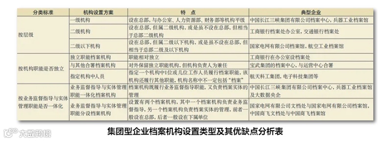
集团型企业档案机构设置类型及优缺点
不同的企业因企业文化、管理理念、发展阶段、档案管理基础不同而对档案机构的设置采取不同的方案

集团型国有企业总部档案机构设置及运行方案


处,馆分设的一体化运作
职能分设档案机构一般是将业务监督指导职能放在总部机构中,如放在办公室档案处、机要档案处、保密档案处或文档处等,将档案实体管理职能放在下属单位,或是放在下属单位的一个内设机构,或是作为总部直属的独立单位,或是作为下属的三级单位,如档案馆、档案中心等。这种档案机构设置方法尽管有违档案机构设置的原则和要求,但在总部档案工作对人员需求量较大,又缺少编制的情况下不失为一种权宜之计。
由于职能分设档案机构的设置在实践中具有一定的代表性,是解决总部职数不足,但又能在一定程度上满足“总部组织架构中设置档案机构”且“赋予档案保管利用和档案业务监督指导两种职能”要求的一种权宜的解决方案。但这种档案机构设置方法能否将设在下属单位的履行档案实体管理职能的有关人员和其所开展业务顺利纳入总部的档案业务之中,即将设在下属单位的履行档案实体管理职能的档案机构与在总部履行档案业务监督指导职能的档案机构实行一体化运行,是这种职能设置能否起到并满足“总部的组织架构中设置档案机构”且“赋予的档案保管利用和档案业务监督指导两种职能”的关键。
要切实实行业务监督指导职能机构和档案实体管理职能机构的一体化运作。一体化运作的要义是将档案实体管理人员在业务上和运作上作为总部档案部门人员的一部分,如设在总部的档案处可调派、考核档案馆(中心)人员,并对档案馆(中心)负责人的安排提出意见,档案馆(中心)与档案处共同履行本企业的档案职能。
因为将档案实体管理机构设在下属单位的初衷主要是解决总部人员编制不足的问题,所以只有档案业务监督指导机构对档案实体管理部门人员具有调派权、考核权,才能使总部档案机构起到业务监督指导职能和档案实体管理职能兼具的作用。但是,在现实运作中,有的企业未赋予业务监督指导机构调派档案实体管理人员参与总部档案工作的权力,档案业务监督指导机构对实体管理部门人员也无任命建议权和考核权,致使监督指导工作和实体管理工作“两张皮”。
(文章采集于网络,侵权告知删除)


