
各省、自治区、直辖市档案局、馆,各计划单列市档案局、馆,新疆生产建设兵团档案局、馆,中央和国家机关各部委档案部门,中央军委办公厅保密和档案局,各人民团体档案部门,各中央企业档案部门,中国人民大学档案学院:
现将《电子档案单套管理一般要求》公布在国家档案局网站(http://www.saac.gov.cn)上。请组织相关人员认真研究,提出修改意见,并于2020年12月25日前以电子邮件形式反馈我局政策法规研究司法规督查处。逾期不回复的,视为无意见。
联系电话:010-55605238
电子邮箱:faguichu@saac.gov.cn
国家档案局办公室
随着信息技术的迅猛发展,电子档案日益成为信息记录、传输、交换、利用与共享的主流方式, 也成为国家档案资源的重要组成部分。由于电子文件具有可复制、易篡改和依赖设备系统读取等特性,实践中一般要求具有永久保存价值或其它重要价值的电子文件转换为纸质文件或者缩微胶卷同时归档,实行双套管理。双套管理是电子档案管理初期技术不成熟、制度不完善情况下的权宜之举,不仅降低工作效率,还增加工作成本、浪费社会资源,因而推动电子档案仅以电子形式进行归档和 管理,即单套管理已成为信息化条件下需要迫切解决的社会课题。随着办公自动化系统、业务系统 普遍应用,电子档案管理研究和实践不断深入,电子档案单套管理的条件已经成熟。
2020 年 6 月 20 日修订通过的《中华人民共和国档案法》提出“电子档案应当来源可靠、程序规范、要素合规” “电子档案与传统载体档案具有同等效力”等要求,为电子档案单套管理提供了原则要求和法律支撑。
本文件立足电子档案管理研究成果和实践,遵循《中华人民共和国档案法》关于电子档案管理 的基本原则,结合电子文件与电子档案管理、数字档案馆(室)建设等相关规范、标准,确立了电 子档案单套管理的原则和需求,规定了实现电子档案单套管理的管理要求与技术要求,提出了电子 档案单套管理可行性评估的方式、方法,有助于解决我国电子档案管理面临的社会困境,切实推动 电子档案单套管理步入正轨、有效运行,加快推进电子档案管理创新发展。

本文件确立了电子档案单套管理的基本原则,规定了实现单套管理需要在制度建设、系统建设、 资源建设与管理、安全管理等方面达到的要求,提出了可行性评估的方式、方法。
本文件适用于指导机关、团体、企事业单位和其他组织开展电子档案单套管理工作,以及评价 本单位实行电子档案单套管理的可行性。
下列文件中的内容通过文中的规范性引用而构成本文件必不可少的条款。其中,注日期的引用 文件,仅该日期对应的版本适用于本文件;不注日期的引用文件,其最新版本(包括所有的修改单) 适用于本文件。
GB/T 5271.27 信息技术词汇
GB/T 8567 计算机软件文档编制规范
GB/T 18894—2016 电子文件归档与电子档案管理规范
GB/T 22240—2020 信息安全技术网络安全等级保护定级指南
GB/T 29194—2012 电子文件管理系统通用功能要求
GB/T 31914—2015 电子文件管理系统建设指南
GB/T 33476—2016 党政机关电子公文格式规范
GB/T 33480—2016 党政机关电子公文元数据规范
DA/T 22—2015 归档文件整理规则
DA/T 46—2009 文书类电子文件元数据方案
DA/T 48—2009 基于 XML 的电子文件封装规范
DA/T 54—2014 照片类电子档案元数据方案
DA/T 58—2014 电子档案管理基本术语
DA/T 63—2017 录音录像类电子档案元数据方案
DA/T 70—2018 文书类电子档案检测一般要求
GB/T 5271.27、DA/T 58—2014 界定的以及下列术语和定义适用于本文件。
电子文件 electronic document
国家机构、社会组织或个人在履行其法定职责或处理事务过程中,通过计算机等电子设备形成、 办理、传输和存储的数字格式的各种信息记录。电子文件由内容、结构和背景信息组成。
[来源:DA/T 58—2014,2.1]
电子档案 electronic record;archival electronic record
具有凭证、查考和保存价值并归档保存的电子文件(3.1)。
[来源:DA/T 58—2014,2.2]
电子档案单套管理 single filing and management
仅以电子形式归档和管理电子档案的方式。注:电子档案单套管理是相对于同时使用传统载体和电子形式进行双套归档、管理的方式。
办公自动化系统 office automation system
一种用于集成办公活动的信息处理系统。示例:电子政务系统等用于形成、处理和维护电子文件(3.1)的计算机信息系统。
[来源:GB/T 5271.27—2001,27.01.02,有修改]
业务系统 business system
形成或管理机构活动数据的计算机信息系统。
示例:电子商务系统、财务系统、人力资源管理系统、产品数据管理系统、网站系统、电子邮 件系统等促进机构事务处理的应用系统,通常这些系统内部设置相关子系统用于形成、处理和维护电子文件(3.1)。
[来源:DA/T 58—2014,2.2,有修改]
电子档案管理系统 electronic records management system
对办公自动化系统、业务系统形成的电子文件(3.1)进行采集、归档,并对归档后的电子档案(3.2)进行管理、处置的计算机信息系统。
元数据 metadata
描述电子文件(3.1)、电子档案(3.2)的内容、结构、背景及其整个管理过程的数据。
[来源:DA/T 58—2014,2.16,有修改]
电子签名 electronic signature
以电子形式所含、所附用于识别签名人身份并表明签名人认可其中内容的数据。
[来源:DA/T 58—2014,2.23,有修改]
电子档案单套管理是一项整体性、系统性工作,实行电子档案单套管理应在达到前置性条件的 情况下,同时满足制度建设需求、系统建设需求、资源建设与管理需求、安全管理需求,并通过可 行性评估。
实行单套管理的电子档案应由经过授权和确认的法定形成者,在既定的业务活动中,在特定的 时间,通过安全可靠的系统形成。
电子档案单套管理应明确管理和技术要求,加强电子档案的形成、归档、保存、利用全过程规 范化控制,确保各环节程序规范,符合标准规范要求。
电子档案的内容数据、元数据及管理数据要素均应符合相关标准要求,各组成要素齐全、完整、 规范、可读。
电子档案单套管理应建立健全安全管理体系,采取措施保证电子档案在安全可信环境下管理和 运行,确保电子档案管理安全、过程可溯、长期可用。
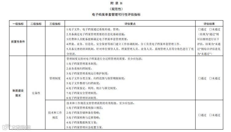
开展电子档案单套管理,应首先满足以下前置性条件:
a) 电子文件、电子档案通过系统形成、管理;
b) 具备满足电子档案管理需要的信息化基础设施;
c) 经费和人员配备能够满足电子档案单套管理需要;
d) 档案、业务、信息化、安全保密等部门建立工作协调机制,分工负责电子档案单套管理工作;
e) 具备完善的培训机制,针对单位领导人员、档案管理人员、业务人员、系统管理人员等分 角色进行充分培训。
应通过完备的管理制度、技术和工作规范,保证办公自动化系统、业务系统和电子档案管理系 统有效衔接并实现预定功能,支持对电子档案进行全过程管理的需要。
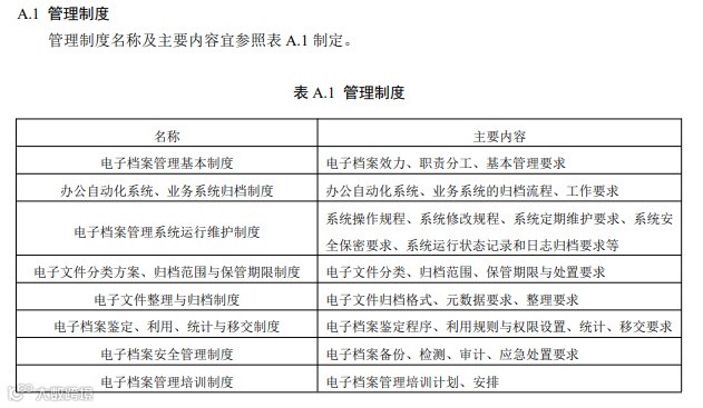
管理制度(见附录 A A.1)应规定或明确电子档案效力和各部门职责分工,办公自动化系统、 业务系统、电子档案管理系统管理流程和运行维护要求,电子文件分类方案、归档范围与保管期限, 电子文件整理、归档要求,电子档案鉴定、利用、统计与移交要求,电子档案安全管理要求,电子 档案管理培训要求等。管理制度可以单独或合并制定,也可以制定包含所有内容的统一制度。
技术和工作规范(见附录 A A.2)应与 6.2 管理制度协调配合,明确电子档案管理系统接口规 范、电子档案存储和备份策略、电子档案转换与迁移策略、电子档案数据恢复方案、电子档案管理 6 应急处置方案。
应具备成熟稳定的电子文件流转、电子签名、安全认证等功能,支持在线完成电子文件归档工作。
办公自动化系统或业务系统电子文件归档功能应包括以下内容:
a) 内嵌电子档案分类方案、归档范围与保管期限表,支持电子文件自动或半自动分类、划定 保管期限;
b) 支持按照电子档案格式要求,形成电子文件及其组件;
c) 支持在电子文件形成和流转过程自动采集电子文件元数据;
d) 支持在电子文件办理完毕前或业务流程结束前完成电子文件整理工作, 确保电子文件收集 齐全完整;
e) 支持生成归档数据包,按照程序要求向电子档案管理系统归档;
f) 支持电子签名图形化转化。
已运行的办公自动化系统或业务系统无法满足以上条件的,应予以改造。确实无法实现 a) d)要求的,应在电子档案管理系统中实现相应功能。
电子档案管理系统应提供归档、利用等接口程序,方便将办公自动化系统、业务系统纳入电 子档案单套管理体系实现在线移交、利用电子档案。
应支持从办公自动化系统、业务系统中接收归档数据包实现归档;支持非业务系统生成的各 类电子文件数据导入归档。
应支持生成作为电子档案的存档信息包以及便于电子档案管理、利用等相关信息包。
应具备捕获、登记、分类、编目、著录、存储、电子签名、检索、利用、鉴定、统计、处置、 格式转换、审计、移交等基本功能。各项功能应当按照 GB/T 29194—2012、《数字档案室建设指 南》要求进行设置。
电子档案管理系统能够管理符合国家规范、标准规定的多种门类、多种格式的电子档案,支 持向档案馆移交电子档案。
电子档案管理系统应与办公自动化系统、业务系统应当按照 GB/T 31914—2015 定义的整合式 或独立式关系进行部署,实现互联互通,电子档案管理系统不应作为办公自动化系统或业务系统的子系统。
办公自动化系统、业务系统与电子档案管理系统应通过具有可信验证机制的安全接口通信交 互,不使用中间数据库等中转方式传递数据。
电子档案管理系统开发者应向建设单位移交规范的技术文档。技术文档应按照 GB/T 8567 编 7 制,并包含需求规格说明书、详细设计书、数据库结构、电子档案原文存储结构和归档接口说明等 系统设计与开发相关内容。如系统为非成品软件,还需提供源代码。
电子文件在形成和流转过程中,应满足以下要求:
a) 电子文件经授权的机构和个人直接办理形成或导入办公自动化系统、业务系统,并一直在 系统监控下流转,不存在脱离系统监控的情况;
b) 保存电子文件关键节点(如电子公文应包括起草、阅办、批办、办理、签发、发送、接收 等)修改痕迹和管理过程元数据;
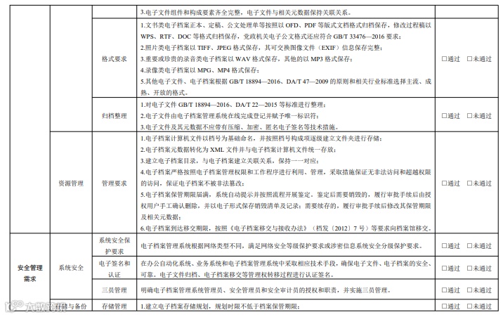
c) 电子文件组件和构成要素齐全完整,电子文件与相关元数据应保持关联关系。文书、照片、 录音录像电子文件元数据项根据 DA/T 46—2009、DA/T 54—2014、DA/T 63—2017 定义,并确定 其中约束性为“必选”的元数据项为必备项。其他类型电子文件元数据应符合 GB/T 26163.2—2010 的要求,党政机关电子公文元数据还应符合 GB/T 33480—2016 要求。
电子文件应以通用格式形成、收集,或在归档前转换为通用格式。电子文件格式按照 GB/T 18894—2016 8.3 执行,党政机关电子公文文件格式还应符合 GB/T 33476—2016 要求。
电子文件应按照 GB/T 18894—2016、DA/T 22—2015 等标准进行整理,并由电子档案管理系 统完成登记并赋予电子档案唯一标识符。电子文件及其元数据不应带有压缩、加密、匿名电子签名 等技术措施。
电子文件归档应通过归档接口由办公自动化系统、业务系统和电子档案管理系统在线完成, 除因网络类型不同无法在线完成或不经业务系统形成的照片、音视频等电子文件外,不应通过介质 拷贝等进行离线归档。
电子档案计算机文件应以档号为基础命名,并按照档号构成项逐级建立文件夹进行存储。电 子档案元数据应转化为 XML 文件并与电子档案计算机文件统一存放。
应建立电子档案目录,与电子档案建立关联关系,保持一一对应。
电子档案应严格按照电子档案管理权限和工作程序进行利用、管理,采取措施保证无非法访 问和超越权限的访问,保证电子档案不被非法篡改。
电子档案保管期限届满,应由系统自动提示并按照流程开展鉴定。鉴定后需要销毁的,应履 行审批手续后由授权用户手工确认删除,并以电子形式保存销毁清单及记录;需要续存的,应履行 审批手续后修改其保存时限及相关元数据。
电子档案到达移交期限,应按照《电子档案移交与接收办法》(档发〔2012〕7 号)等要求 向档案馆移交。
系统安全
电子档案管理系统应根据网络类型不同,满足网络安全等级保护要求或涉密信息系统安全分 级保护要求。
电子档案管理系统定级参照 GB/T 22240—2020 和《档案信息系统安全等级保护定级 工作指南》(档办发〔2013〕5 号)执行。
办公自动化系统、业务系统和电子档案管理系统内均应采取相应技术手段,确保电子文件、电子档案的安全、可靠。电子文件归档、电子档案移交等管理权转移过程应进行认证签名确保程序 规范。
应明确电子档案管理系统管理员、安全管理员和安全审计员的授权和职责,并实施三员管理。
应按照电子档案管理应急预案或处置方案定期进行演练。
存储与备份
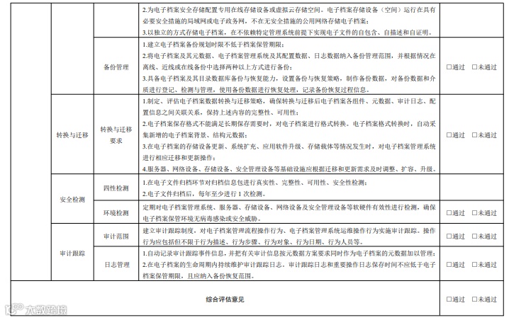
应建立电子档案存储与备份规划,规划时限不低于档案保管期限。
应为电子档案安全存储配置专用在线存储设备或虚拟云存储空间。电子档案存储设备(空间) 应运行在具有必要安全措施的局域网或电子政务网,不应在无安全措施的公用网络存储电子档案。
应以独立的方式存储电子档案,在不依赖特定管理系统前提下实现电子文件的自包含、自描 述和自证明。
应将电子档案及其元数据、电子档案管理系统及其配置数据、日志数据纳入备份管理范围, 并根据情况在离线、近线或在线备份中选择两种以上方式进行备份。
应具备电子档案及其目录数据库备份与恢复能力,对备份数据和介质进行登记、检测与管理, 使用备份数据进行恢复处理时应记录备份恢复过程信息。
转换与迁移
应制定、评估电子档案数据转换与迁移策略,确保转换与迁移后电子档案各组件、元数据、 审计日志、配置信息之间关联关系,保持上述内容的完整性、可用性。
电子档案保存格式不能满足长期保存需要时,应对电子档案进行格式转换。电子档案格式转 换时,应自动采集新增的电子档案背景、结构元数据。
在电子档案的存储设备更新、系统扩充、应用软件升级、存储载体改变等情况发生时,应对 电子档案管理系统进行相应迁移和更新操作。
服务器、网络设备、存储设备、安全管理设备等基础设施应根据迁移和更新需求及时调整、 扩容、升级。
安全检测
应对电子文件归档和电子档案移交接收环节进行真实性、完整性、可用性、安全性检测,电 子文件归档后,每年至少进行 1 次检测。
文书类电子文件、电子档案检测按照 DA/T 70—2018 进行,其他类型电子文件、电子档案检 测可参照执行。
应具备对电子档案存储状况的监控和警告功能,对存储介质不稳定、存储空间不足、电子档 案非授权访问和系统响应超时等情况发出警告,跟踪和记录警告事项处理过程。
应定期对电子档案管理系统、服务器、存储设备、网络设备及安全管理设备等软硬件有效性 进行检测,确保电子档案保管环境无病毒感染或安全威胁。
审计跟踪
应建立审计跟踪制度,对电子档案管理流程操作行为、电子档案管理系统运维操作行为实施 审计跟踪。操作行为应包括但不限于行为描述、行为步骤、行为对象、行为日期、行为人员等。
应自动记录审计跟踪事件信息,并把有关审计信息按元数据方案要求同时作为电子档案的元 数据加以管理。
应规范审计跟踪日志管理,在电子档案的生命周期内持续维护审计跟踪日志。审计跟踪日志 和重要操作日志保存时间不应低于电子档案保管期限,且应纳入备份恢复范围。
评估方式
电子档案单套管理可行性评估应当先由本单位进行自评估,通过后再向同级档案主管部门申 请评估。
由档案主管部门或档案主管部门认可的其他具备电子档案管理评估能力的机构成立专门的 验收组对该单位电子档案单套管理进行评估。
应采用考查制度建设及落实情况,实地查看软硬件条件、系统功能设计,全流程操作验证等 方式对电子档案单套管理进行全面评估。
电子档案单套管理系统环境或应用发生重大改变,需向同级档案主管部门申请复评。
电子档案单套管理每三年至少进行一次评估。
评估指标及结论
评估应按照《电子档案单套管理可行性评估指标》(见附录 B)组织开展,对应本文件相关要 求,划分为 5 个一级指标、13 个二级指标、26 个三级指标。
所有三级指标评估结果为“通过”视为达到本文件要求,通过可行性评估,可开展电子档案 单套管理。
可行性评估未达标的单位,应根据评估情况整改后重新进行评估。
(文章采集于国家档案官网,有所删改,侵权删除)

