

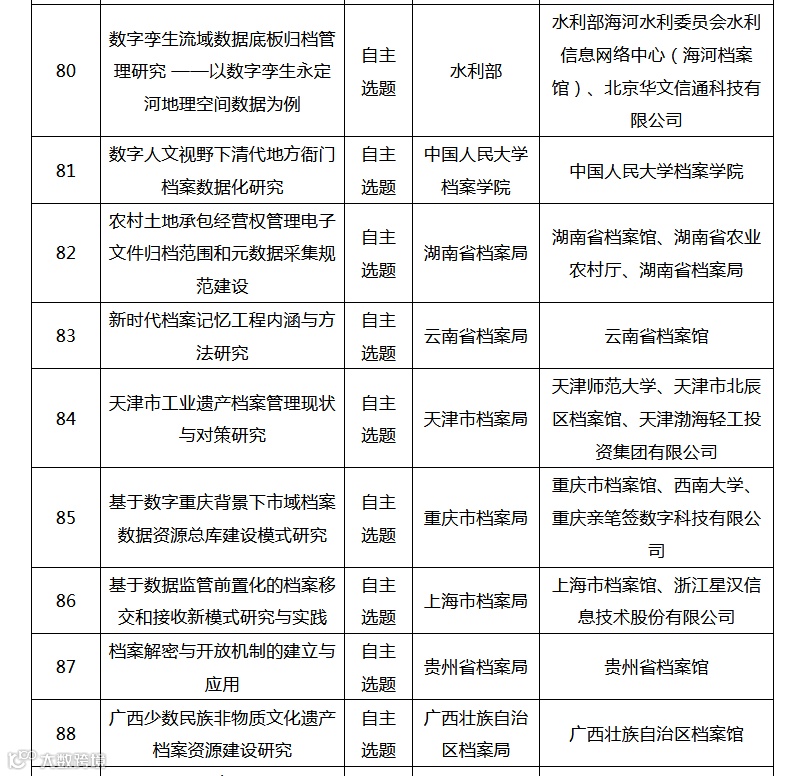
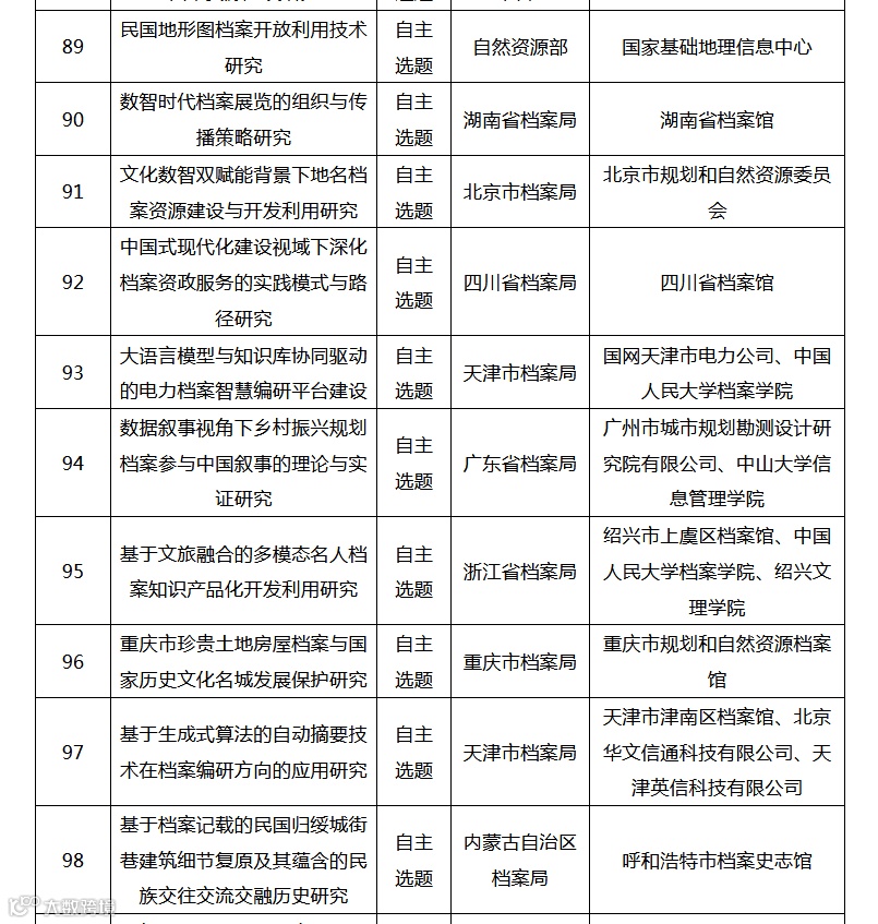
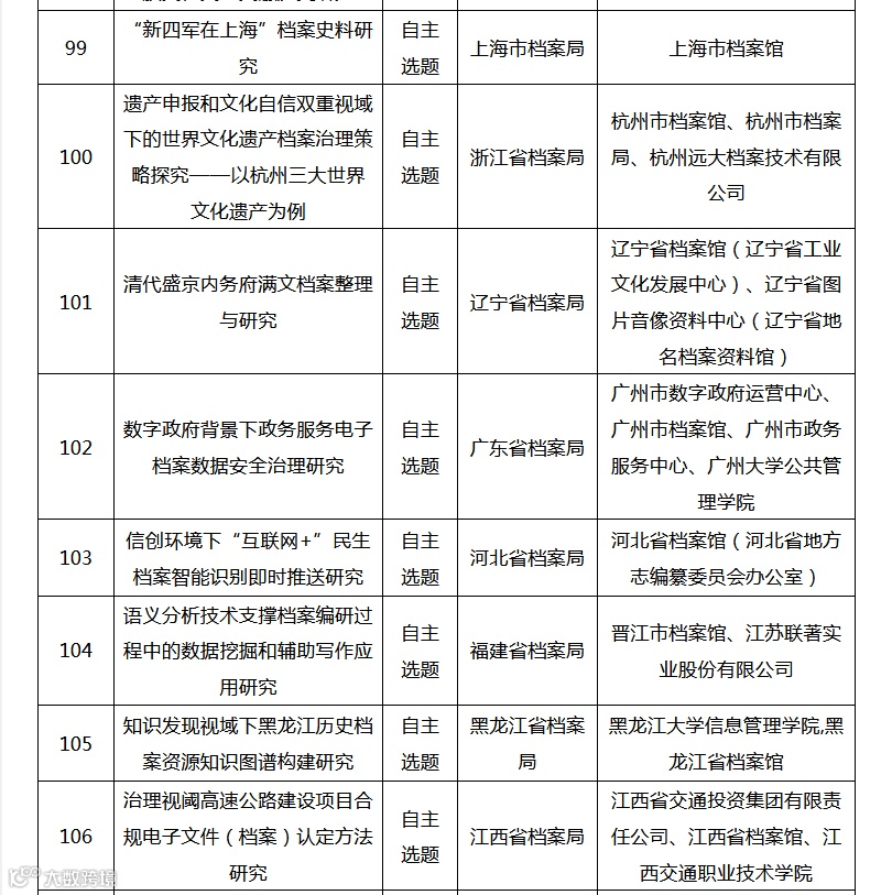
2024年度国档局科技项目拟立项公示
国家档案局科技信息化司

公示期内如对项目有异议,可通过推荐部门向国家档案局科技信息化司反映。反映情况须客观真实,以单位名义反映情况的材料需加盖公章,以个人名义反映情况的材料应署实名并提供有效联系方式。公示期结束后,国家档案局将下达科技项目计划通知。
公示受理信箱:科技信息化司科技处
公示受理电话:010-55605254、55605255
国家档案局科技信息化司
2024年6月14日

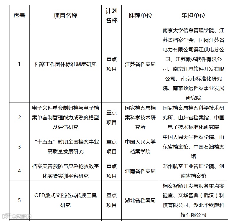
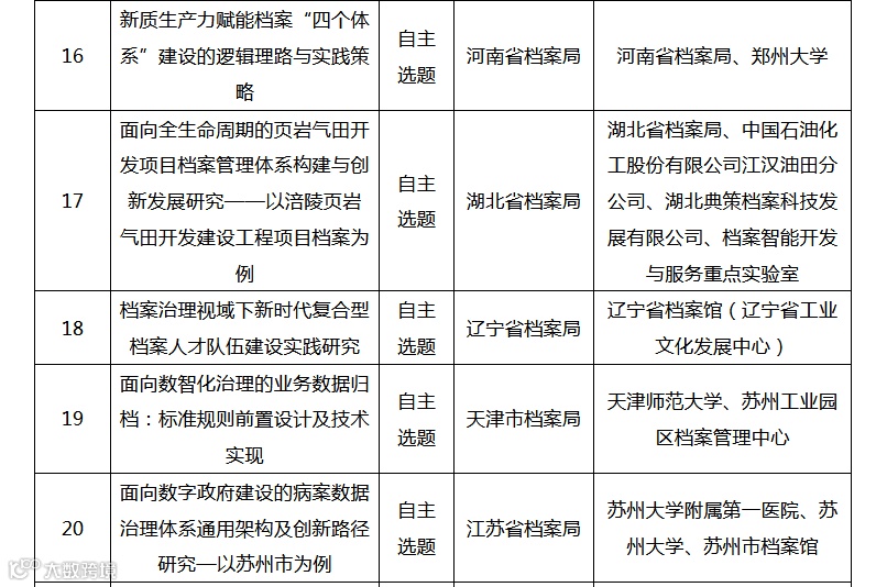
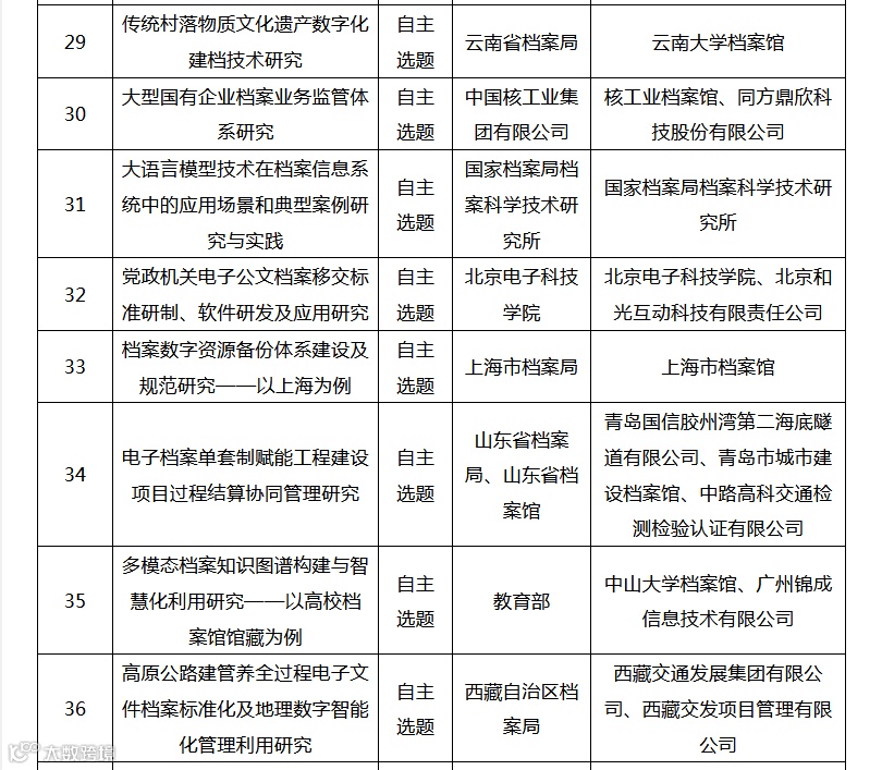
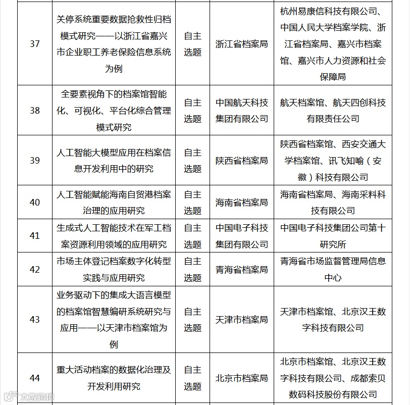
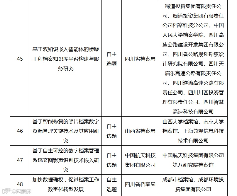
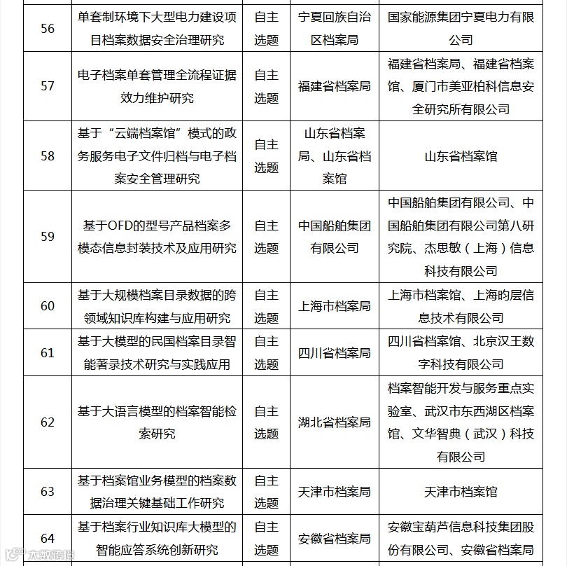
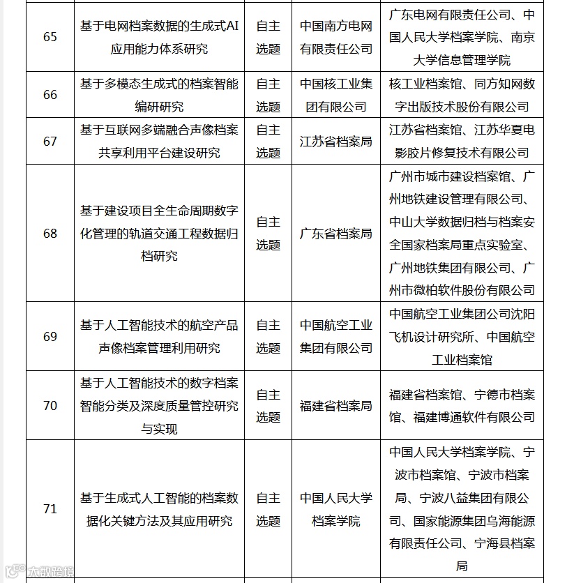
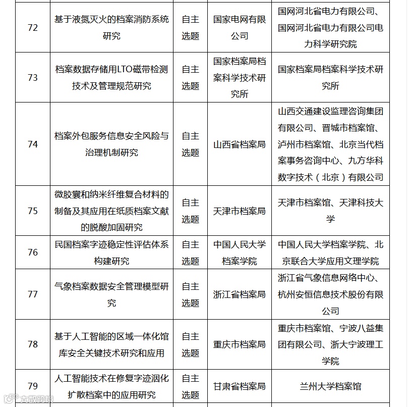
拟立项项目名单
















来源:国家档案局官方网站
编辑:紫软信息科技

第十七个国际档案日【筑梦现代化、奋斗兰台人】
紫软科技V10完成国产数据库及中间件兼容认证!
全国34个省级以上-档案馆介绍汇总
奋斗百年路、起航新征程
国家档案局1-19号令汇总


