昨天一大早就被儿子的家长群的讨论炸醒了,说是北京多个城区的教育培训机构陆续接到通知,要求不能复课,而且开始以“四不两直”(不发通知、不打招呼、不听汇报、不用陪同接待、直奔基层、直插现场)的方进进行突击检查,整顿的重点是办学许可证和资金监管,并在市级媒体通报相关问题。

已经因为疫情关闭多时的线下培训机构,又不得不面对舆论和监管收紧的态势。突发的停课通知,一下子让家长炸开了锅……,甚至十几年都不曾有人聊天的老同学群聊的热火朝天,同学们猜测到底是什么原因?我这才浏览了一下这几天两会关于教育方面的议题。

发现今年“两会”对教育问题尤其关注,全国政协委员、致公党上海市委专职副主委马进也提出“资金监管”的议案。
一是,建立企业备用金制度,将企业30%的备用金放在企业账面上,设置政府和企业共同监管账号,一旦企业出现财务风险,备用金取用受限。
二是,建立预付费第三方支付平台监管模式。由第三方支付平台根据教学进度、服务内容,按月、按课时划拨结款。
三是,对1万元以上的大额预付款,建立“退费险”制度。
资金监管之外,某区民办教育服务中心工作人员透露,核查教师资质、办学许可证、按要求公示信息、超前超纲教学等也在排查之列。
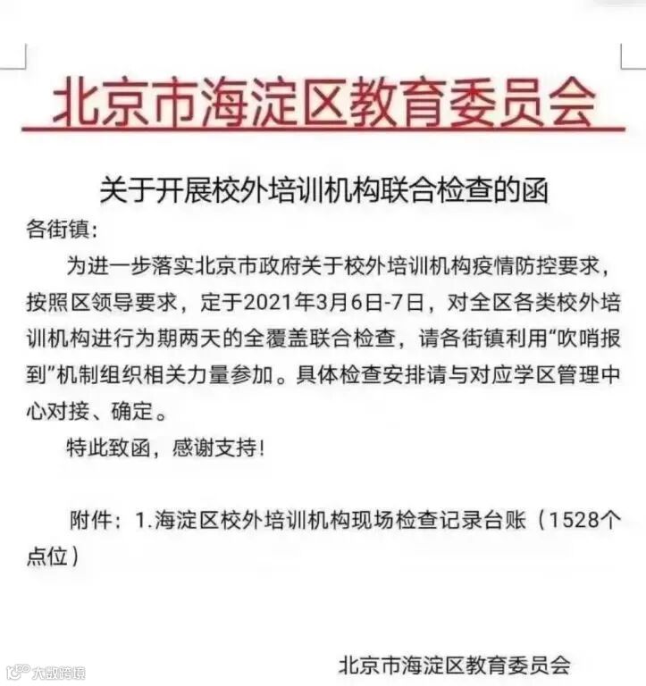
我查了一下几个区的通知群。



联想到在不久前召开的2021年全国教育工作会议上,教育部部长陈宝生讲到:
“大力度治理整顿校外培训机构”。
“目标是减轻学生和家庭负担,把学生从校外学科类补习中解放出来,把家长从送学陪学中解放出来”。
“要坚持眼睛向内抓治理,校内教育教学安排、管理服务要调整、要跟上,切实解决好学校内、课堂内教不到位的问题”。
这次两会上,习大大也谈到了校外培训机构的乱象,明确校园在学科教育中主战场的地位。我觉得这个信息传递了一个很明确的信息。
主流导向是不能过于关注分数,所以对学科课外培训这块查得特别严。
根据《通知》要求:各中小学学科类培训机构、外语语言能力培训机构及与中高考高度相关的学科类培训机构,将继续停止线下培训和集体活动,具体复课时间另行通知。

有教培从业者提出:“现在行政执法权已经归到了市场监督管理局,这个部门有加大处罚的权力,接下来,没有办学许可证的机构基本很难存活。”同时,虽然通知显示,此次整治针对的是学科和语言能力培训机构,但由于部分素质教育科目与这两类培训难以区分,已经有素质教育机构受到整治行动影响,收到了停课排查的通知。
网上有业内人士表示:根据业内判断,在全国两会后将有一套完整的、系统的在线教育相关政策出台,“行业可能受到比较严格的监管”。可以预料的是,政策正式出台后,狂飙许久的在线教育不得不暂缓步伐,迎来一波全面的自查与检察。

做文化补习机构同学补充说,此次整治力度很大。如果私自开课,会直接拉入黑名单,而且必须用银行公户,家长把钱打入账户。
“今天教委通知我们,特别强调,不能开课,市教委统一全区检查,排名靠后的六个区,5月底再次复查。合格以后才能开课。如果私自开课,直接拉入黑名单。不能在复课。并且必须银行公户,家长直接把钱打入账户。”
对于这次临时性的停课,有家长们坐不住了,打电话给教委,要求让机构恢复线下课程。
有家长称,“我刚刚打12345反应教委不给机构批复线下课。机构开不了,所以孩子只能上网课毁眼。诉求是请教委尽快批复机构申请,尽快开线下课。”
“学校一天,下课十分钟不能出去。放学回家,培训班不能复课,只能线上看电脑,孩子眼睛怎么办,教培不给培训机构复课批示,什么时候能恢复正常?”

因为业务跟教育相关,我又特意上网查一下,是不是会对线上教育是个利好?结果大跌眼镜
3月11日消息,中概股教育类公司昨日晚间纷纷大跌。
截至美东时间3月10日收盘,新东方报收159.75美元/股,跌14.08%;好未来报收66.93美元/股,下跌11.64%;跟谁学报收81.01美元/股,下跌8.59%。

对于这次北京地区的停课,结合重要领导的指示,相关从业者有表示担心的,也有坦然面对的。
“北京向来是全国的风向标,北京的整顿,或将成为全国的标杆”
“有可能是北京先行试点,全国开始整顿”
“看文件应该会是要对行业进行更严格的流程监管了,在监管细则没有出来之前,先停课。”
“资金有监管,课程有规定,证照和资质必须健全,将会成为日常。”
积极的方面是,新一轮对行业更为严格的流程监管,会让资金监管,课程规定,证照、资质等齐全成为日常。教培行业将会更加净化,日趋规范。
但也有人表示,停止线下培训并未提及线上,会对线下机构打击严重,尤其是中小型机构,将会越来越艰难。其次,也会为线下机构提供发展机遇。
我的几位从业的同学都还是非常淡定的。认为这是比如,甚至他们经过报表之后,已经复课了。

不管怎样,新政策的初衷是好的,对教育行业长远发展也是有利的,改革有阵痛,成长的必然。但是不管是课外教育,还是线上教育,都不要忘了大大那句重要的话:校园是学科教育的主战场。
当然,在线教育,更是大有可为。

