一、公司视频:
二、领导听汇报:

三、创始人简介:

四:产品需求背景:

石墨烯净醛水漆:我家的甲醛净化器
合理满足室内甲醛≤0.08mg/m³(国标)
郑重提醒:
1、甲醛为第一类致癌物
2、央视:室内装修80%甲醛超标
3、90%白血病儿家中曾搞过装修
4、甲醛对肝肺功能、细胞变异、免疫系统、记忆力、睡眠、小孩生长迟缓、智力发育、女性皮肤衰老等都会产生很深的影响;



五、部分技术证书:




六、产品分解原理:
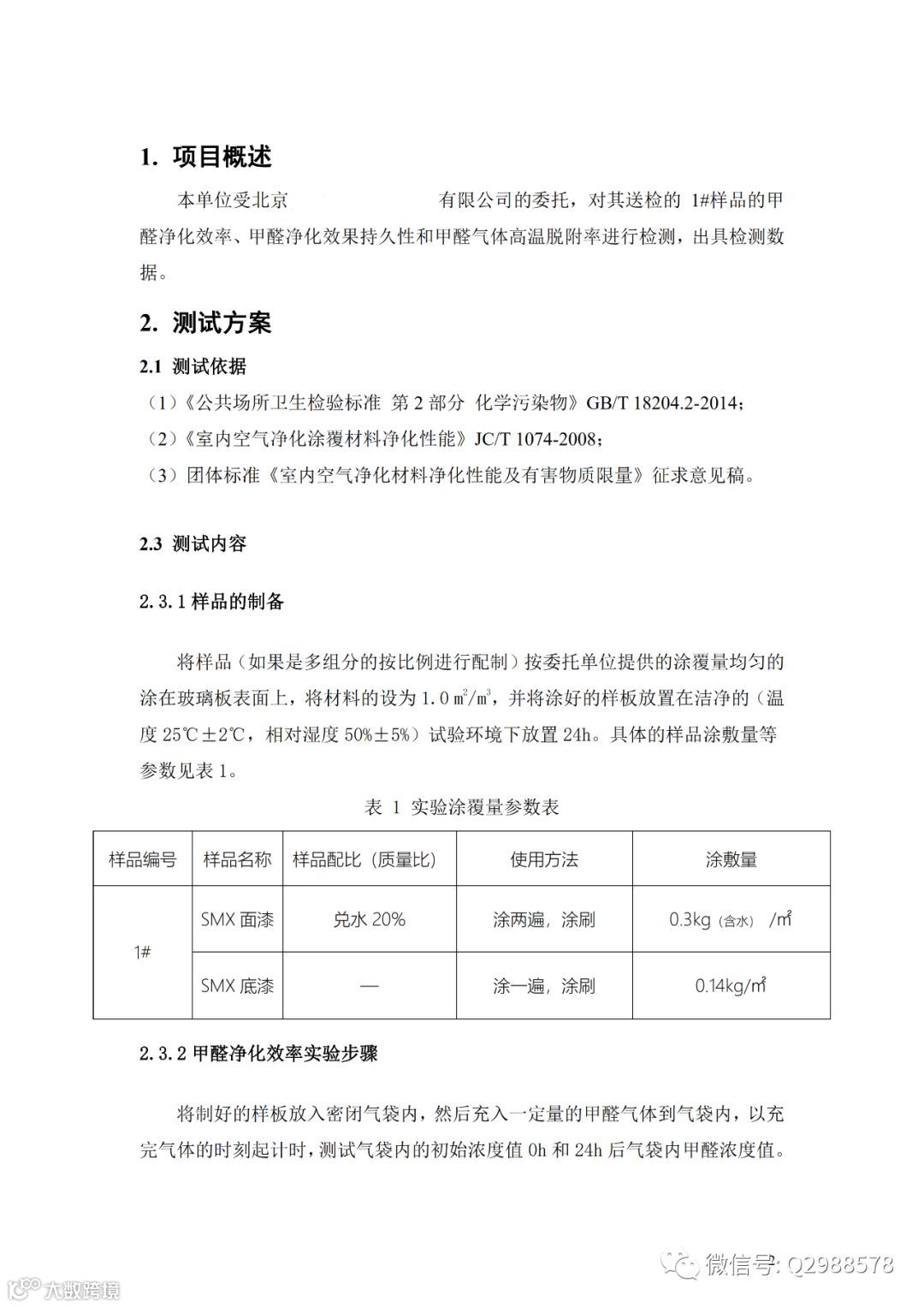
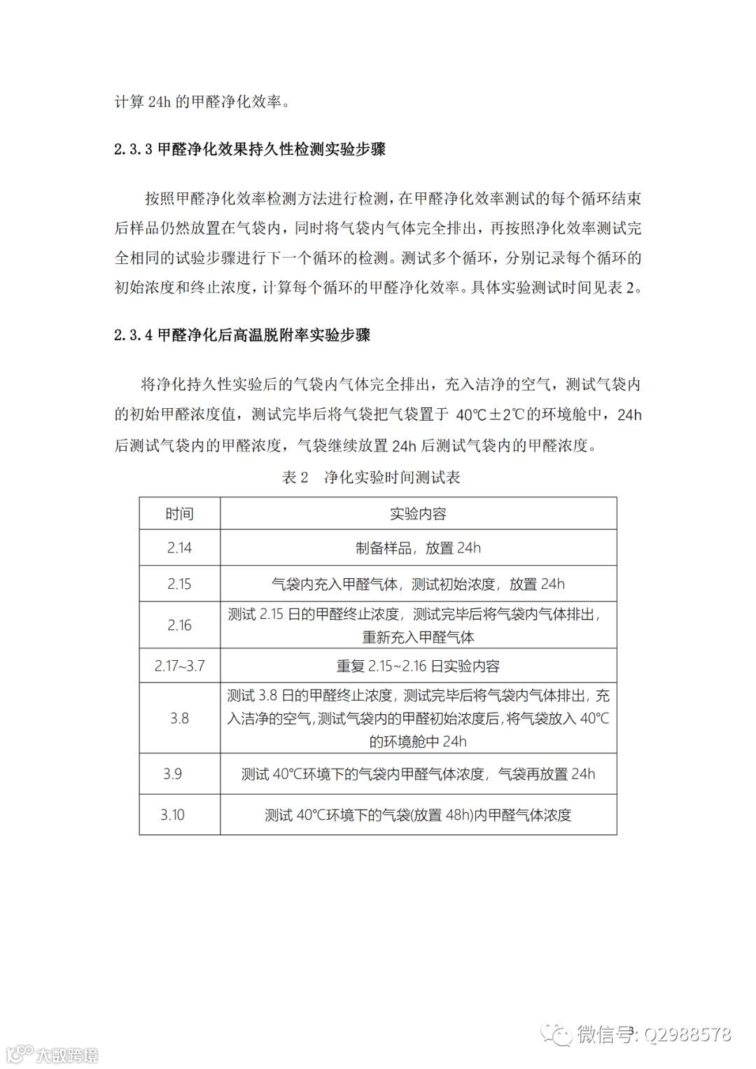
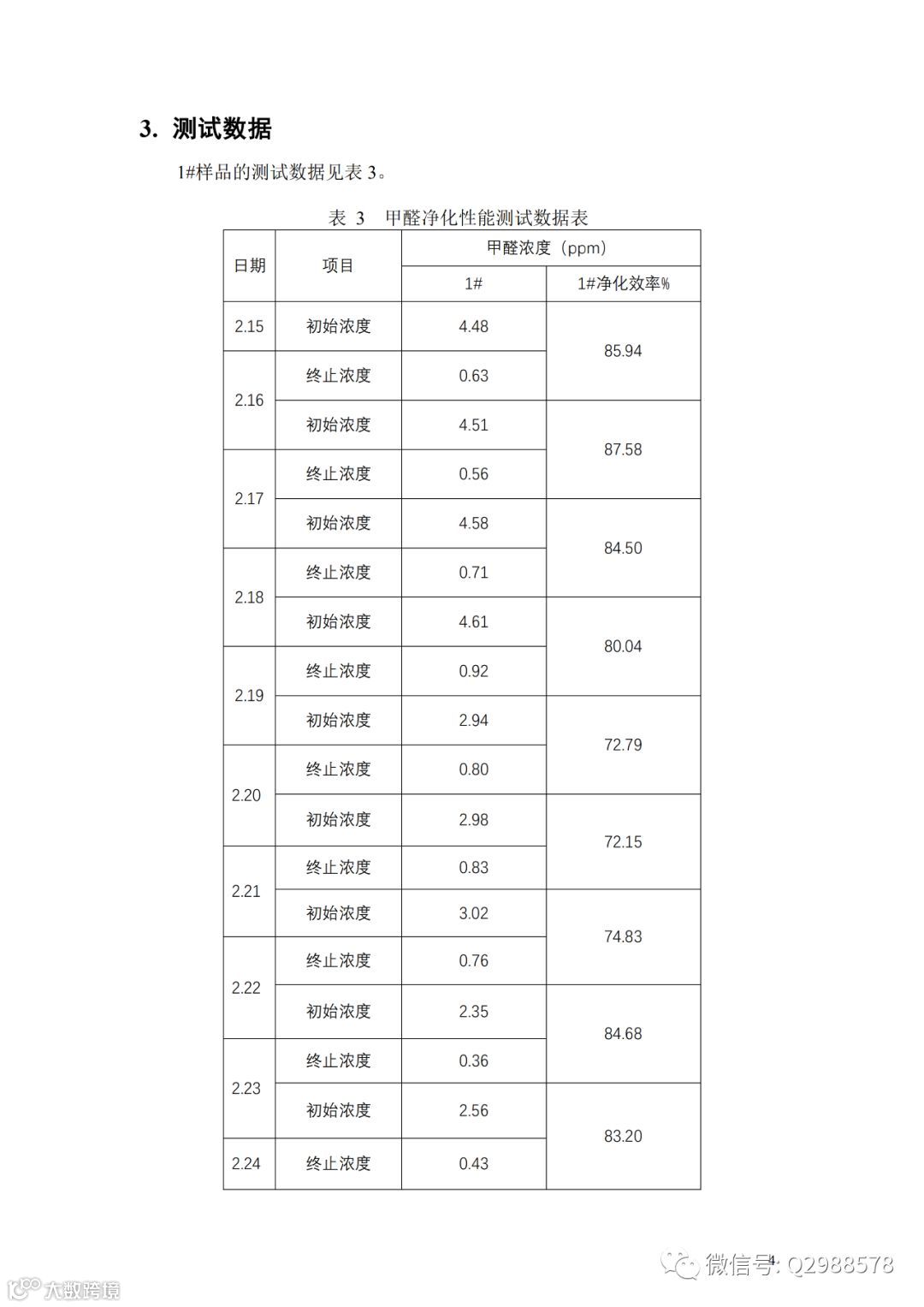
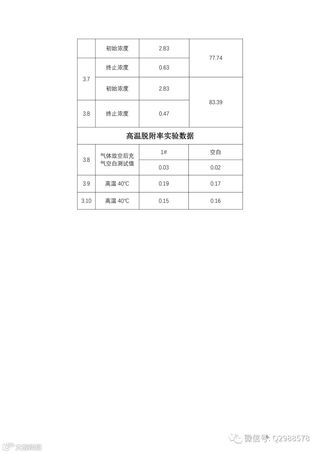
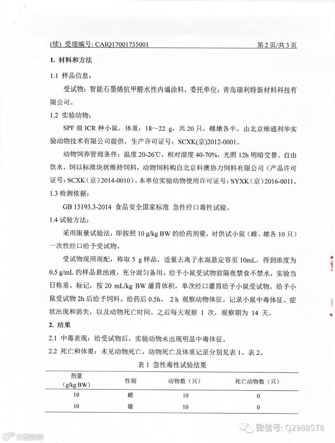
七、第三方检测报告:







食品级检测报告:




万华无醛装修一、公司视频:
二、领导听汇报:

三、创始人简介:

四:产品需求背景:

石墨烯净醛水漆:我家的甲醛净化器
合理满足室内甲醛≤0.08mg/m³(国标)
郑重提醒:
1、甲醛为第一类致癌物
2、央视:室内装修80%甲醛超标
3、90%白血病儿家中曾搞过装修
4、甲醛对肝肺功能、细胞变异、免疫系统、记忆力、睡眠、小孩生长迟缓、智力发育、女性皮肤衰老等都会产生很深的影响;



五、部分技术证书:




六、产品分解原理:
七、第三方检测报告:







食品级检测报告:



