搜索
首页
大数快讯
大数活动
服务超市
文章专题
出海平台
流量密码
出海蓝图
产业赛道
物流仓储
跨境支付
选品策略
实操手册
报告
跨企查
百科
导航
知识体系
工具箱
更多
找货源
跨境招聘
DeepSeek
首页
>
《民用建筑室内环境污染控制规范》(2013年版)
>
《民用建筑室内环境污染控制规范》(2013年版)
万华无醛装修
2020-01-03
0
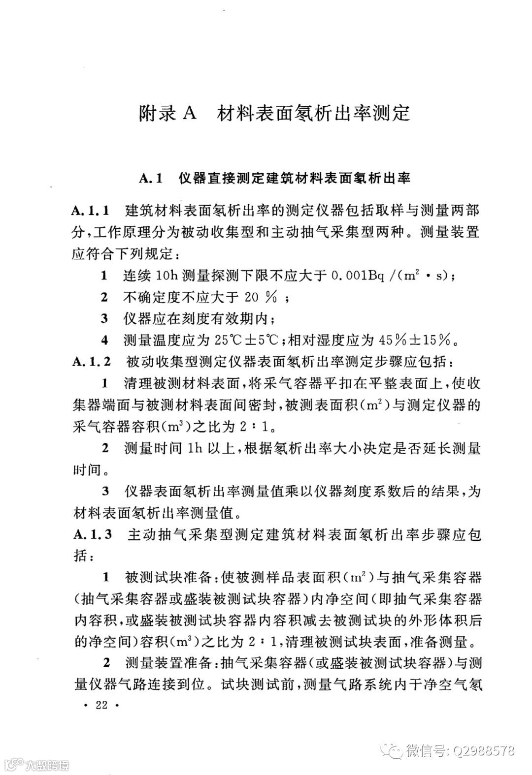
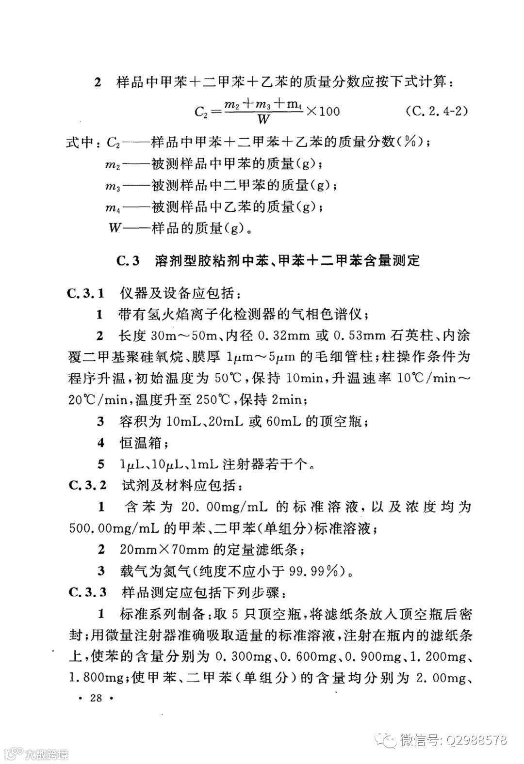
导读:《民用建筑室内环境污染控制规范》GB 50325-2010为国家强制标准。第6款 验收 (21页):6.0.
《民用建筑室内环境污染控制规范》GB 50325-2010为国家强制标准。
第6款 验收 (21页):
6.0.21 :室内环境
质量
验收不合格的民用建筑工程,严禁投入使用。
【声明】内容源于网络
0
0
万华无醛装修
灵荃装饰以万华全材无醛建材为依托,倾力无醛的生活空间, 新房无醛装修 老房无醛升级 全材无醛 家装安全! (灵荃装饰为远兮商贸全资子公司)
内容
18
粉丝
0
关注
在线咨询
万华无醛装修
灵荃装饰以万华全材无醛建材为依托,倾力无醛的生活空间, 新房无醛装修 老房无醛升级 全材无醛 家装安全! (灵荃装饰为远兮商贸全资子公司)
总阅读
0
粉丝
0
内容
18