10月25日,农业部发布《全国饲料工业“十三五”发展规划》,将其中有用信息梳理一下,方便大家紧跟国家的政策,不偏离方向。
一、回顾“十二五”取得的成绩
二、“十三五”面临的形势:
1、饲料需求进入低速增长期
(1)到2020年,全国肉类、奶类和养殖水产品预期产量分别为9000万吨、4100万吨和5240万吨,分别比2015年增加4.3%、5.9%和6%,禽蛋预期产量3000万吨,与2015年基本持平。
(2)从现在到2020年,需增加1600万吨配合饲料消费,年增长约400万吨,增速1.9%。
(3)肉禽和蛋禽工业饲料普及率超过90%,年出栏50头以上生猪工业饲料普及率为75%
(4)未来5年,饲料利用效率可提高3%以上,节约配合饲料600万吨左右。
2、蛋白原料仍然主要依靠进口,土地资源有限保障口粮安全和自给
2015年,全国蛋白饲料原料总消费量6750万吨,进口依存度超过80%,比2010年提高10%
(1) 豆粕5050万吨,基本依靠进口大豆生产
(2) 菜籽粕1060万吨,30%一口进口菜籽生产
(3) 鱼粉150万吨,85%依靠进口
(4) 未来5年,我国蛋白饲料原料需求量年增长100-125万吨左右,是“十二五”的一半。
3、饲料质量安全要求更严格:规范使用、减量使用
4、产业整合融合需求更迫切:行业内部整合、全产业链和全球化发展将成为饲料企业做大变强、持续发展的决定性因素。
5、技术竞争压力更大:
(1)互联网:提高生产效率、降低经营成本、整合资源要素、提升服务能力
(2)生物技术:饲用微生物、酶制剂等促进抗生素减量使用、饲料资源高效利用、粪污减量排放
(3) 智能制造:降低劳动强度和人员需求、提高安全生产水平和产品质量、降低能耗和加工成本
三、“十三五”基本原则、目标、指导思想
1、原则:产管结合,保障安全;创新驱动,提质增效;立足国内,开拓国际。
2、目标:
(1)产量:
(2)质量:《饲料质量安全管理规范》全面实施,全国饲料产品抽检合格率稳定在96%以上,非法添加风险得到有效控制,确保不发生区域性系统性重大质量安全事件。
(3)效率:
年产100万吨以上饲料企业达到40个,其饲料产量占全国总产量60%以上;散装饲料使用比例达到30%。
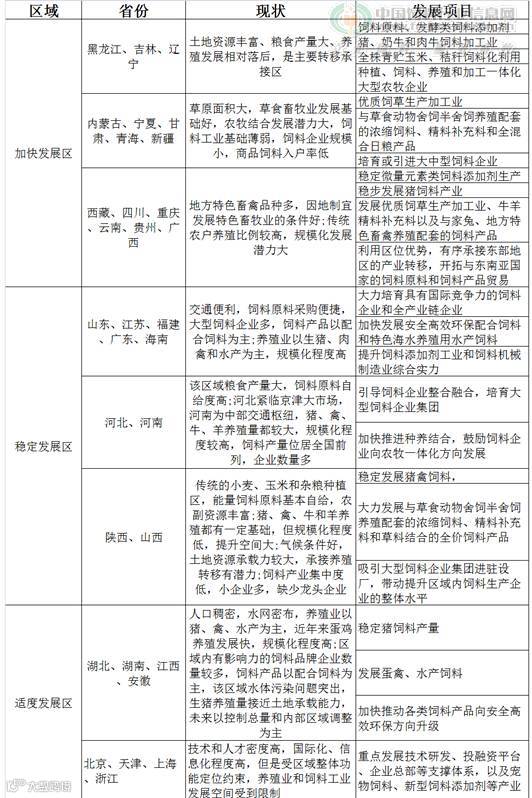
四、产业布局
五、主要任务
1、提高饲料原料保障能力:稳定蛋白饲料原料供应、稳定蛋白饲料原料供应、促进农副资源饲料化利用
2、提高饲料安全保障水平:
(1)制定《自行配制饲料使用规范》、《宠物饲料管理办法》、《药物饲料添加剂品种目录》
(2)修订《药物饲料添加剂使用规范》、饲料原料目录》《饲料添加剂品种目录》《饲料添加剂安全使用规范》和饲料添加剂产品标准
(3)全面实施《饲料质量安全管理规范》
3、发展安全环保饲料产品
(1)加快研发具有抗氧化、抗应激、分解霉菌毒素等特殊功能的新型酶制剂
(2)开发具有耐酸、耐热等不同特点的微生物制剂
(3)满足不同动物种类、不同生长阶段差异化需求的微生物制剂
(4)加强药食同源类植物功能挖掘,鼓励提取工艺稳定、功能成分清楚、应用效果明确的产品申报新饲料添加剂
(5)开发饲用多糖和寡糖产品
4、提升饲料加工水平:专业化、大型化、自动化、智能化、高效低耗、绿色环保、安全卫生
5、转变生产经营方式:信息化、全球化
六、保障措施:加强组织领导、加强政策支持、强化法治意识、强化科技支撑、充分发挥行业协会作用
(作者:若南,转自饲料行业信息网)
普惠农牧融资担保有限公司成立于2007年,是新希望六和旗下的全资金融担保公司,成立以来一直专注于农牧金融服务,致力于为产业链农户提供最贴心的金融解决方案。
不论何时何地,只要您扫描下方二维码联系我们,我们一定在最快的时间给您最满意的答复。
2016年,普惠祝愿您的每一天,都平安快乐,幸福安康。

扫一扫,关注普惠金融在线!



