
支付宝提现收费六大干货!10月12日起,支付宝将对个人用户超出免费额度的提现收取0.1%的服务费,个人用户每人累计享有2万元基础免费提现额度。
9月12日,支付宝发布公告表示,因综合经营成本上升,自2016年10月12日起,支付宝将对个人用户超出免费额度的提现收取0.1%的服务费,个人用户每人累计享有2万元基础免费提现额度。在用完基础免费额度后,用户可以使用蚂蚁积分兑换更多免费提现额度。
免费用了这么久的支付宝,1个月以后就要对提现收费了。在吐槽之余,更应该清楚掌握收费规则。
支付宝用了较长篇幅对相关规则进行说明,但仍有网友留言“还是看不懂什么不收费”。现将支付宝个人用户提现收费规则翻译如下:
提现,就是把支付宝余额里的钱转到银行卡。
1、个人用户提现将收费,每人累计2万元额度用完后,超出部分按0.1%收服务费;免费额度可以用蚂蚁积分兑换。
2、淘宝卖家提现不收费。
3、只有提现才收费,支付宝的其他服务仍然免费。不想交费提现怎么办?那就用支付宝买买买!
4、支付宝余额转入余额宝不收费;从余额宝转出到银行卡及转出到支付宝余额,都不收费。
5、SO,想借道余额宝把支付宝余额免费转到银行卡?对不起,此路不通!
6、需要给他人的银行卡“大额”转账怎么办?要么用网银,要么交钱!
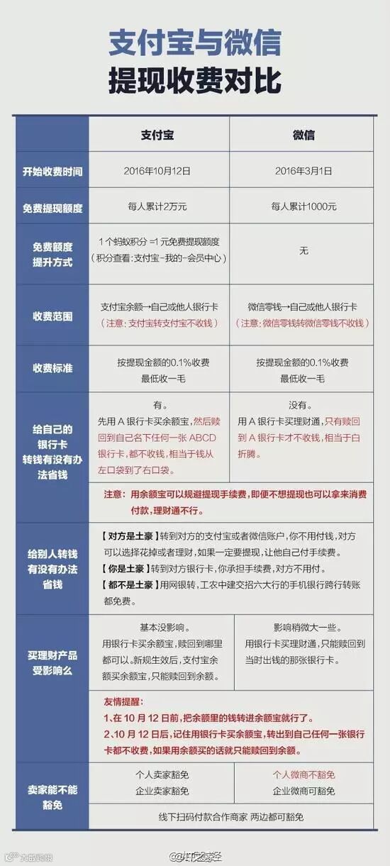
那么,支付宝与微信提现收费之间有哪些具体差别呢?下面是由@央视财经 整理制作的对比图,简单直观地回答了前面的问题。

支付宝收费原因何在?除了成本因素,还有构建护城河的考虑
1.对冲经营成本
支付宝方面在公告中表示,收费的原因是“综合经营成本上升较快”,调整提现规则是为了减轻部分成本压力。
3月份微信支付宣布对提现进行收费时,也将原因归咎于成本上涨。马化腾在今年3月份全国两会时曾介绍了第三方支付背后的商业模式,银行的钱离开银行体系,进入到第三方支付的账户,其实都是要收费的,转账的手续费大约在千分之一左右,这是第三方支付一项很大的成本。消费者使用第三方支付消费,商家会给第三方支付手续费,但如果是个人之间转账,经过第三方账户,一进一出就又回去了,停留的时间连一天都不到。
马化腾表示,一进一出第三方支付平台就要承担千分之一的成本,这个数字哪一家都受不了。据他介绍,即使算上第三方支付平台可以获得的利息收入,微信1月份的成本还是超过3亿。
随着第三方支付交易额越来越大,第三方支付确实面对成本压力。蚂蚁金服正在准备上市,需要不断上升的业绩来提升估值。通过收费来对冲成本上涨的压力,是一个比较好理解的商业逻辑。
2.构建护城河,将资金留在自身体系内
成本因素是支付巨头采取收费策略不可忽视的因素,不过应该也不是唯一的因素。业内倾向于认为,银行与第三方支付之间的竞争、第三方支付之间的竞争越来越激烈,每家都希望用户的资金能沉淀到自己的体系内,做大自己的生态系统。通过对提现进行收费,可以构建自己支付生态的护城河,提高资金转出的成本,资金留在自身体系内有了更充分的理由。
目前第三方支付都在努力拓展使用场景,从理财到网络购物,到手机充值、生活缴费,再到线下各种吃喝玩乐消费场景的支付,第三方支付尤其是支付宝、微信支付两大巨头都在拼命拓展场景,使用户在其体系内的资金可以有充裕的机会花出去,也就给了用户将资金留在第三方体系而不是提现到银行卡的理由。
将用户的资金稳固到第三方支付的体系内,一方面减少了资金频繁地在银行体系与第三方支付体系之间流入流出的行为,降低了第三方支付需要交给银行的手续费;另一方面,用户在第三方支付体系内的各种使用场景中频繁消费,交易额不断上升,第三方支付的手续费收入又会大幅上涨。因此,对用户提现进行收费,是第三方支付稳固生态系统、与银行体系竞争的一个妙招。
腾讯在2016年一季报中表示,随着腾讯连接用户与一系列线上线下服务,腾讯支付服务的使用量和交易量都实现了稳健增长。相信这与提现收费有一定的关系。
为什么现在才开始收费?
第三方支付的成本从诞生之日起一直都存在,为什么到今年两大巨头才都采取收费策略?一方面因为,交易额越来越大,对应的成本也越来越大,可能超出腾讯阿里可以承受的范围;另一方面,也是因为目前的第三方支付格局已定,支付企业尤其是行业巨头有了收费的资本。
在发展的早期,支付企业需要培养用户,构建生态,可以对用户进行一定的补贴,但如今的第三方支付已经是非常成熟的应用。很多用户体验到它的便利,很多人的生活已经离不开支付宝、微信支付,第三方支付成为粘性比较高的应用。支付宝与微信支付的市场领先地位也已经基本确立,很难有其他企业轻易对其在第三方支付领域的地位构成强大威胁。
而且目前第三方支付的牌照已经停发,支付牌照的价值越来越高,新进入者崛起的难度越来越大。对于支付宝、微信支付而言,自然有了对提现进行收费的底气。
今日推荐 ▼
你说你喜欢雨,但是
你在下雨的时候打伞
你说你喜欢太阳,但你在阳光明媚的时候躲在阴凉的地方
你说你喜欢风,但是在刮风的时候你却关上了窗户
这就是为什么我会害怕你说你没钱
因为你连“全民财富”都没有关注...


