关于档案工作服务农村
基层社会治理试点验收结果的通知
2022
国家档案局 • 办公室

第一批试点地区



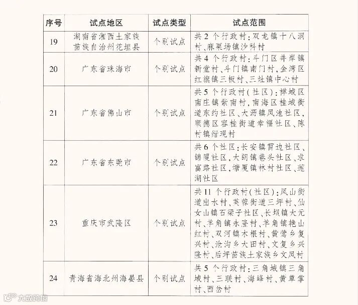
第二批试点地区



文案:国家档案局官方网站

第十四个国际档案日:档案话百年
紫软科技V10完成国产数据库及中间件兼容认证!
全国34个省级以上-档案馆介绍汇总
奋斗百年路、起航新征程
国家档案局1-16号令汇总


点击下方“阅读原文”查看更多精彩内容☺
紫软信息科技
关于档案工作服务农村
基层社会治理试点验收结果的通知
2022
国家档案局 • 办公室

第一批试点地区



第二批试点地区






点击下方“阅读原文”查看更多精彩内容☺