
数字档案馆系统测试办法
第二条 本办法适用于县级以上国家综合档案馆数字档案馆系统的测试,其他类型档案馆数字档案馆系统测试工作可参照本办法。
第三条 国家档案局成立数字档案馆系统测试工作领导小组,并组建测试专家队伍,负责数字档案馆系统测试工作,领导小组日常事务由国家档案局技术部负责。

申请测评资格条件
馆藏纸质档案在50万卷以下但数字化率低于70%的。
馆藏纸质档案在50万至100万卷但数字化率低于60%的。
馆藏纸质档案在100万至150万卷但数字化率低于50%的。
馆藏纸质档案在150万卷以上但数字化率低于40%的。
尚未进行电子档案接收工作的。
尚未完成建立涵盖全部馆藏文件级目录数据库的
数字档案馆发生过重大安全事故或存在严重安全隐患的。
第六条 各单位可对照《测试指标表》对数字档案馆进行自测试,自测试分数达到 80分以上的,根据自愿申报原则,省、自治区、直辖市,计划单列市和副省级市以上国家综合档案馆数字档案馆由同级档案行政管理部门填《数字档案馆系统测试申请表》(见附件2,以下简称《测试申请表》),向国家档案局提出申请,由国家档案局组织测试。地市级及以下国家综合档案馆数字档案馆由同级档案行政管理部门填写《测试申请表》后,向省级档案行政管理部门提出申请,由省级档案行政管理部门组织测试。地市级及以下国家综合档案馆数字档案馆自测试90分以上的,由省级档案行政管理部门认定后填写《测试申请表》,向国家档案局提出申请,由国家档案局组织测试。
测评工作流程
(一)申请测试。
按照本《办法》第六条规定,档案行政管理部门填写《测试申请表》,向省级档案行政管理部门或国家档案局提出测试申请。
(二)现场测试。
测试专家现场使用辅助测试工具,对照《测试指标表》,对数字档案馆系统进行测试打分。
(三)测试审批。
现场测试工作结束后的30日内,将可认定为“通过国家级数字档案馆测试”“全国示范数字档案馆”的测试结果报国家档案局审批。
第九条 本办法自发布之日起施行。
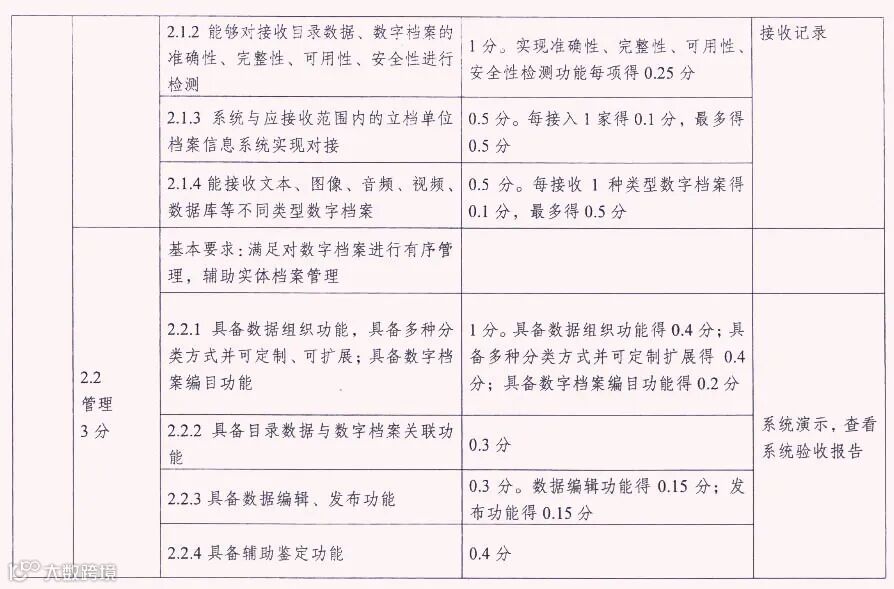
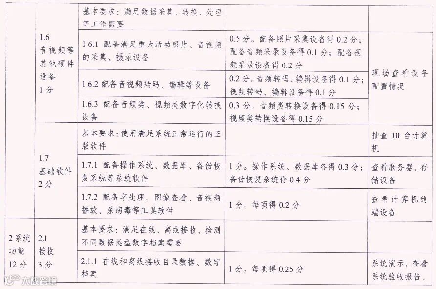
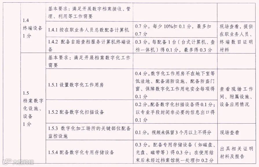
测评分值
测评内容
参考来源:
第十四个国际档案日:档案话百年
紫软科技V10完成国产数据库及中间件兼容认证!
全国34个省级以上-档案馆介绍汇总
奋斗百年路、起航新征程
国家档案局1-16号令汇总


