山东省红色档案征集优秀案例
评选结果的公示
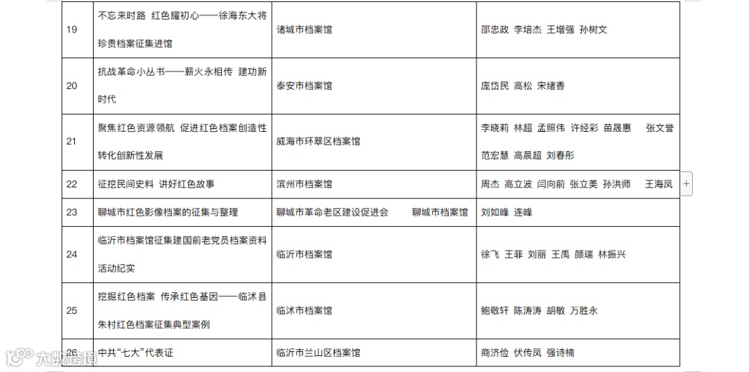
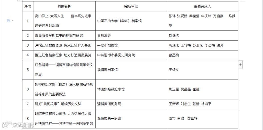
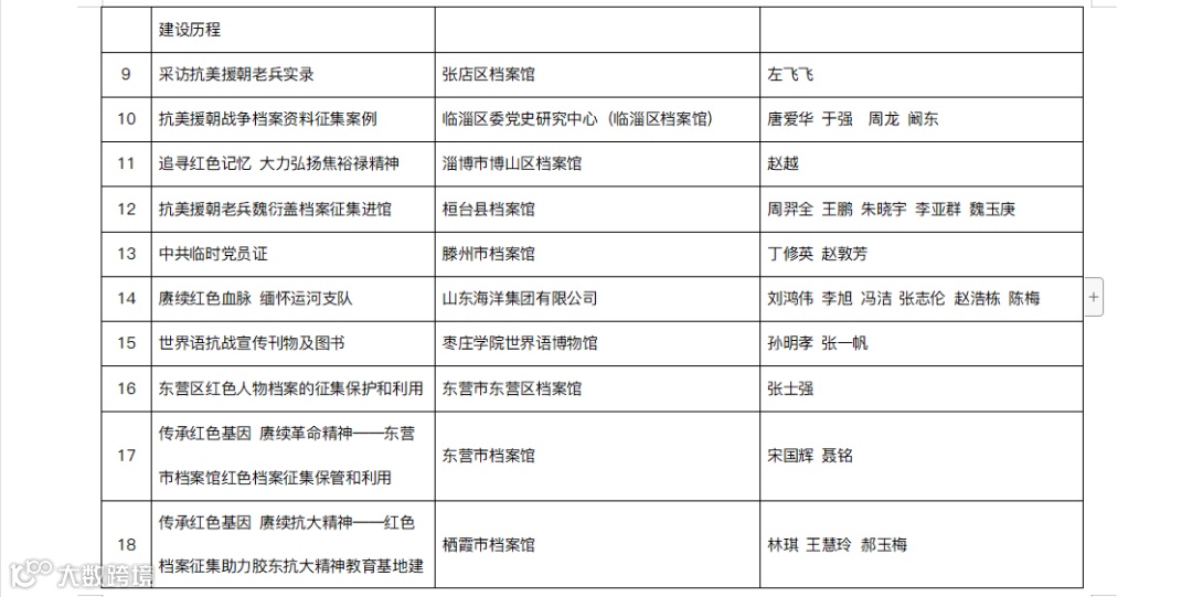
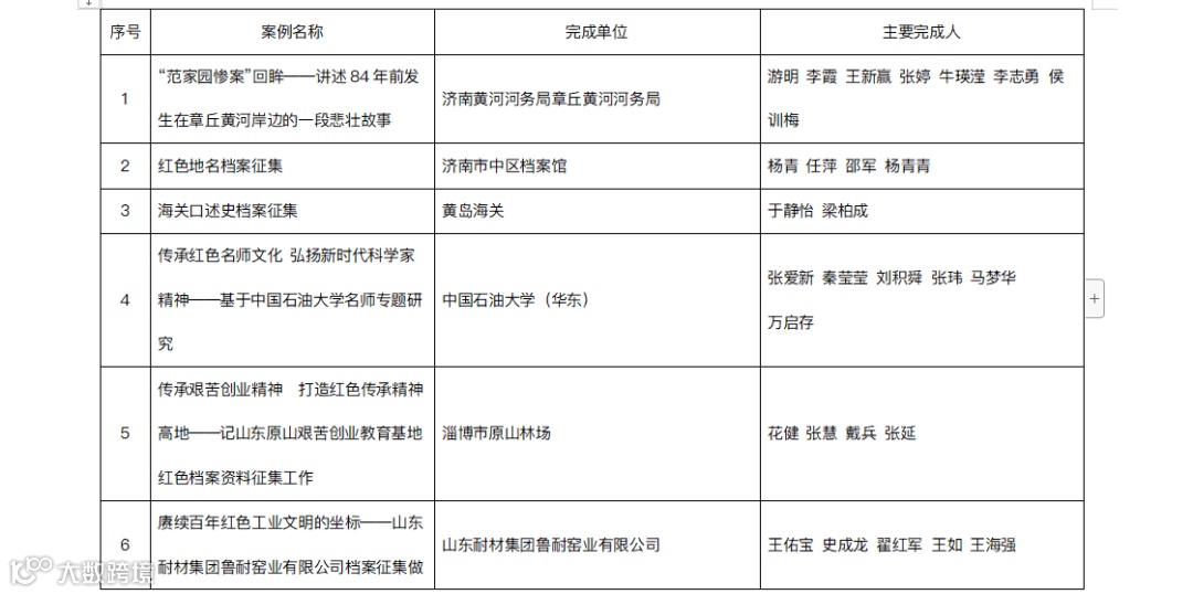
根据《山东省档案馆关于开展红色档案征集优秀案例评选活动的通知》要求,经各单位申报,省档案馆红色档案征集优秀案例评选领导小组办公室组织专家评审,报馆务会研究,确定示范案例35项、创新案例47项、优秀案例55项。拟评选淄博市档案馆、枣庄市档案馆、临沂市档案馆、菏泽市档案馆、博山区档案馆、山东能源集团有限公司、国网山东省电力公司、中国人民银行济南分行等8家单位为优秀组织单位。现予以公示。
公示时间为2022年11月28日至12月2日。
公示期间,如对评选结果有异议,请以电话、信函等方式向省档案馆红色档案征集优秀案例评选领导小组办公室反映。反映情况须客观真实并提供具体事实依据以便核实。
地址:济南市历下区经十路11619号
邮编:250014
电话:0531-51766636
附件:
山东省档案馆红色档案征集示范案例、创新案例、优秀案例名单
山东省档案馆
2022年11月28日
35
示范案例






初心不改丨方向不变丨脚步不停
47
创新案例






初心不改丨方向不变丨脚步不停
55
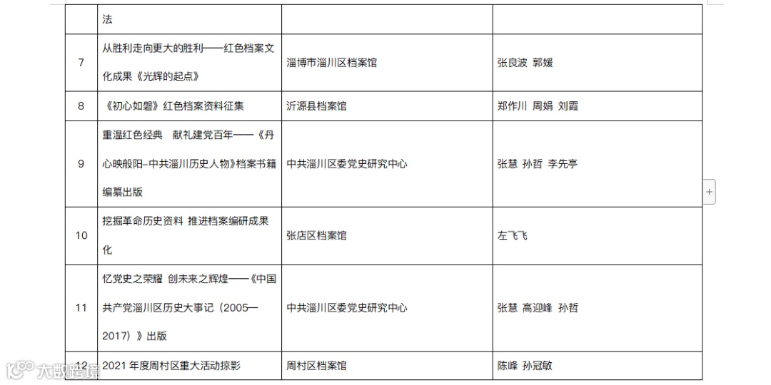
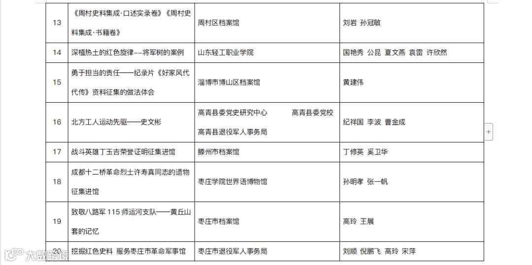
优秀案例








初心不改丨方向不变丨脚步不停
文章:山东档案信息网

第十四个国际档案日:档案话百年
紫软科技V10完成国产数据库及中间件兼容认证!
全国34个省级以上-档案馆介绍汇总
奋斗百年路、起航新征程
国家档案局1-19号令汇总


