司发〔2025〕1号
各省、自治区、直辖市司法厅(局)、档案局,新疆生产建设兵团司法局、档案局:
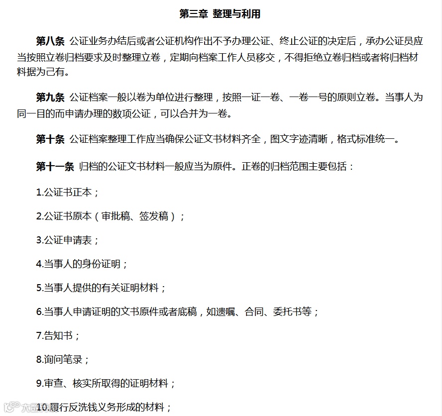
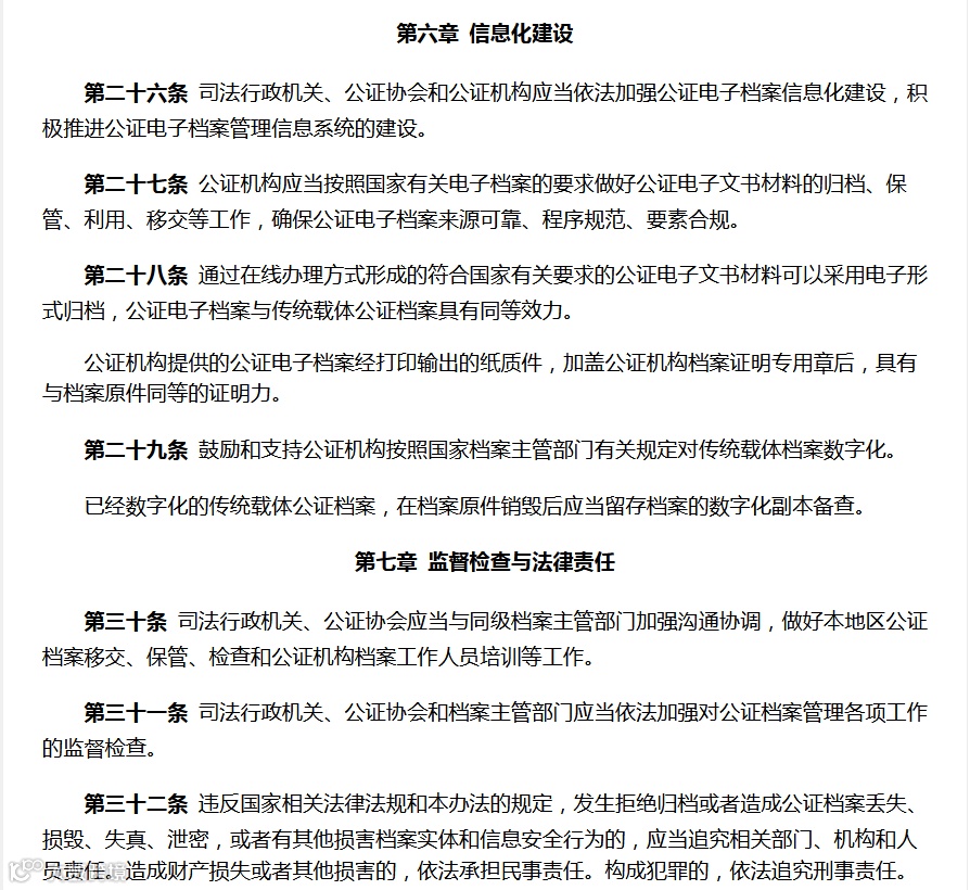
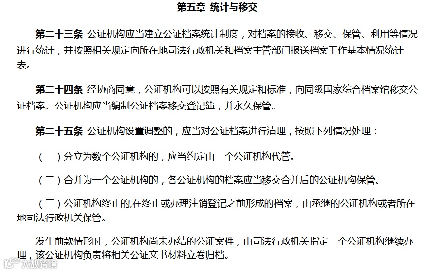
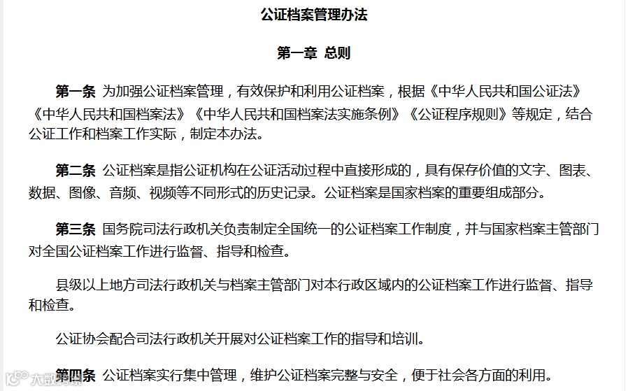
为完善公证档案管理制度,有效保护和利用公证档案,根据《中华人民共和国公证法》《中华人民共和国档案法》等法律法规,司法部、国家档案局对《公证档案管理办法》(1988年3月18日(88)司发公字第062号)进行了修订。现印发你们,请结合实际遵照执行。
司法部 国家档案局
2025年5月21日
司发〔2025〕1号
各省、自治区、直辖市司法厅(局)、档案局,新疆生产建设兵团司法局、档案局:
为完善公证档案管理制度,有效保护和利用公证档案,根据《中华人民共和国公证法》《中华人民共和国档案法》等法律法规,司法部、国家档案局对《公证档案管理办法》(1988年3月18日(88)司发公字第062号)进行了修订。现印发你们,请结合实际遵照执行。
司法部 国家档案局
2025年5月21日

第十七个国际档案日【筑梦现代化、奋斗兰台人】
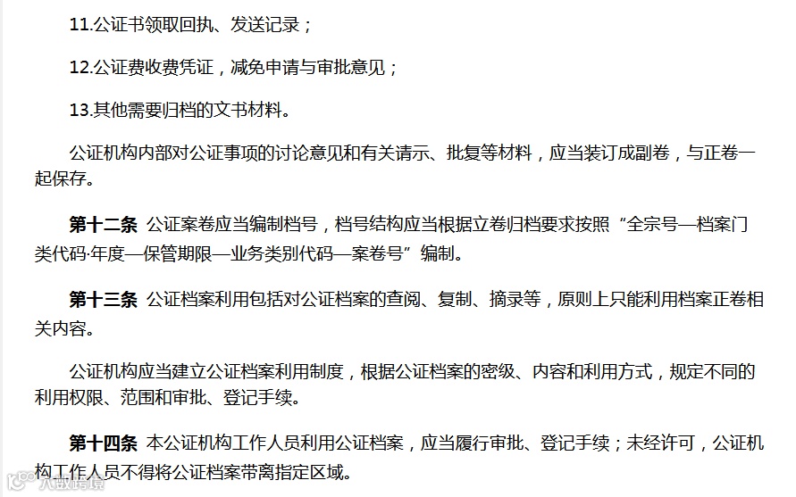
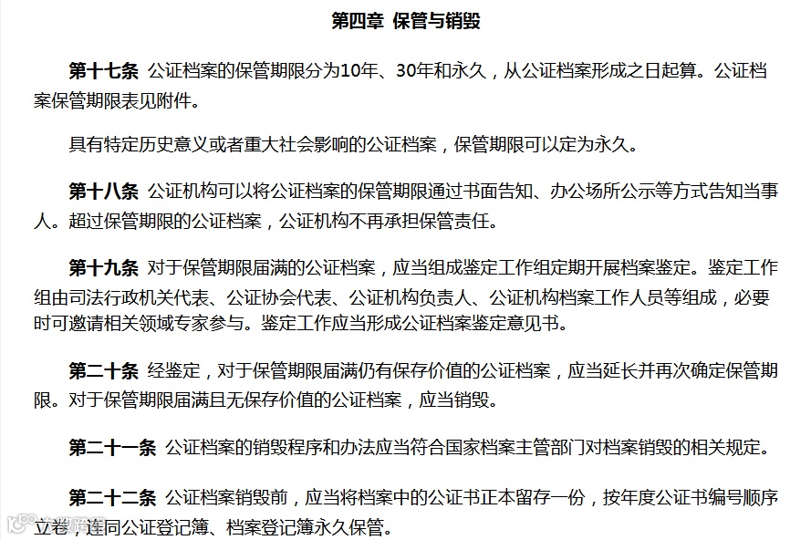
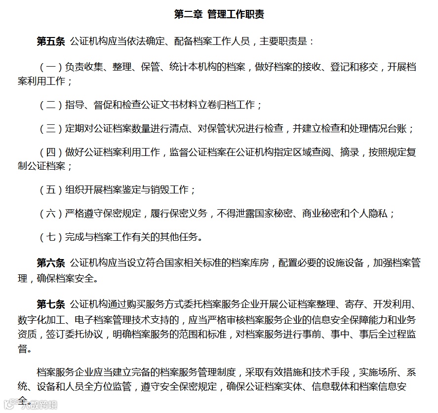
98家!企业集团数字档案馆(室)建设试点单位名单
紫软科技V10完成国产数据库及中间件兼容认证!
全国34个省级以上-档案馆介绍汇总
国家档案局1-19号令汇总

