
《办法》的印发,是国家档案局贯彻落实数字中国战略部署的重要举措。国家档案局近年来积极推进数字档案室建设,建立了相关标准和试点推进模式,引导各地区建立发展规划,加快推进重点领域机关数字档案室建设,提升档案数字资源管理能力。2024年3月1日起施行的《中华人民共和国档案法实施条例》明确鼓励有条件的机关开展数字档案室建设,为适应信息化发展需要,《办法》指出开展办公自动化及业务电子化运行的机关应当建设数字档案室,将数字档案室建设由试点模式过渡到常态化推进模式,并提出数字档案室认定举措。
《办法》明确数字档案室建设是新形势下机关档案工作的方向和必然要求,数字档案室认定旨在对数字档案室建设质量进行把关,建设和认定工作实行统一领导、分级管理,国家档案局与各省级档案主管部门负责职责范围内的认定工作,各地区可因地制宜自主推进实施。纳入国家综合档案馆档案接收范围的机关开展数字档案室建设,应当接受档案主管部门的认定;其他机关可以根据本地区本系统工作需要,自愿接受认定。为贯彻落实中央有关部署要求,国家档案局不再开展创新示范数字档案室建设的活动。
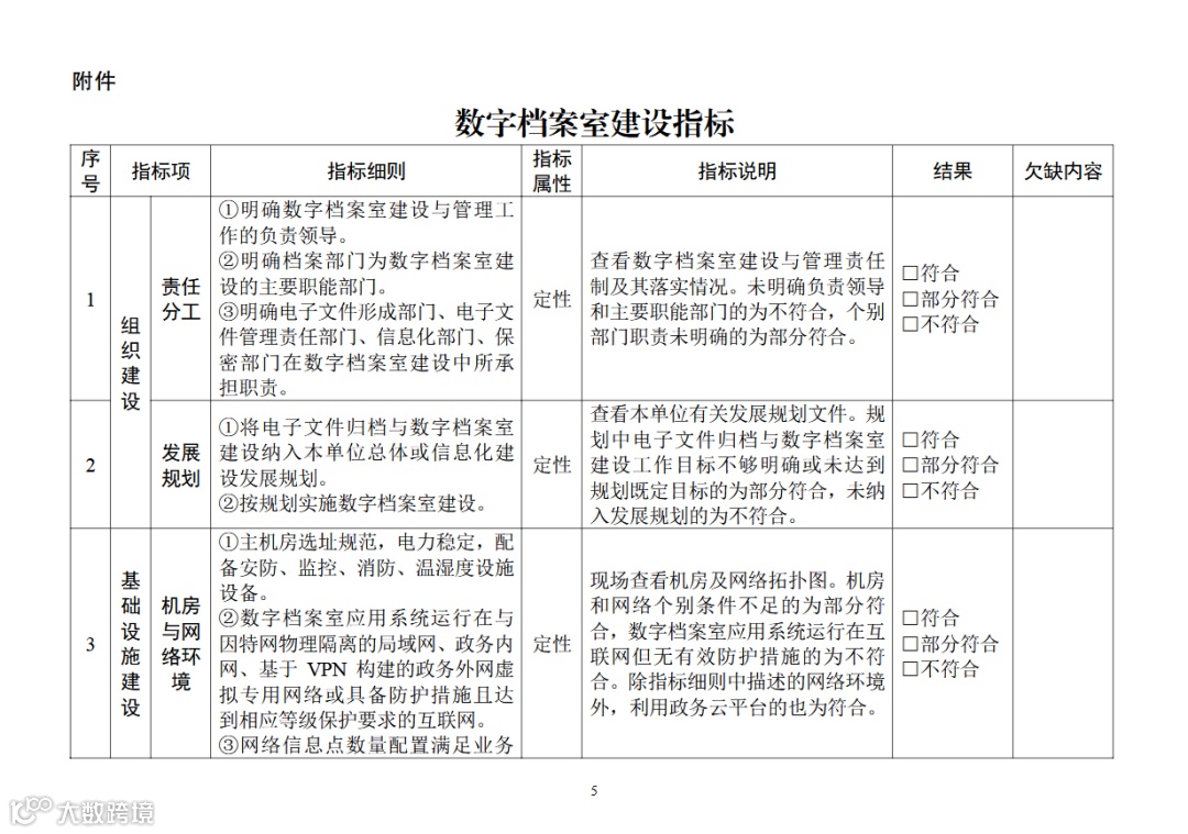
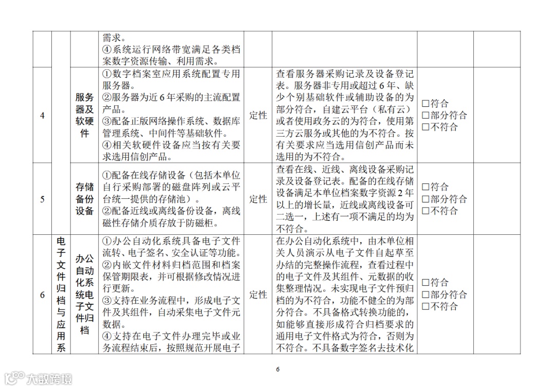
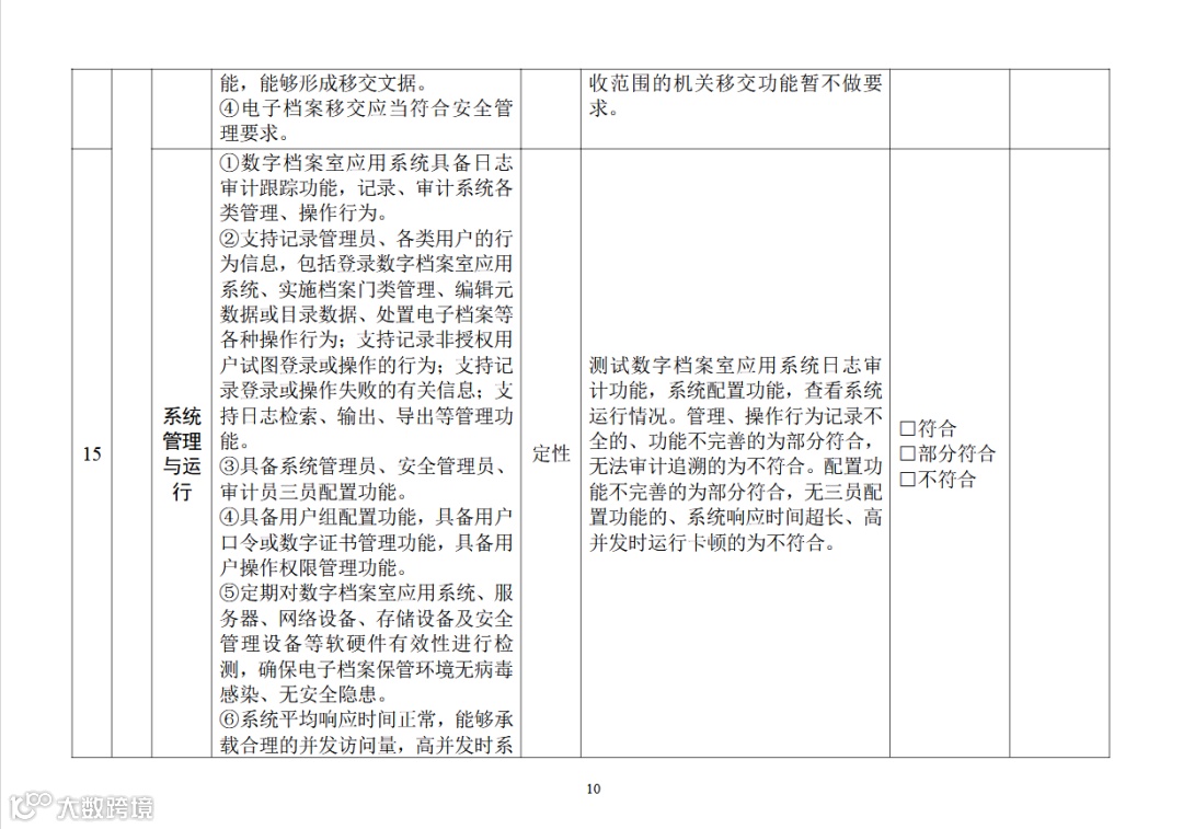
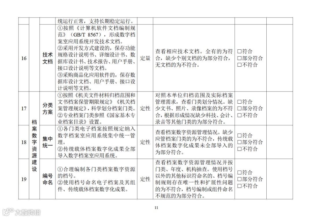
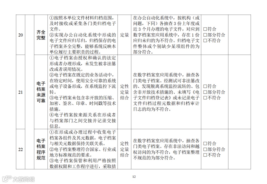
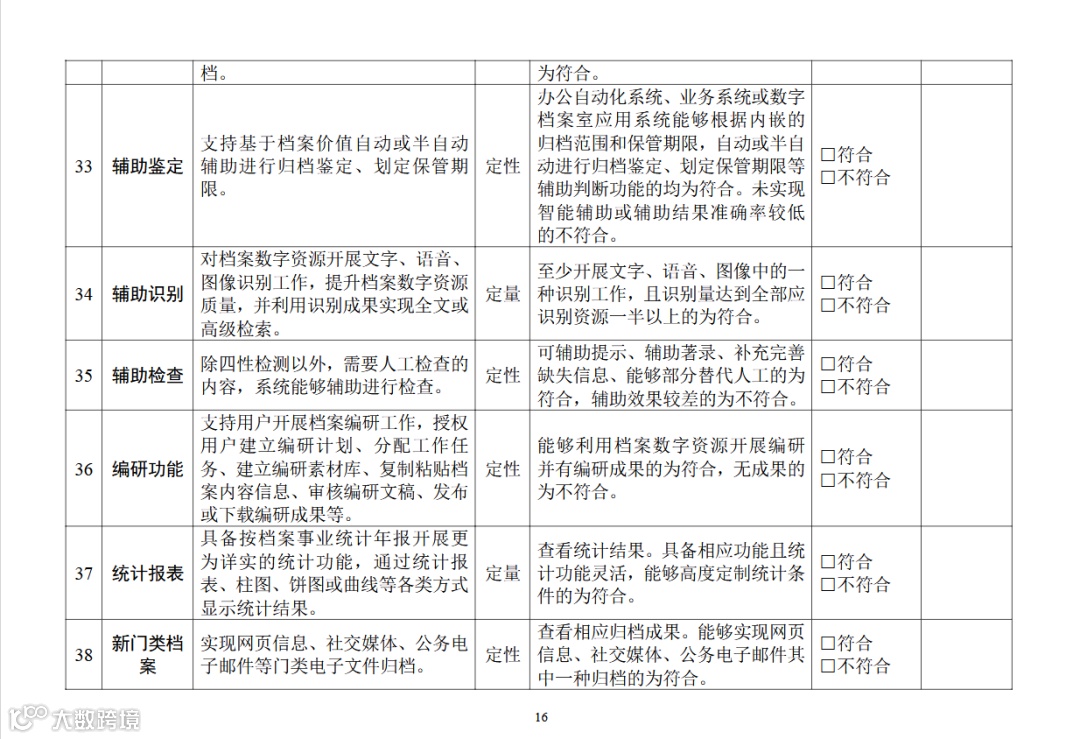
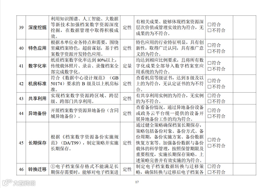
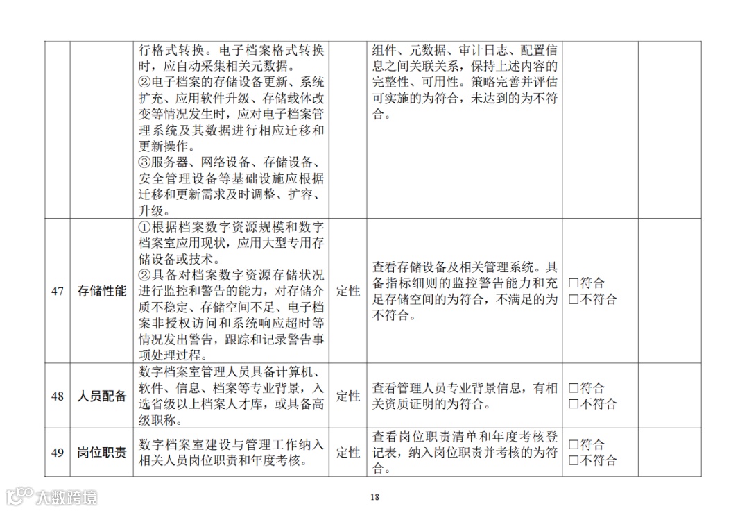
《办法》附带了《数字档案室建设指标》,包含30项基础性内容和20项高水平内容,以定性与定量结合的方式,根据《电子档案管理办法》要求强调了电子文件归档与电子档案的全过程管理,将数字档案室建设作为电子档案单套管理的基础性条件,在原有试点建设指标基础上简化了基础设施、元数据管理、传统载体档案数字化等方面的要求。
《办法》强调数字档案馆室的衔接,引导机关规范向档案馆移交电子档案。同时,鼓励通过数字档案室认定的机关参与国家科研课题和相关试点,推动建设成果优化升级,逐步向高水平迈进。
各地区各部门要认真学习,抓好贯彻落实,国家档案局将继续组织宣贯活动,不断加强监督指导,采取有效措施引导提升各地区各部门机关档案工作水平。















来源:国家档案局官方网站
编辑:紫软信息科技

第十七个国际档案日【筑梦现代化、奋斗兰台人】
紫软科技V10完成国产数据库及中间件兼容认证!
全国34个省级以上-档案馆介绍汇总
奋斗百年路、起航新征程
国家档案局1-19号令汇总


