行业标准《智慧综合能源企业档案分类导则》由中电联标准化中心综合标准化工作组归口上报,主管部门为国家能源局。
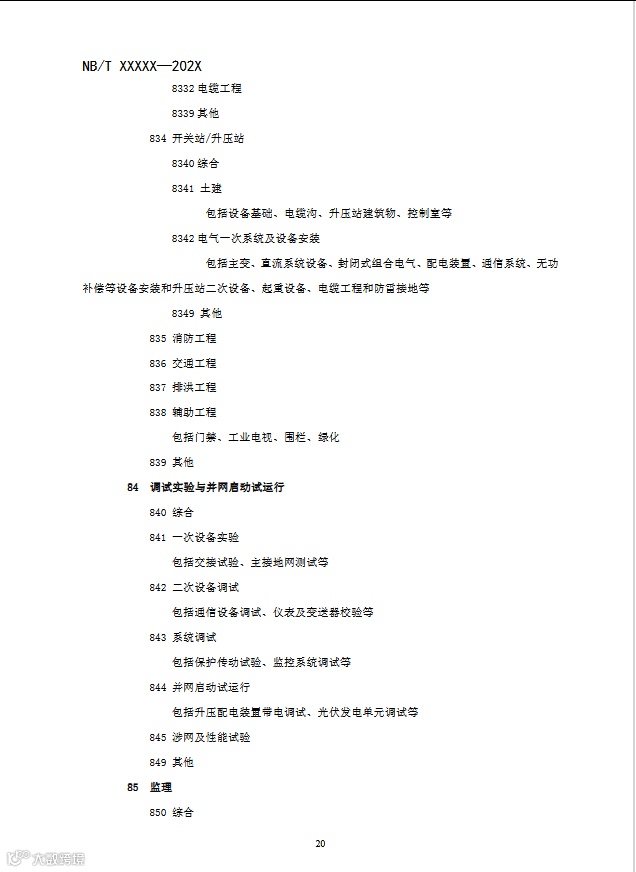
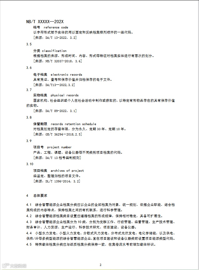
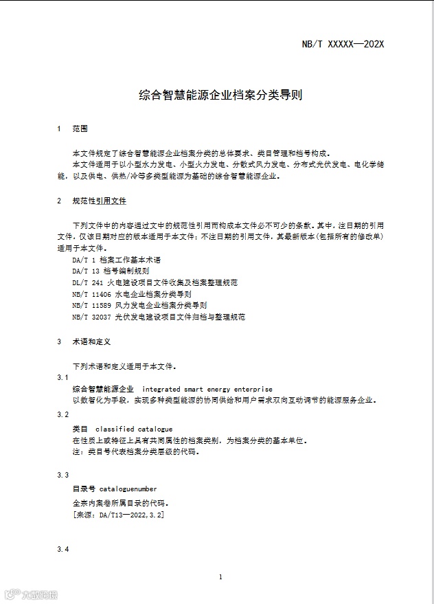
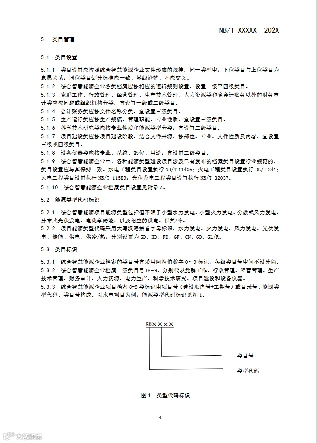
发布日期:2025-06-30;实施日期:2025-12-30。本文件规定了综合智慧能源企业档案分类的总体要求、类目管理和档号构成。 本文件适用于以小型水力发电、小型火力发电、分散式风力发电、分布式光伏发电、电化学储能,以及供电、供热/冷等多类型能源为基础的综合智慧能源企业。


紫软信息科技行业标准《智慧综合能源企业档案分类导则》由中电联标准化中心综合标准化工作组归口上报,主管部门为国家能源局。
发布日期:2025-06-30;实施日期:2025-12-30。本文件规定了综合智慧能源企业档案分类的总体要求、类目管理和档号构成。 本文件适用于以小型水力发电、小型火力发电、分散式风力发电、分布式光伏发电、电化学储能,以及供电、供热/冷等多类型能源为基础的综合智慧能源企业。

