自2018年12月国务院办公厅印发《“无废城市”建设试点工作方案》以来,生态环境部会同国家发改委、工信部、财政部、自然资源部等18个部门从顶层设计到地方推动,从组织保障到理念宣教,从体系建设到技术支撑,全国范围内次第推动“无废城市”建设试点方案终于“板上钉钉”。
有机构预测,“无废城市”建设的背后,其实与7万亿元的市场空间挂钩。
2019年国务院办公厅印发《“无废城市”建设试点工作方案》指出,“无废城市”是以创新、协调、绿色、开放、共享的新发展理念为引领,通过推动形成绿色发展方式和生活方式,持续推进固体废物源头减量和资源化利用,最大限度减少填埋量,将固体废物环境影响降至最低的城市发展模式,也是一种先进的城市管理理念。
《方案》强调,要坚持绿色低碳循环发展,以大宗工业固体废物、主要农业废弃物、生活垃圾和建筑垃圾、危险废物为重点,实现源头大幅减量、充分资源化利用和安全处置。《方案》提出,在全国范围内选择10个左右有条件、有基础、规模适当的城市,在全市域范围内开展“无废城市”建设试点。到2020年,系统构建“无废城市”建设指标体系,探索建立“无废城市”建设综合管理制度和技术体系,形成一批可复制、可推广的“无废城市”建设示范模式。
《方案》明确了六项重点任务:
一是强化顶层设计引领,发挥政府宏观指导作用。
二是实施工业绿色生产,推动大宗工业固体废物贮存处置总量趋零增长。
三是推行农业绿色生产,促进主要农业废弃物全量利用。
四是践行绿色生活方式,推动生活垃圾源头减量和资源化利用。
五是提升风险防控能力,强化危险废物全面安全管控。
六是激发市场主体活力,培育产业发展新模式。


根据2019年12月31日生态环境部公布的《2019年全国大、中城市固体废物污染环境防治年报》,2019年,全国共有200个大、中城市向社会发布了2018年固体废物污染环境防治信息。经统计,发布信息的大、中城市一般工业固体废物产生量为15.5亿吨,工业危险废物产生量为4643.0万吨,医疗废物产生量为81.7万吨,生活垃圾产生量为21147.3万吨。
以医疗废物为例,年报显示,产生量最大的是上海市,产生量为5.5万吨,其次是北京、杭州、广州和重庆,产生量分别为4.0万吨、3.0万吨、2.7万吨和2.4万吨。前10位城市产生的医疗废物总量为26.8万吨,占全部信息发布城市产生总量的32.9%。
此次新冠肺炎疫情发生后,各地仅医疗废物产生量就大幅增长。生态环境部本月16日公布的数据显示,截至2020年3月14日,全国医疗废物处置能力为6058.8吨/天,相比疫情前的4902.8吨/天,增加了1156.0吨/天。其中,湖北省能力从疫情前的180吨/天提高到了667.4吨/天,武汉市能力从疫情前的50吨/天提高到了265.6吨/天。自1月20日以来,全国累计处置医疗废物15.9万吨。
“无废城市”建设试点咨询专家委员会主任委员、中国工程院院士杜祥琬介绍,我国每年固体废物产生量近100亿吨,且呈逐年增长态势。如此巨大的固体废物累积堆存量和年产生量,如不进行妥善处理和利用,将对环境造成严重污染,对资源造成极大浪费。
杜祥琬说,“无废城市”是一种先进的城市管理理念。“无废城市”并不是没有固体废物产生,也不意味着固体废物能完全资源化利用。而是推进固体废物源头减量和资源化利用,最大限度减少填埋量,将固体废物环境影响降至最低。“部分地区在城市规划、产业布局、基础设施建设方面,对于固体废物减量、回收、利用与处置问题重视不够、考虑不足,严重影响城市经济社会可持续发展。”减量化、资源化和无害化有望成为未来固体废物处置的重要原则。
“11+5”个试点城市和地区的“无废城市”建设试点实施方案,均需通过专家委员会专家评审。去年9月,实施方案通过了评审,今年3月,“11+5”个试点城市和地区的“无废城市”建设试点实施方案最终定稿。
深圳、包头、铜陵、威海、重庆、绍兴、三亚、许昌、徐州、盘锦、西宁等11个试点城市,以及河北雄安新区(新区代表)、北京经济技术开发区(开发区代表)、中新天津生态城(国际合作代表)、福建省光泽县(县级代表)、江西省瑞金市(县级市代表),共16个试点城市和地区进入实质操作阶段。
例如:
试点各项任务所需资金由财政保障。
到2020年底,固体废物全部实现无害化处置,到2025年,“无废城市”主要指标达到国际先进水平,原生生活垃圾全量焚烧和零填埋。
到2035年,一般工业固体废物综合利用率达到98%,房屋拆除废弃物资源化利用率达到98%。
试点建设创新融资方式,支持社会资本参与、发行绿色债券,扩展绿色发展资金项目等,用于支持固体废物源头减量、资源化利用和安全处置体系建设。
到2025年,开发区“无废城市”建设模式在“亦庄新城”范围内全面铺开,落地一批先进的固体废物处理工程设施,基本实现依靠区内基础设施处理处置固体废物问题,初步实现园区趋零排放。
重庆将建立多元化、多层次的资金投入保障体系,引导和鼓励社会资本加大对固体废物处理处置设施投入力度。
到2020年,完成工程渣土填埋场、装修垃圾填埋场及监管平台建设。政府投融资建设项目使用建筑垃圾资源化再生产品替代用量不少于30%。


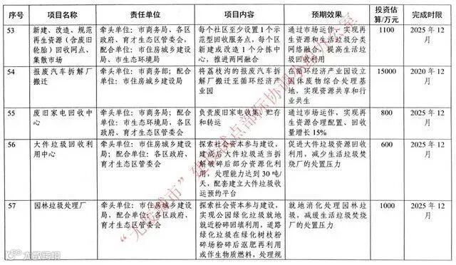
三亚市“无废城市”工程建设项目清单及进度安排(部分)
重点培育一批市级绿色工厂和绿色园区,持续打造一批绿色设计产品。2020年12月底前,累计实施国家级绿色制造系统集成项目、创建国家级绿色制造名单15个以上;创建市级以上绿色工厂49家;创建市级以上绿色园区、循环化改造园区8家。以动力电池、电器电子产品、汽车、铅酸蓄电池等为重点,落实生产者责任延伸制,到2020年12月底,基本建成废弃产品逆向回收体系。
有机构预测,“无废城市”建设的背后,其实与7万亿元的市场空间挂钩。以深圳为例,试点期间就计划培育一批固体废物产生量小、循环利用率高的绿色示范企业,创建24个以上生态工业园区,新增5家绿色工厂,培育10家以上第三方绿色制造咨询服务机构。
生活垃圾处理行业的前端包括垃圾的收集、分类和运输,一般由市政环卫部门负责。生活垃圾处理行业市场空间较大,具有资金、技术、规模优势和产业链综合运营能力的企业更具竞争力。
目前,固废处理业务收入占比超过20%的A股上市公司共20家。大体上,首创股份居首,启迪桑德位于第二,均超过350亿元,100亿~200亿元的企业有4家,100亿元以下企业10家。
中证鹏元评级机构的研究显示,以城市道路清扫单价10元/平方米/年、垃圾清运单价100元/吨、公厕运营费用13万元/座/年为标准预测,预计全国城市和农村环卫市场空间在1600亿元~2000亿元/年,垃圾分类全面推行后环卫服务市场将进一步扩容。
目前,发达国家建筑垃圾资源化率高达95%,而据工信部的统计数据,“十二五”期间,我国建筑垃圾产量达到15亿吨,但利用率不到5%。预计2020年建筑垃圾将达50亿吨,建筑垃圾处理市场潜力十分巨大。

根据市场测算,2017年我国建筑垃圾处理市场的体量已超过800亿元,相较于2010年的400亿元翻了一番,8年内的平均增长率超过10%。如果维持现有的增长率,到2020年,我国建筑垃圾处理市场规模可轻松突破1000亿元大关。
危险废物领域,在一系列顶层设计与专项行动的推动下,危废处理行业迎来前所未有的“窗口期”,并成功跻身至国内投资的新热点。按照每年8%的增长,2020年我国危废产生量将达到6200万吨。
在持续推进建设循环经济社会的过程中,通过促进生产、物流、消费以至废弃的过程中资源的有效使用与循环,将自然资源消耗和环境负担降到最低程度,“生命的轮回”理念的认可与落实,将创造巨大市场利润空间,为整个生态建设带来质变。
“标本兼治”的城市垃圾解决方案:
智能分类投放+封闭式管道收集+就地资源化利用


区域垃圾真空管道收集系统

资料来源:绿色经济协会
·END·
◆ ◆ ◆ ◆ ◆
延伸阅读
1
北京生活垃圾管理社会成本已达2253元/吨 !
2
3
德国的农村为什么这么美?因为他们的垃圾和污水是这样处理的
4
生活垃圾: 影响超出你想象
5
图解:扔垃圾也有大讲究,你扔对了吗?
6
瑞典垃圾分类与收集处理的发展经验
7
8
值得借鉴!国外垃圾处理模式及启示


•中央垃圾智能分类管道收集系统
•餐厨垃圾真空收集利用系统
•医院污衣及垃圾管道收集系统
•沉降式垃圾智能分类收集箱
•厕所污物真空收集与利用系统
电话:400 880 1488
点击“阅读原文”了解更多 普慧环保 资讯



股票代码:838786
请长按左侧二维码关注