
为深化农村集体产权制度改革,规范三亚市农村产权流转交易行为,建立统一有序的农村产权流转交易市场体系,提高农村要素资源配置和利用效率,充分发挥海南(三亚)农村产权交易服务中心(以下简称“海南(三亚)农交中心”)的平台作用,三亚市人民政府印发了《三亚市鼓励和引导农村产权入场流转办法(试行)》和《三亚市农村产权流转管理办法(试行)》,对农村产权流转交易行为进行规范。
结合海南自由贸易港鼓励制度创新的相关政策,建立健全农村产权流转交易规则,按照统一信息系统、交易规则、交易鉴证、服务标准、交易结算和交易监管规范“六统一”的管理模式,逐步在三亚市乃至全省形成规范有序的农村产权流转交易体系,将海南(三亚)农交中心打造成为集“产权流转、技术和资本结合、投融资服务、资产处置”等多种功能为一体,海南省规模最大、效率最高、服务最优的大型综合性中介服务平台。
(一)《三亚市人民政府关于印发三亚市鼓励和引导农村产权入场流转办法(试行)的通知》(三府规〔2021〕10号)是为了鼓励和引导各类农村产权入场流转,充分发挥农交中心的平台作用,结合三亚市实际,由市农业农村局研究起草的行政规范性文件。
(二)《三亚市人民政府关于印发三亚市农村产权流转管理办法(试行)的通知》(三府规〔2021〕12号)是为了规范农村产权流转交易市场,加强农村产权流转的制度保障,结合三亚市实际,由市农业农村局研究起草的行政规范性文件。
(一)《三亚市鼓励和引导农村产权入场流转办法(试行)》分为5个章节。
1.第一章“总则”。主要介绍制定此《办法》的文件依据、流转释义和基本原则,明确了市各相关职能部门应鼓励和引导各类农村产权入场流转,协同推进全市农村产权流转工作。
2.第二章“流转品种”。主要介绍适用此《办法》的农村产权和项目范围,明确了哪些农村产权和项目应当入场流转或鼓励其入场流转。
第五条“《三亚市农村产权流转服务业务目录》”所列明产权、项目品种依据《国务院办公厅关于引导农村产权流转交易市场健康发展的意见》(国办发〔2014〕71号)第三部分第(八)点交易品种进行确定。对于各类农村产权流转服务,根据各种类产权对应的业务主管部门准备情况,适时分阶段逐步纳入农村产权中心的流转业务办理范围,条件成熟的可先开展业务服务,如农村土地承包经营权、林权等。
第六条“标的额在10万元以上的农村集体资产必须入场流转”依据《国务院办公厅关于引导农村产权流转交易市场健康发展的意见》(国办发〔2014〕71号)第三部分第(九)点交易主体“一定标的额以上的农村集体资产流转必须进入市场公开交易,防止暗箱操作”。同时参考外省市做法,并结合三亚市实际确定。
3.第三章“流转服务”。主要介绍农村产权中心的服务内容,包括开具《流转交易鉴证书》,组织推介会,建立“一站式”服务等,以及鼓励公证、仲裁、金融等机构参与产权流转服务,鼓励农村产权中心引进科技企业。
4.第四章“政策措施”。主要介绍农村产权流转配套政策和优惠政策,明确《流转交易鉴证书》的作用。
第十五条“通过农村产权中心流转及鉴证的农村产权,市自然资源和规划、农业农村、水务、林业等行政主管部门应向农村产权中心查核《流转交易鉴证书》作为办理农村产权权证登记或变更的重要依据,优化相应办证手续”。是为了增加《流转交易鉴证书》在提升农村产权价值方面的功能,通过体现流转的正当性、规范性,保护流转双方权益,做到有据可查、有证可依。
第十七条“自本办法施行之日起3年内,我市农村土地承包经营权、农村集体经济组织‘四荒地’使用权、农村集体经营性建设用地使用权、农村集体经营性资产所有权(不含农村集体土地所有权)和使用权、林权等在农村产权中心实现流转的,不收取作为转让方的农村集体经济组织和农户的流转服务费,只收取作为受让方的流转服务费用”。是农村产权中心建立初期,为鼓励农户、农村集体经济组织入场流转积极性,同时减轻农民经济负担的创新措施。
5.第五章“附则”。主要介绍此《办法》的解释部门、施行时间及有效期。
(二)《三亚市农村产权流转管理办法(试行)》分为6个章节。
1.第一章“总则”。主要介绍制定此《办法》所依据的文件和制定的意义,明确了农村产权流转管理范围,应遵循原则,流转平台和指导监督单位。
第四条“农村集体资产流转和农村集体建设项目招标必须进入农村产权流转交易市场进行,防止违规操作”依据《国务院办公厅关于引导农村产权流转交易市场健康发展的意见》(国办发〔2014〕71号)第三部分第(九)点交易主体“一定标的额以上的农村集体资产流转必须进入市场公开交易,防止暗箱操作”。同时参考外省市做法,并结合三亚市实际确定。
“工商资本租赁农地的,应通过农村产权流转交易市场公开进行流转”依据《国务院办公厅关于引导农村产权流转交易市场健康发展的意见》(国办发〔2014〕71号)第三部分第(九)点交易主体“对工商企业进入市场流转交易,要依据相关法律、法规和政策,加强准入监管和风险防范”。同时参考外省市做法,并结合三亚市实际确定。
2.第二章“机构和职责”。主要介绍海南(三亚)农村产权交易服务中心运营体系。
3.第三章“流转品种和流转方式”。主要介绍《办法》规定可流转的农村产权品种和流转方式。
4.第四章“流转程序”。主要介绍农村产权在服务平台流转程序,按照“提交申请、审核查验、组织交易、组织成交、成交结算、交易鉴证”的程序进行。
5.第五章“流转行为规范”。主要介绍流转原则和各项流转规定,包括流转纠纷处理。明确了鼓励农村产权入场流转措施。
第二十二条“农村集体产权的转让涉及未承包到户集体土地等集体资源的,应当按照法定程序经本集体经济组织成员的村民会议三分之二以上成员或者三分之二以上村民代表的同意,经村民会议或村民代表会议讨论通过且公示无异议后,按规定报区级农业农村主管部门备案;农村集体产权的流转价格,不得低于资源资产的原值(净值)或已有资质的资产评估机构出具的评估值。转让底价低于资源资产的原值(净值)或评估值的,应当经本集体经济组织的村民会议三分之二以上成员或者三分之二以上村民代表的同意”。依据《农村土地经营权流转管理办法》第五章第二十九条第(一)点“涉及未承包到户集体土地等集体资源的,应当按照法定程序经本集体经济组织成员的村民会议三分之二以上成员或者三分之二以上村民代表的同意,并与集体经济组织签订流转意向协议书”。同时参考外省市做法,并结合三亚市实际确定。
6.第六章“附则”。主要介绍此《办法》的解释部门、施行时间及有效期。
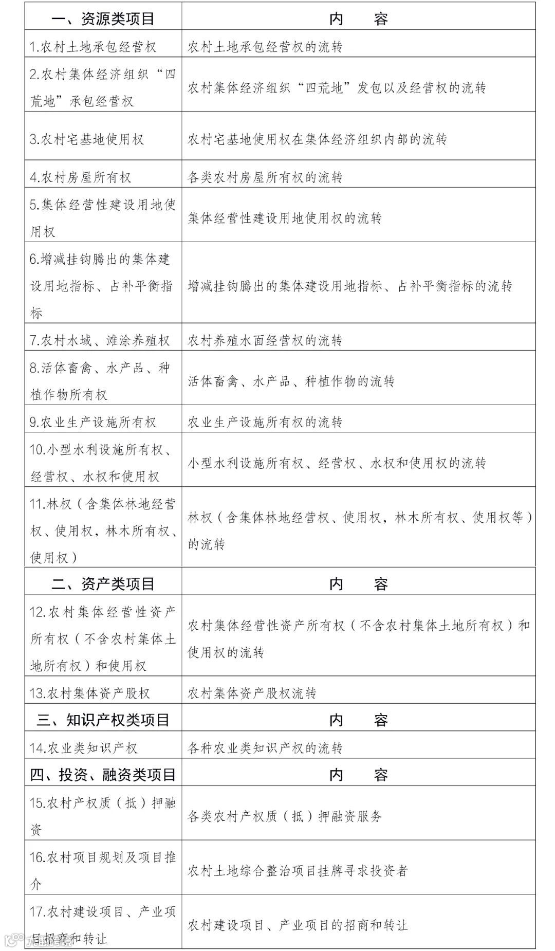
三亚市目前应入场流转的农村产权分为4大类:资源类,资产类,知识产权类,投资、融资类项目;17项业务(详见表1)。

三亚市农村产权流转服务业务目录 表1
(一)可入场流转交易主体
凡是法律、法规和政策没有限制的法人和自然人均可以进人市场参与流转交易,具体准入条件按照相关法律、法规和政策执行。现阶段市场流转交易主体主要有农户、农民合作社、农村集体经济组织、涉农企业和其他投资者。
(二)应入场流转交易主体
《三亚市鼓励和引导农村产权入场流转办法(试行)》第六条“标的额在10万元以上的农村集体资产必须入场流转”。
《三亚市农村产权流转管理办法(试行)》第四条“农村集体资产流转和农村集体建设项目招标必须进入农村产权流转交易市场进行”。
按照上述条款,今后三亚市农村集体资产流转、农村集体建设项目招标等涉及村集体的重要资产或利益事项,都应入场进行规范流转,防止集体资产流失和贬值。
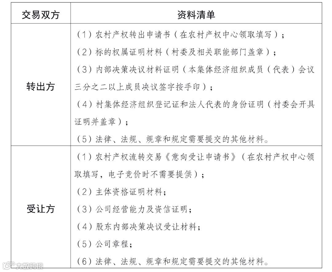
(一)农村产权流转交易双方应提交材料(以下材料为农交中心格式文本的需提交原件,其余材料提供复印件时需加盖公章并注明与原件一致)(详见表2)

农村产权流转交易所需材料及交易流程 表2
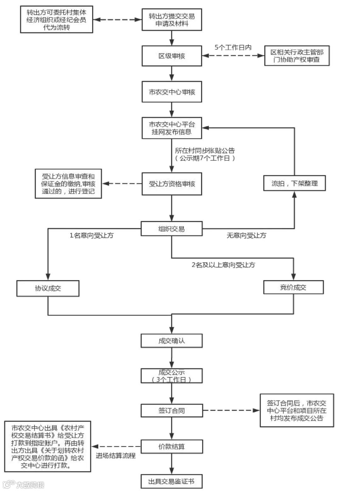
(二)农村产权交易流程
依据《三亚市农村产权流转管理办法(试行)》第十三条,农村产权流转活动按照“提出申请、审核发布、组织交易、签订合同、价款结算、交易鉴证”的程序进行(如图3所示)。

海南(三亚)农村产权流转交易流程图 图3
来源 | 三亚日报
出品 | 三亚农业投资集团有限公司
投稿信箱 | sanyanongtou@163.com

