生物样本库承载着生命科学研究的宝贵“原始密码”,是医学创新不可或缺的基础设施。近年来,全球生物样本库市场规模持续增长,国内多地也将其列为生物经济发展的战略重点。然而,在法规日益严格、数据形态日趋复杂的背景下,传统依赖人工或零散系统的管理模式,正面临“合规压力大、数据质量低、管理成本高、应用价值弱”等多重挑战。
为打破这一局面,多模态智能数据平台(干库) 应运而生。它不仅是信息管理的工具,更是以AI为核心驱动样本库全面升级的系统性解决方案:智能平台的核心突破,通过技术手段实现生物样本库的“干”“湿”深度融合,让每一份样本都能关联起多维数据,彻底激活科研价值,助力机构将样本库从传统的“成本中心”转变为推动科研创新的“价值引擎”。
京卫智云
直面行业痛点:3大难题制约科研突破
在传统科研场景中,生物样本库的运营往往面临诸多瓶颈,这些问题直接影响科研效率与成果转化:
样本 “沉睡”:优质资源被浪费
研究员常陷入 “找不到匹配样本” 的困境,不清楚样本对应的临床结局,大量闲置样本 “躺平” 超 5 年,宝贵科研资源无法发挥价值。
数据 “孤岛”:多维度信息难联通
临床数据、影像数据、组学数据分散在不同系统,样本库仅能管理基础信息,无法形成 “样本 - 患者 - 多维度数据” 的完整关联,深层研究难以开展。
合规 “高压”:审核繁琐风险高
随着《个人信息保护法》《人类遗传资源管理条例》实施,样本调用、数据导出、多中心协作的合规要求陡增,传统人工审核不仅耗时久,还易出错、难追溯。
三大核心解决方案:让科研效率翻倍
技术升级后,在样本调用方面实现了更快速、精准的检索与匹配;科研效率显著提升,缩短了实验周期与数据分析时间;同时,合规审核流程更加自动化、标准化,有效降低了风险并提高了整体科研管理的规范性与可靠性。
通过AI 样本精准匹配引擎,实现样本活化
研究员只要在对话框输入“肺癌Ⅲ期 + PD-L1 阳性 + 未接受免疫治疗 + 随访≥2 年”,系统 3 秒内完成 10 万级样本的全维度打分,自动推送 Top10 样本及其完整临床-影像-组学链路;入库环节同步“AI 质检”——溶血、低 RIN 值样本实时弹窗拦截,拒绝“垃圾进垃圾出”。
通过全链路数据集成 + AI 特征融合,实现数据融合
CT 边缘、EGFR 突变、用药方案……AI 特征工厂自动对齐 3 大模态、200+ 维度,生成可直接喂给模型的“科研套餐”;以肺癌预后预测为例,系统一键提取影像“肿瘤边缘特征”、组学“EGFR 突变特征”、临床“治疗方案特征”,融合后模型即刻可用,无需人工拼接。
通过全链路合规管控体系,实现合规护航
事前智能知情同意 OCR+NLP 秒级核对授权范围,事中动态权限把“谁能看、谁能下”切到字段级,事后全过程日志一键生成监管报告;多中心试验中,伦理审批与样本调用在线闭环,审核流自动触发、留痕可追溯,让“科研自由”不踩“监管红线”。
硬核技术支撑:打造安全、智能的科研底座
人工智能技术
依托“精卫一心”专属大模型,实现数据智能治理(自动完数据清洗、标准化,告别人工冗余)、多模态精准检索(准确率达95%+,快速定位目标样本)、样本库智能质量管理体系。
数据安全技术
数据分级,融合联邦学习、数据脱敏、区块链存证三重保障,既确保跨机构数据协同时的隐私安全,又实现样本流转、数据使用全程可追溯。
多模态融合技术
不同模态的数据通常具有互补性和协同性。不同来源的异构医学数据中,可挖掘单一模态无法发现的深层关联,进行更深入的医学研究,构建更全面的疾病模型。
产品组合与功能展示
数据采集、数据集成、AI数据治理、数据质控、数据可视化、智能检索、影像数据库等。

多模态数据库
样本库知识库、自有知识库构建、知识图谱构建等。

医学知识库
科研统计工具、真实世界研究、影像数据标注、多模态数据融合、机器学习等。

医学数据分析
项目管理、多中心管理、智能数据纳排、队列管理、智能随访等。

项目研究管理
数据沙箱服务器、数据分级系统、可信空间建设等。

数据安全
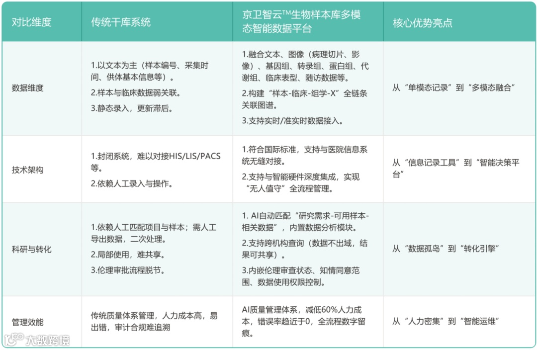
对比传统系统:4大维度实现全面超越
落地案例:在临床科研中绽放价值
安徽中医药大学神经病学研究所附属医院建设的肝豆状核变性专病科研平台依托样本库开展多模态数据与生物样本的深度融合,实现临床、影像、基因及代谢组学信息的系统整合,构建高质量数据库支撑机制,推动病理机制研究、个体化诊疗模型构建与新型生物标志物的发现,全面提升项目科研与转化应用能力。
安徽中医药大学神经病学研究所附属医院
四川大学华西口腔医院华西口腔科研平台与样本库共建标准化采集与信息联通机制,实现临床表型、影像与生物样本的一体化管理与关联查询,支持样本可追溯与数据共享,推动多中心验证、标志物发现与转化研究,加速项目落地与临床应用。
四川大学华西口腔医院
不止解决麻烦:未来,让每份样本都 “发光”
京卫智云(北京)科技有限公司致力于通过“产、学、研”深度融合,打造生物资源与数据融合的智能平台,助力医学科研突破,推进疾病诊疗与药物研发进程。如果您也面临样本管理、数据整合、合规管控的难题,欢迎联系我们,共同探索科研创新之路!
让每一份生物样本都发挥最大价值,让每一次科研探索都高效前行——京卫智云生物样本库多模态智能数据平台,与您共赴医学科研新未来!
JWZY 京卫智云|微信号:jwzybj
长按,识别二维码,加关注

