

👀
正在打开农村产权君的朋友圈
农村产权君
新的一天,活力满满打卡上班!

12小时前
阿芳、认真做事、奋斗ING
认真做事:马上向着农村产权交易中心出发😁
老梁
家里这块地都闲着半年多了,除了放着长草还能干嘛用?
66分钟前
欣欣
农村产权君:阿叔,您可以带上资料到咱们农村产权交易中心进行咨询,或许我们可以给到您一些让土地流转交易的建议。如果不方便前来,在网站上查询也是可以的。
跃龙
“交易结束,恭喜SY_CQ_2024_S_0003成交!”这是今天最让人振奋的一句话。高速成交,万事顺利,马上进入下一步筹划阶段!

66分钟前
农村产权君、孙经理
农村产权君:祝贺您竞拍成功🎉
跃龙 回复 农村产权君:感谢你们的全程保障,很专业,让人放心。


“小小年纪就出来打工了”这是大家开玩笑时对我的评价。虽然年纪还不到4岁,但我的干劲比谁都足,进步比谁都迅速,如果你还没有了解过我的实力,就看看这份“成绩单”吧:


为了让农村产权交易流传工作开展更顺利,切实解决群众需求,成立的3年多来,我们做好了这4件事:

从开发建设统一联网、信息互联、资源共享,我们全面推广线上交易,通过农村产权交易服务平台将所有交易服务聚合到一起,使农村产权交易变得更加透明,交易流程清晰有据,有利于农村产权信息交易的透明化,保证交易双方的利益。
《农村产权流转交易成交确认书》和《农村产权流转交易鉴证书》的颁发切实保障资产流转、土地流转等多个品种交易的有效性,有效缩短了交易时间,最大程度保障交易双方的合法权益,也让我们经手的每一笔农村产权交易更加规范、透明、公正。

为了更好的服务三亚各区农村产权交易市场,我们共基于海南(三亚)农村产权交易服务中心搭建了5家分中心,让各区与总部形成有效链接,办事群众将不再需要往市级交易中心跑,极大提高了办事效率,更好的为各区村民提供服务保障。
“保险+鉴证”服务

利用平台功能优势对经营主体的经营权进行鉴证,再通过平台面向社会公开征集保险机构,为新型农业经营主体提供全面的保险服务,在涉农服务时针对涉农主体、种养大户推荐涉农保险,保险可根据具体情况进行定制,为经营主体提供更加全面的财产保障。(一是在产权中心办理鉴证后,购买保险;二是其他需要购买保险的经营主体,通过我们平台对外征集、推介保险机构保险产品)

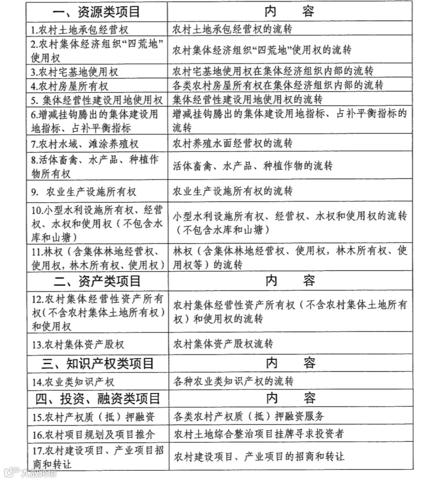
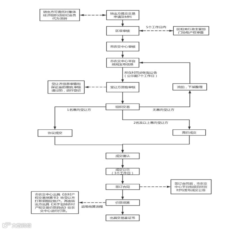
为进一步规范三亚市农村产权交易,维护农村产权流转各方的合法权益,营造良好的流转环境,培育和发展农村产权流转交易市场,结合三亚市实际,目前海南(三亚)农村产权交易服务中心可以办理的业务及流程如下:


在一次次业务咨询中,打开了资源交易流转的窗口;用一笔笔成交记录,嫁接起优质存量资产和投资者之间的桥梁,用专业细心的态度做好每一次服务保障,这就是作为“农村产权人”一天的日常。

未来,海南(三亚)农村产权交易服务中心也将坚持公平、公正、公开原则,积极引进资产评估、勘察测绘、金融服务、招标代理、法律咨询、产权经纪和社会化服务等机构,建立“六统一”的运行机制,完善公证、仲裁、融资、担保、保险等“一站式”综合服务,为社会经营主体提供一个完整的服务生态圈、三农综合性服务平台。
🌄🌄🌄
对于农村产权交易
你还有哪些需要解答的问题呢?
请留言在评论区内
我们将及时为你解惑
并将问题汇总到下一期文章中
期待你的评论哦~
出品 | 三亚农业投资集团有限公司
投稿信箱 | sanyanongtou@163.com

