近日,广东省能源局、国家能源局南方监管局发布了《关于征求南方(以广东起步)电力现货市场2021年结算试运行实施方案及应急处置原则意见的函》,对今年的结算试运行方案在去年方案基础上进行优化调整。
(一)灵活安排试运行时间。计划先开展5月份现货结算试运行,视试运行情况再开展后续月份结算试运行;5月起连续开展需求响应试运行。
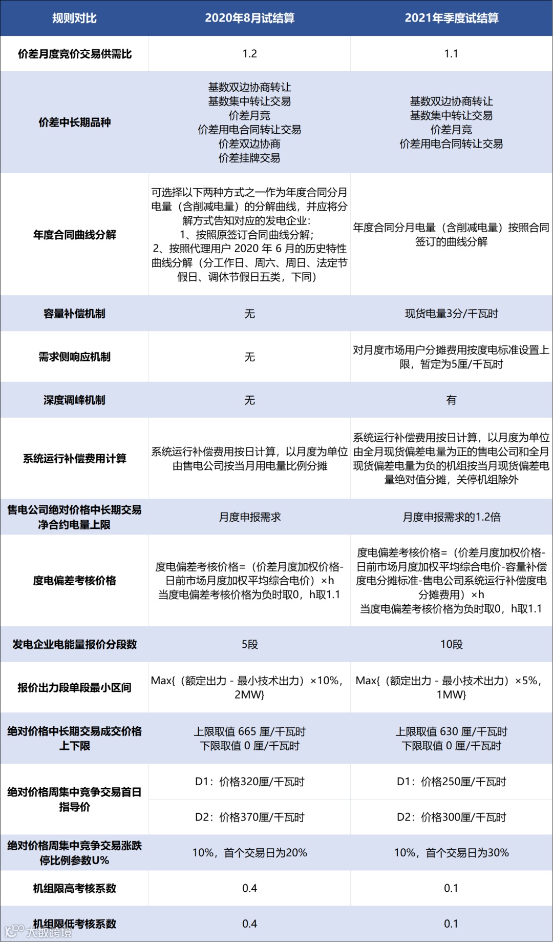
(二)继续实施变动成本补偿(电源侧成本补偿)。
(三)建立容量补偿机制。本次结算试运行期间,容量补偿费用暂定为3分/千瓦时。
(四)应用市场化需求响应机制。
(五)调整价差月度交易品种设置。
(六)优化系统运行补偿。
(七)负基数处理方式。
(八)年度合同曲线处理。
方案中涉及
零售侧各市场主体的重要条款如下
先后开展价差月度交易和绝对价格中长期交易。其中价差月度交易包括价差月竞、价差用电合同转让交易。
零售价差合同转换成绝对价格结算后进行全电量平衡。
价差中长期成交电量(含价差年底合同、价差月竞、价差用电合同转让)应不小于实际电量的95%,对超过负偏差(5%)范围外的电量按度电偏差考核价格进行结算。
应用市场化需求响应机制,市场用户的需求响应收益由需求地区市场用户分摊。
对于已签订的部分零售合同中与价差月竞量、价联动的部分,对该类合同以2021年1-4月价差月竞加权平均价格代替结算试运行月竞价格对零售合同予以结算。
结算试运行期间用户新增注册用电户号,每月20日前(含)核验通过的次月起纳入市场交易,20日后核验通过的次次月起纳入市场交易。
本次方案与去年全月结算试运行的
主要差异明细如下



