导语

导语
近年来,羽绒服市场热度持续增长,中国服装协会数据显示,2014-2019年中国羽绒服市场规模年均复合增速达11.7%,远高于男装4.8%的增速和女装5.9%的增速。2019年中国羽绒服市场规模已达1209亿元,2020年市场规模更是突破1300亿元,预计2022年中国羽绒服市场将达到1621亿元。相比欧美国家30%~70%的羽绒服普及率,仅有10%的中国市场还大有可为。
为洞察羽绒服市场消费特征,艾普思咨询分析了近期羽绒服市场的线上公开数据,从搜索热度、交易分布、品牌表现、消费者反馈、舆情信息等多个方面进行解读。
数据源:国内某主流电商平台、网络搜索(艾普思自建搜索引擎)、百度指数
数据时效:2021年11月19日-2021年12月19日
数据说明:
1、本报告分析样本为国内某主流电商平台上以“羽绒服”为关键词获取的9万余条产品数据。
2、因平台限制,样本总量小于平台实际商品数,但样本以销量由高到低顺序获取,具有较大代表性。
羽绒服搜索热度&关注人群画像
◆ 热搜相关词:品牌和如何清洁受关注
◆ 人群画像:30岁以下年轻人最关心“怎么洗”
羽绒服线上交易数据分析
◆ 交易分布:长三角地区销量靠前,价格呈上涨趋势
羽绒服的整体均价为423.88元/件。从各价格区间的销量分布来看,200-500元之间的羽绒服销量占比最高,为46.21%,200元以上的销量占比超过70%。中国羽绒工业协会理事长姚小蔓表示,随着羽绒服标准、工艺、技术不断创新,综合成本上涨,以及消费者诉求多样化,羽绒服行业正在逐步走出低端价格竞争阶段。
◆ 品牌表现:波司登主导中高端市场,其他品牌瓜分大众市场
◆ 商品偏好:消费者青睐短款、口袋元素,追求品质化
数据显示,短款羽绒服的销量最高,为168.56万件,其单价(329.56元/件)较低,且相比中长款、超长款羽绒服穿着更方便,更受消费者喜爱。从不同款式细节看,有口袋、毛领、拉链元素的羽绒服销量排行前三,亮面羽绒服紧随其后,后者耐脏免洗,市场潜力较大。
不同含绒量的羽绒服中,90%及以上含绒量的销量为139.81万件,约是90%以下含绒量销量的1.41倍,可见更多消费者选择了质量更佳的商品。
今年3月,我国发布了GB/T 14272-2021《羽绒服装》标准(简称“新国标”),将“含绒量”修改为“绒子含量”,绒子含量即只计算羽绒羽毛中绒子的百分比,不再将绒丝计算在内,这意味着羽绒服填充羽绒的品质要求会更加严格,价格也会随之上涨,羽绒服行业将向品质化和高端化迈进。
◆ 售后市场:联合强势清洁品牌,实现资源共享
数据显示,羽绒服“免洗神器”相关商品约2千余件,近一个月(2021.11.19-2021.12.19)的销量为56.29万件,交易额为1679.58万元。羽绒服免洗神器主要是干洗剂,销量排行前三的品牌为壹念、全球仓、ourberga,三者销量之和接近50%;各羽绒服商家可联合强势清洁品牌优化售后服务,实现资源共享和共同增长。
羽绒服市场消费者需求分析
◆ 消费者反馈:注重上身效果,质量满意度待提升
基于羽绒服的5万余条评论分析,消费者最关注羽绒服的上身效果,其次是质量和厚薄度(即保暖性)。上身效果方面,消费者关注款式是否好看,尺码是否标准、合不合身,穿上是否显得臃肿等;质量方面,消费者最关注的是是否跑绒,其次是线条是否处理得当。
从各关注维度的整体满意度来看,消费者对羽绒服的上身效果满意度最高(98.78%),对羽绒服的质量满意度最低(86.13%);羽绒服在质量和厚薄度方面的消费者满意度亟待提升。
对比销量前十品牌各关注维度的满意度发现,鸭鸭在质量、材质和物流方面满意度最低,消费者主要描述其“严重跑绒、线头多余、面料很薄、布料不是很好”等;李宁在厚薄度、包装和服务方面的满意度最低;单价最高的波司登质量和品牌满意度最高,性价比满意度最低。各品牌需结合消费者反馈和自身定位,发挥优势,补齐短板,推动羽绒服市场优质良序发展。
羽绒服近一月舆情分析
◆ 舆情动态:声量居高,营销推广频繁
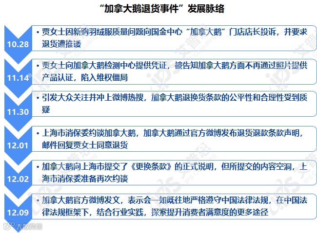
◆ 舆情事件:加拿大鹅内外有别玩双标,遭消费者抵制
艾普思咨询是专注于互联网文本大数据研究与服务的知识密集型高科技企业,公司自成立以来,致力于数据采集、自然语言处理、文本挖掘、言论行为分析等核心技术的研发创新,通过成果转化为众多垂直行业赋能。艾普思依托拥有自主知识产权的舆情管理平台和电商大数据分析平台,为从业者、政府机构、学术机构提供消费者洞察、口碑舆情分析、行业数据统计等服务,助力行业健康发展。




