
9月9日,东营万源物流有限公司组织各部门负责人、重要岗位人员、安全管理人员召开以“滨州高新区‘8.7’较大危险品违法运输事故”为主题的安全生产专题会议。

会议首先分析了“滨州高新区‘8.7’较大危险品违法运输事故调查报告”,结合事故现场图片和视频,仔细研究了导致事故发生前后的各种因素,总结了此次事故的教训,通报了公司现阶段安全生产过程中各项重点工作要求,尤其是十九大临近的各项重点工作落实,交流了公司在现阶段基本运营情况及安全工作的落实情况;全体参会人员结合自身岗位特点,进行了发言,并提出好的意见和建议。
会议总结强调,“安全无小事,安全更不是一个人的事”。安全关系全体员工,要时刻牢记“安全第一、预防为主”的方针,紧绷安全之弦,保持红线意识;要让安全成为一种习惯,嵌入到思想意识中,落实到具体行动中,贯穿于日常工作和生活中;要形成全体员工“人人说安全、人人参与安全管理”的好局面,推进公司各项安全生产工作稳步开展。




























事件回放:
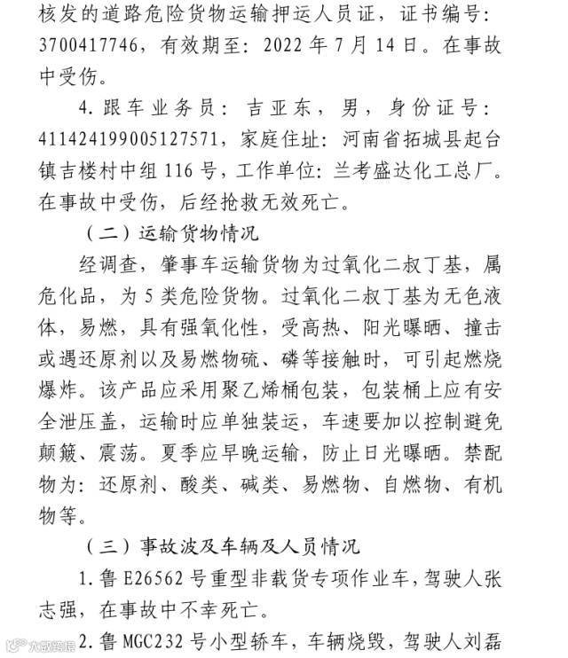
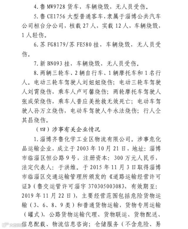
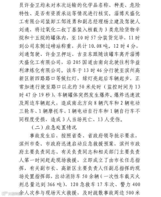
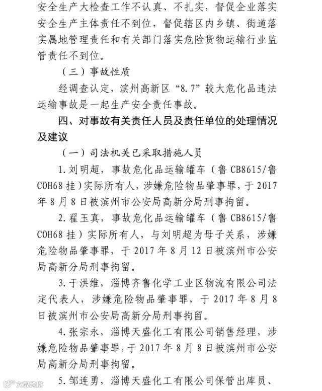
记者从滨州高新区宣传办得到消息,8月7日下午13时50分许,在滨州高新区205国道与新四路交叉口处一辆东营河口装载污水处理剂的车辆发生自燃,事故造成6人受伤,事故发生后滨州市、区两级主要领导赶赴现场救援处置,市、区消防、公安、安监、卫生等部门第一时间赶赴现场处置,原因正在调查中。

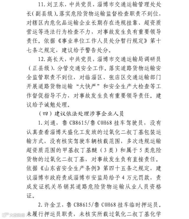
下午14点40分记者赶到事发现场,周边2公里左右已被警方封闭,现场浓烟滚滚,大火仍在燃烧,消防官兵正在现场灭火救援,救护车不时进出封锁口。





