
导语
本报告基于2024年1-12月餐饮行业全网公开舆情数据,从行业发展状况、舆情态势、社交媒体舆情监测数据、品牌舆情表现等维度,对2024年中国餐饮行业网络舆情进行全面梳理和总结,以期为餐饮行业及餐饮品牌线上声誉风险管理提供大数据参考。
说明
1、数据源:艾普思舆情大数据系统
2、采集时间:2024年1月-2024年12月
3、媒介监测范围:微博、短视频、APP、微信、网页、新闻、视频、论坛、知道、电子报刊、博客、境外

报告摘要
报告涉及重点品牌
农夫山泉/肯德基/蜜雪冰城等
报告节选

近年来,全国消费市场增长略显乏力。国家统计局数据显示,2024年1-8月,全国社会消费品零售总额为31.2万亿元,增速降至3.4%;全国餐饮收入约为3.5万亿元,同比增长6.6%,为近十年的最低增速(2020年、2022年除外)。
在消费者信心持续低迷的背景下,消费者在餐饮消费方面的支出也愈加理性和谨慎。餐饮行业大盘的人均消费呈现下滑态势。红餐大数据显示,截至2024年9月,餐饮大盘人均消费继续下滑至42.1元,比2023年下滑了1.2个百分点。
餐饮连锁化步伐加快,品牌规模化程度日益提升,门店数在100家以上的品牌数占比逐年增长。红餐大数据显示,与2023年相比,截至2024年9月,门店数在100~500家以上的品牌数占比提升了1.97个百分点,门店数在500家以上的品牌数占比提升了0.38个百分点。
随着餐饮市场竞争日趋激烈,品牌探索多元化发展路径,比如开放加盟、探索轻量型门店、调整品牌战略定位、开拓下沉市场与海外市场等。
1 2024年餐饮业掀起降价潮,品质餐饮领跑新消费
2024年,餐饮消费更加理性和注重品质价格比,餐饮市场竞争日益激烈,特别是一线城市和高端商务领域,需求端的“价格战”和供给侧的高成本导致了诸多餐饮企业经营效益微薄甚至亏损,很多餐饮门店难以为继。而在三线、四线城市和大众餐饮领域,不少连锁餐饮企业仍在积极布局,扩大市场份额,加剧了市场竞争和小微餐饮企业的优胜劣汰。
2024年,餐饮行业整体加快速度,迈入“大众消费”时代。国家统计局发布的数据显示,2024年前11个月,全国餐饮收入达到50169亿元,同比增长5.7%,出现了明显的边际改善。为了迎合更多消费者对性价比的追求,餐饮行业掀起了一股降价潮。与此同时,出海拓展市场、品质餐饮领跑新消费的趋势也在不断显现。北京统计局发布的数据显示,2024年上半年,北京规模以上餐饮业利润总额为1.8亿元,同比下降88.8%,利润率低至0.37%。在此情形下,餐饮业“价格战”愈发严重,“更低价格”成为行业共同的经营密码。
品质至上,食材品质成关注新焦点。疫情后,消费者对餐厅食品的品质、来源和制作过程的透明度更加关注。餐饮消费者相比之前最关心的菜品口味,更加重视食材品质。注重健康饮食,低脂低糖成为新趋势。近年来餐饮消费者对健康饮食的需求显著增加,餐饮消费者越来越喜爱健康、低糖低脂的食品。
消费者追求性价比,为餐饮企业带来新挑战。从追求物质和品牌转移到追求实际的体验和情感需求。在消费者追求性价比的时代,如何在确保盈利的基础上,提供性价比更高、品质和体验更好的产品和服务,是当下餐企需要变革的方向。要着力提升服务品质,以创新激发服务消费内生动能,培育服务消费新增长点。这意味着,一系列围绕品质开启的创新与升级已在行业内展开。
2 下沉市场成热门掘金地,“卫星店”“外卖店”等轻量型门店走红
餐饮行业在不同区域呈现出明显的分化态势。一线城市的餐饮增速逐渐放缓,以往的高增长优势不再,像北京、上海、广州、深圳等城市,餐饮增速都出现了不同程度的下滑。面对一线、新一线城市餐饮市场增长乏力的挑战,许多餐饮品牌开始在下沉市场寻求新的增长点。不仅有诸如星巴克(中国)、肯德基(中国)、瑞幸咖啡、喜茶等以往主攻大城市的品牌开始集体下沉“县域市场”,也有主攻下沉市场的蜜雪冰城、杨国福麻辣烫、华莱士、派乐汉堡、甜啦啦等品牌进一步下沉到乡镇市场。
红餐大数据显示,截至2024年9月,全国三线及以下城市的餐饮门店数占比达到了52%,比2022年提升了1.4个百分点。
下沉市场正为餐饮企业提供了广阔的发展空间和转型突围的新方向。此外,也有不少品牌在门店模型上进行创新尝试,以提升门店运营效率。其中,一些品牌积极探索面积更紧凑、运营效率更高的轻量型门店,如卫星店、mini店、便携店、外带店等。据美团数据,全国已有100余个品牌累计开出超800家卫星店,包括老乡鸡、农耕记、海底捞、大龙燚、木屋烧烤、太二酸菜鱼、醉得意等。另外,下沉市场配套设施、服务的逐步完善为餐饮品牌快速下沉落地提供了支持,交通、物流、冷链、配送等产业链配套服务的向下延伸,满足了餐企下沉过程中的刚性需求。
3 预制菜产业快速发展,映射现代生活的快节奏
2024年3月21日,市场监管总局、教育部等六部门联合印发《关于加强预制菜食品安全监管促进产业高质量发展的通知》,首次在国家层面规范了预制菜的范围;3月28日,商务部九部门发布促进餐饮业高质量发展指导意见。文件均在2024年第一季度发布,表明了国家对餐饮业的支持和定调。一方面,终结了过去一段时间网上关于预制菜定义不清、断章取义,甚至“水军”网暴的不良舆论,预制菜从此走上清朗、健康、可持续发展的光明大道。另一方面,“促进餐饮业高质量发展”就是在重申行业进入了品质性价比发展阶段。全年政策利好下,政企合作、双轮驱动,助力预制菜产业高质量发展仍是主基调。
目前工业化菜肴产品分类方式多样,报告依据行业共识,将产品按照消费方式、贮运条件、地域特色、产品特性、目标客户群体以及熟制级别等多个维度进行分类。中国预制菜产业历经萌芽期、成长期,现在正处于快速发展期。预制菜产业仍以不可抵挡之势稳步前行。其中,资本市场呈现多元化景象,预制菜板块依旧表现活跃;强化监管、推动建设,政策助力仍是预制菜产业高质量发展的主要举措;同时,市场竞争加剧,企业亟需新增长点应对业绩挑战……
(来源:红餐大数据《2024中国餐饮品牌力白皮书》、央视网《2024中国餐饮业年度报告》、《2024中国预制菜行业发展白皮书》、国家统计局、地方政策)

2024年中国餐饮行业总体舆情态势
行业舆情声量/情感分布
艾普思舆情大数据监测系统显示,2024年涉及餐饮行业的舆情声量为677,851,389篇次,月均声量达56,487,615篇次。
从声量走势来看,2024年餐饮行业舆情声量最高峰峰为1月份,主要由话题““肯德基宅急送 x 龙年宅吉星@时代少年团 7位成员高清海报重磅释出!”“举杯益禾堂祥龙十八涨”带动声量;
次高峰为4月份,主要由话题“#蓝朋友春日游园会##中国卤味周黑鸭##奇迹中国味#” 及“今日运‘四’:宜吃疯四!四月超值疯四进行时!”带动声量。
其他时段热点信息涉及品牌营销、明星代言、社媒营销活动、产品营销、团购活动、年货节、产品宣传、品牌联名、美食攻略、315晚会、优惠活动、国家政策及地方餐饮行业信息等。

图1:2024年餐饮行业舆情声量走势图
从年度舆情声量峰值来看,声量波动涉及“明星代言”、 “社媒营销活动”、“品牌联名”、“节日活动”等热点话题。
2024年,系统监测到与餐饮行业高度相关的敏感舆情声量32,289,532篇次,敏感率6.11%,涉及话题“麦当劳退款原因写‘顾客是傻x’续:已与顾客达成谅解”、“鲁迅‘代言’奶茶?家属已发律师函,乐乐茶道歉!”、“被曝使用转基因大豆油!天津多家肯德基门店被立案调查”、“一女子在海底捞店内拍不雅视频,警方通报”、“知名奶茶品牌被上海消保委点名!曾10天热销百万杯……你喝过吗?”等。

图2:2024年餐饮行业舆情情感分布
2024年1-12月餐饮行业敏感舆情声量占比最高的月份为1月,由“第一批网红奶茶,正在悄悄消失?”、“港股上市前放弃瓶装水业务?蜜雪冰城回应:确实暂停代理”、“1.5亿条会员个人信息‘裸奔’多年,火锅界‘顶流’被罚”、“厦门一家火锅店自动收取每位6元‘餐位调料费’,被立案查处”带动。
其次为3月,由“62款APP侵害用户权益被通报,涉讯飞晓医、茶百道、逻辑狗等”、“知名奶茶品牌被上海消保委点名!曾10天热销百万杯……你喝过吗?”、“茶百道就门店擅改原料‘赏味期’标签致歉:涉事门店已关闭”、“农夫山泉回应东方树叶包装:根据中国建筑做的创作”带动。

图3:2024年1-12月餐饮行业敏感舆情声量及占比分布
2024年,餐饮行业舆情声量来源中,占比最高的媒介为微博,达45.71%,舆情声量为309,873,821篇次;其次为短视频,舆情声量达231,086,596篇次,占比34.09%;排名第三的是APP,舆情声量达115,402,744篇次,占比17.02%。
其他媒介中,网页、微信、新闻等媒介的总占比达3.18%,舆情声量为21,488,228篇次。

图4:2024年餐饮行业舆情总量媒介分布
2024年,餐饮行业敏感舆情声量来源中,占比最高的媒介为微博,达36.1%,舆情声量为11,656,788篇次;其次为短视频,舆情声量达10,460,813篇次,占比32.4%;APP舆情声量达8,127,013篇次,占比25.17%。
其他媒介中,微信、网页、新闻等媒介的总占比达6.33%,舆情声量为2,044,918篇次。

图5:2024年餐饮行业敏感舆情媒介分布
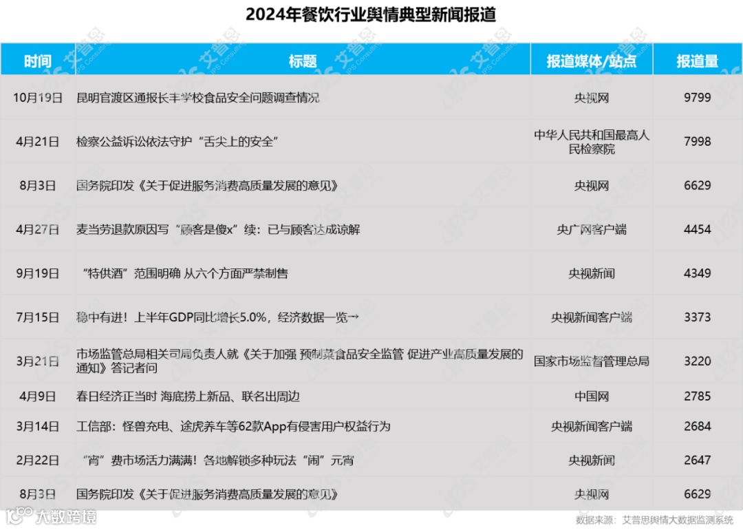
2024年,餐饮行业舆情典型报道有《昆明官渡区通报长丰学校食品安全问题调查情况》、《检察公益诉讼依法守护“舌尖上的安全”》、《国务院印发《关于促进服务消费高质量发展的意见》》等,报道量排名前十的信息为:

图6:2024年餐饮行业舆情典型报道
2024年,餐饮行业媒体舆情影响力排名最高的为央视网,其次为央视新闻客户端,第三名为新华社。排名前十的媒体有:

图7:2024年餐饮行业舆情影响力媒体
以上内容节选自《艾普思咨询:2024年中国餐饮行业舆情年度报告》(共31页,约8,541字)。

报告编撰人员
撰稿 | 艾普思咨询部
数据 | 坚喜君
编辑 | 王敏 张文静
监制 | 王梅 王雯
推荐阅读
往期报告
餐饮数据



