2019/1/12 2/16/23 3/16/23
土耳其11日深度全景之旅
2019年抢先价/¥7999元起
服务特色
1、乘坐五星航空公司—卡塔尔航空 由多哈转机飞往土耳其
高端海滨度假城市安卡拉进 伊斯坦布尔出 全程不走回头路
2、特别安排土耳其首都安卡拉游览
3、游览<卡帕多奇亚>,参观独特的“喀斯特”地貌,并安排自由活动
4、参观由石林、石瀑布和一系列的梯形盆地组成的<帕姆卡莱>及旁边的希拉波利斯古城
5、特别安排爱琴海度假城市<库萨达斯>参观 并游览古典早期最重要的城市之一的<以弗所>古城
6、全程车载WIFI
7、价格不包含土耳其签证费500元/人
行程安排
DAY1
北京:首都机场集合,办理登记手续。
膳食:XXX
住宿:机上
DAY2
北京--多哈--安卡拉-卡帕多奇亚
膳食:XXX\当地团队午餐\酒店晚餐
住宿:卡帕多奇亚
DAY3
卡帕多奇亚
膳食:酒店自助早餐\当地团队午餐\酒店晚餐
住宿:卡帕多奇亚
DAY4
卡帕多奇亚-孔亚-安塔利亚
膳食:酒店自助早餐\当地团队午餐\酒店晚餐
住宿:安塔利亚
DAY5
安塔利亚-帕姆卡莱
膳食:酒店自助早餐\当地团队午餐\酒店晚餐
住宿:帕姆卡莱
DAY6
帕姆卡莱 -库萨达斯
膳食:酒店自助早餐\当地团队午餐\酒店晚餐
住宿:库萨达斯
DAY7
库萨达斯 -恰纳卡莱
膳食:酒店自助早餐\当地团队午餐\ 当地晚餐
住宿:恰纳卡莱
DAY8
恰纳卡莱-伊斯坦布尔
膳食:酒店自助早餐\当地团队午餐\ 当地晚餐
住宿:伊斯坦布尔
DAY9
伊斯坦布尔
膳食:酒店自助早餐\XXX\XXX
住宿:伊斯坦布尔
DAY10
伊斯坦布尔-多哈
膳食:酒店自助早餐\当地团队午餐\XXX
住宿:XXX
DAY11
多哈-北京
膳食:酒店自助早餐\午餐自理\晚餐自理
住宿:飞机上
注:此行程仅供参考,我社保留因政府因素、航空公司、天气等不可抗力因素调整行程安排和调整报价的权利。近期我们发现埃及当地有些商家贩卖象牙制品的饰品和物件。象牙是国家明令禁止贩卖的物品,请客人在当地不要购买此类制品,一旦发现很可能因数量多少受到法律的制裁。如客人不听劝诫执意购买此类物品,发生一切问题(包括象牙的真伪性)均由客人自行承担。旅行社不承担任何责任!
服务特色
服务包含
1、北京往返全程团队经济舱机票及税金;
2、 全程领队服务费;
3、地接安排:
A. 酒店:土耳其全程当地五星级酒店双人标准间(其中番红花城特色民宿);多哈安排机场附近中转酒店一晚。若团队出现单间,我社有权利提前说明情况并调整夫妻及亲属住宿安排,请给予理解;如有特别要求出现单间请补单房差。
B. 膳食:西式自助早餐,中式团队午晚餐(6菜1汤,10-12人一桌)或当地餐;(用餐时间在飞机或船上以机船餐为准,不再另补)
C. 交通:豪华空调旅游巴士;
D. 导游:专业中文导游/当地专职司机;
E. 景点:行程中所列之常规景点首道门票。
服务不含
1、 程单间差:¥4000元/间(如入住单间则另付单间差费用);
2、 全程境外司机、导游服务费800元/人/全程;
3、土耳其签证费500元/人
4、 行李物品的保管费及超重费;
5、 行程表中的自由活动时间可选项目及行程表以外的景点门票;
6、 客人私人费用(如:酒店电话、洗衣、饮料等);
7、 在非本公司所能控制的情况下,如罢工及交通延误等不可抗拒因素而引起的额外开支。
特别说明
1.大小同价,儿童无优惠
2. 行程中所列航班时间“+1”表示航班第二天抵达;
3. 行程中所列餐食,“X”表示该餐不包含于行程中;
4. 为了是您多一份安心和保障,我公司将赠送您一份大地保险公司的“旅游安全人身意外伤害保险(最高赔付金额每人人民币30万元),同时我们建议您自行购买其他商业保险。
5. 我社保留因航班变化和签证等原因对出团线路、出发日期、全程用餐等作适当调整之权力,此行程
为参考行程,最终行程以出团通知为准。
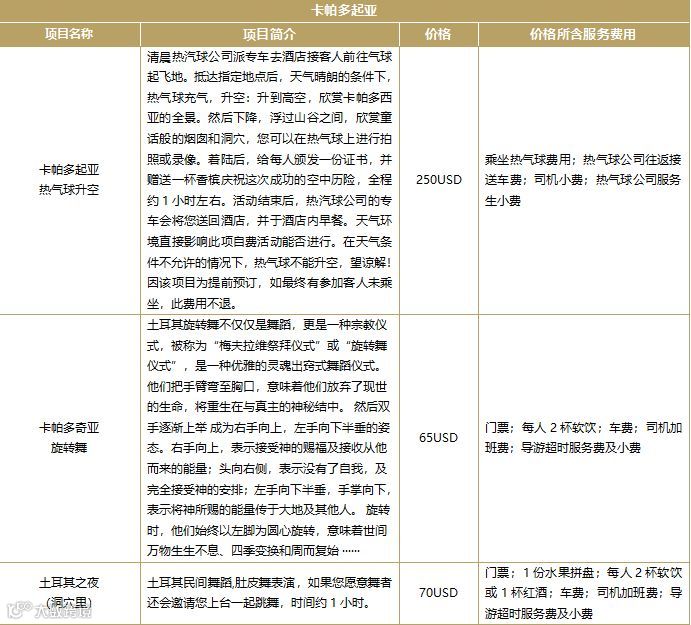
自由活动时间可选旅游项目
项目介绍
l 可选旅游是行程安排约定以外项目,每位团员有权自愿选择是否参加。
l 以下自由活动时间可选旅游项目报价只适用于10人以上之团队,如果人数不够10人,双方同意以上协商结果不生效,且对双方均无约束力;
l 上述协商增加项目履行中遇不可抗力或旅行社、履行辅助人已尽合理注意义务仍不能避免的事件的,双方均有权解除,旅行社在扣除已向履行辅助人支付且不可退还的费用后,将余款退还客人。
l 此价格是目前的参考价格,确认价格已出团通知为准。
报名方式
咨询热线:400-101-1559
【解读:HG超级会议】
华谊光标从事会议活动策划10年有余,现在我们推出会议+旅行+音乐会模式. 摆脱烦躁的传统会议感受,与活动目的地联合赞助补贴会议基本费用,同时邀约明星出席提高会议规格. 让主办方有效节约会议成本65%以上,让参会者感受丰富的会议内容,达成完美的体验效果.
超级会议案例展示:
HG SMART PR 华谊光标是一家以品牌无形资产管理为核心的互联网+全新模式的传媒综合体,让各行各业跨界穿越的公关营销公司,我们使命是助推成千上万个中小型企业品牌快速成长,塑造品牌影响力,生命力,穿透力!我们跟随互联网时代的步伐,独创品牌孵化3+1定律法则,打造品牌互动场景模式,快速获取目标客户的关注度,并引用“跨界公关,品牌外交”理念,打造中国首个品牌外交共享体系。
我们将创意,科技,艺术,传媒,营销,融为一体,推动人类第五产业“文化创意产业+”,创新定制5D全景IP艺术音乐会,展览,活动等不同主题. 链接艺术,时尚,外交,金融,收藏,地产,影视等高消费,高净值行业精英阶层.
HG SMART PR is a brand management as the core of Internet + new pattern of media combination, let all walks of life across the world through public relations and marketing company.
◆ ◆ ◆ ◆ ◆ ◆ ◆ ◆
◆ 品牌社交,智慧营销 ◆
Brand social, cooperation with HG
◆中国首家品牌社交共享生态产业社群◆
China First Brand Social Sharing Platform.
◆ 跨界公关,制造一切可能 ◆
HG SMART PR, MAKE IT POSSIBLE!
◆品牌社交生活方式@HG华谊光标◆
BRAND NETWORK LIFE STYLE@HG SMART PR
◆如果您心动了,扫过步入完美社群◆
INVITE YOU ENJOY LIFE WITH US.
关注华谊光标,转发点赞,即可获得免费旅游机会
FOCUS ON HG SMART PR, FORWARDING FREE TRAVEL
◆ 商务合作:Jessica 18911835988 ◆
◆ 品牌合作: James 15801308966 ◆
往期案例
HG头条 | “英雄之夜”
浮古汇&浮古楠宫&华谊光标&观云
邀请共赴“王者临世 英雄之夜”一起跨年
走进2019盛世之年
“2018 英雄之夜 HERO NIGHT ”将于2018年12月31日惊喜引爆跨年之夜,不仅有JAZZ乐团、DC英雄秀、维密超模秀点燃现场,更有浮古奢侈品古董车拍得的来自好莱坞梦工厂的价值1700万人民币的蝙蝠战车惊艳亮相,王者临世,打造英雄荣耀跨年时刻!
发布日期:2018-12-23
推荐指数:★★★★★
HG头条 | 莱昂纳多基金会晚宴20周年庆典
每年的二月都有一场令全球瞩目的精彩盛事,那就是在美国洛杉矶举行的奥斯卡金像奖(The Oscars/The Academy Award)颁奖典礼。
奥斯卡金像奖是美国一项表彰电影业成就的年度奖项,囊括了各种电影类型,已成为全世界最有影响力的电影奖项。颁奖礼后的庆祝派对,更是这些好莱坞大腕儿真正的狂欢节与名利场。
2019年2月24日,在这里,您不仅可以近距离接触各大炙手可热的电影明星,还能让在奥斯卡颁奖典礼的席座上观看获奖的全部过程的,并且有机会与各影视明星、歌星、电影人以及各界社会名流亲切交谈,合影留念。
发布日期:2018-12-03
推荐指数:★★★★★
HG头条 | 莱昂纳多基金会晚宴20周年庆典
2018年9月15日,莱昂纳多基金会晚宴20周年庆典将在美国加州的索诺玛县的一个私人牧场举行,场地由葡萄酒行业的领导者杰克逊家族酒业特别提供。晚宴依次为鸡尾酒会开场仪式,正餐是由米其林星级厨师精心烹制,晚宴表演嘉宾有音乐艺术家和大牌神秘嘉宾,同时还有当代艺术拍卖会,届时将欣赏到由Sotheby带来的世界各地知名的艺术家的作品。
莱昂纳多·迪卡普里奥基金会自1998年以来,一直致力于保护地球的仅存的野生环境, 恢复濒危地区的生态系统平衡, 并开发方案促成人类文明与大自然之界的和谐关系。
发布日期:2018-08-04
推荐指数:★★★★★
2018年5月5日,第53届巴菲特股东大会(伯克希尔哈撒韦股东大会),即将在股神巴菲特的家乡内布拉斯加州小城奥马哈市CentraILINK中心开启。作为一年一度全世界投资者的节日,巴菲特股东大会全年会吸引全世界200多个国家超过4万名参会人汇聚一堂,聆听被誉为“股神”的沃伦巴菲特和他的搭档查理忙格的投资经验,获得巴菲特亲自指点江山的黄金宝典,了解最有价值的全球经济投资动向!
发布日期:2018-02-09
推荐指数:★★★★★★★★
HG大事件丨新浪马术英国皇家赛马会
今年6月20日至24日,英国皇家爱斯科特赛马会直播将通过新浪体育直播平台直达2.13亿中国泛体育迷。与此同时,新浪体育将整合优质赛事及活动资源打造赛马观赛活动——英国皇家赛马会官方时尚观赛酒会,在北京举办的观赛酒会现场将引入赛马直播竞猜等独特体验。
HG华谊光标是2017英国皇家赛马会官方酒会指定执行单位 。
发布日期:2017-06-20
推荐指数:★★★★★
HG头条丨奇遇之夜
世间所有的相遇,都是久别重逢。
但你这么忙!社交平台这么小!
想和TA重逢 容易么?
多大点儿事啊,HG华谊光标帮你省心构重逢
发布日期:2016-08-23
推荐指数:★★★★★
HG豪礼丨邮轮之旅
续麒麟马业深圳蛇口海上世界明华轮号Xclusive“中国质造”中澳时尚新贵魅力盛典和亮相国粹时尚盛典后,KEILAM高级定制秋级品牌发布后,同行亚洲最新七星级豪华邮轮时尚之旅又将启航。
发布日期:2017-08-21
推荐指数:★★★★★
HG大事件丨法国之旅

