《创业邦》杂志每年都会对中国大陆最佳创业城市进行排名,在新鲜出炉的“2015中国最佳创业城市”一文中,杭州排在第四位,仅次于北上深第一梯队。
今年杭州的创业公司蓬勃发展,特别是互联网金融异军突起,杭州的投资机构也越来越多元化,其他地方的投资机构和投资人也开始越来越关注杭州,例如经纬的丛真和黄云刚都举家搬迁到杭州了。
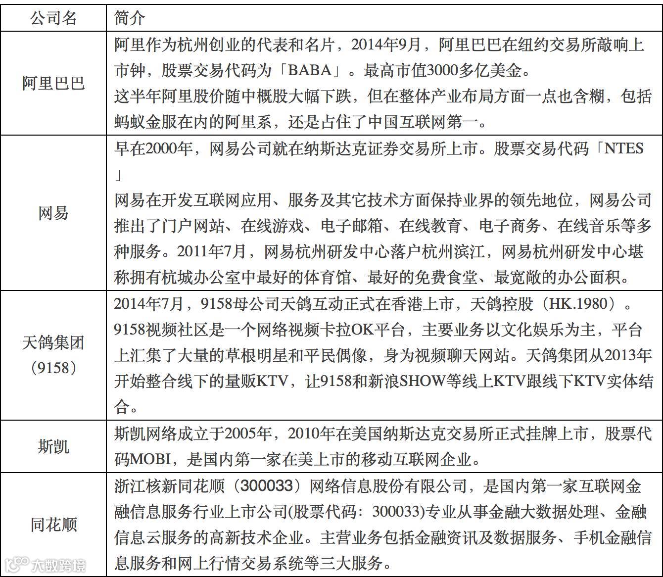
每个适合创业的城市总会有很多家值得尊敬的公司,他们一方面是榜样,一方面也为创业公司输送人才,形成一个生态系统,阿里系和网易系可能是最明显的群落了。这些优秀公司的成功IPO也鼓舞着创业者们不断努力和创新。


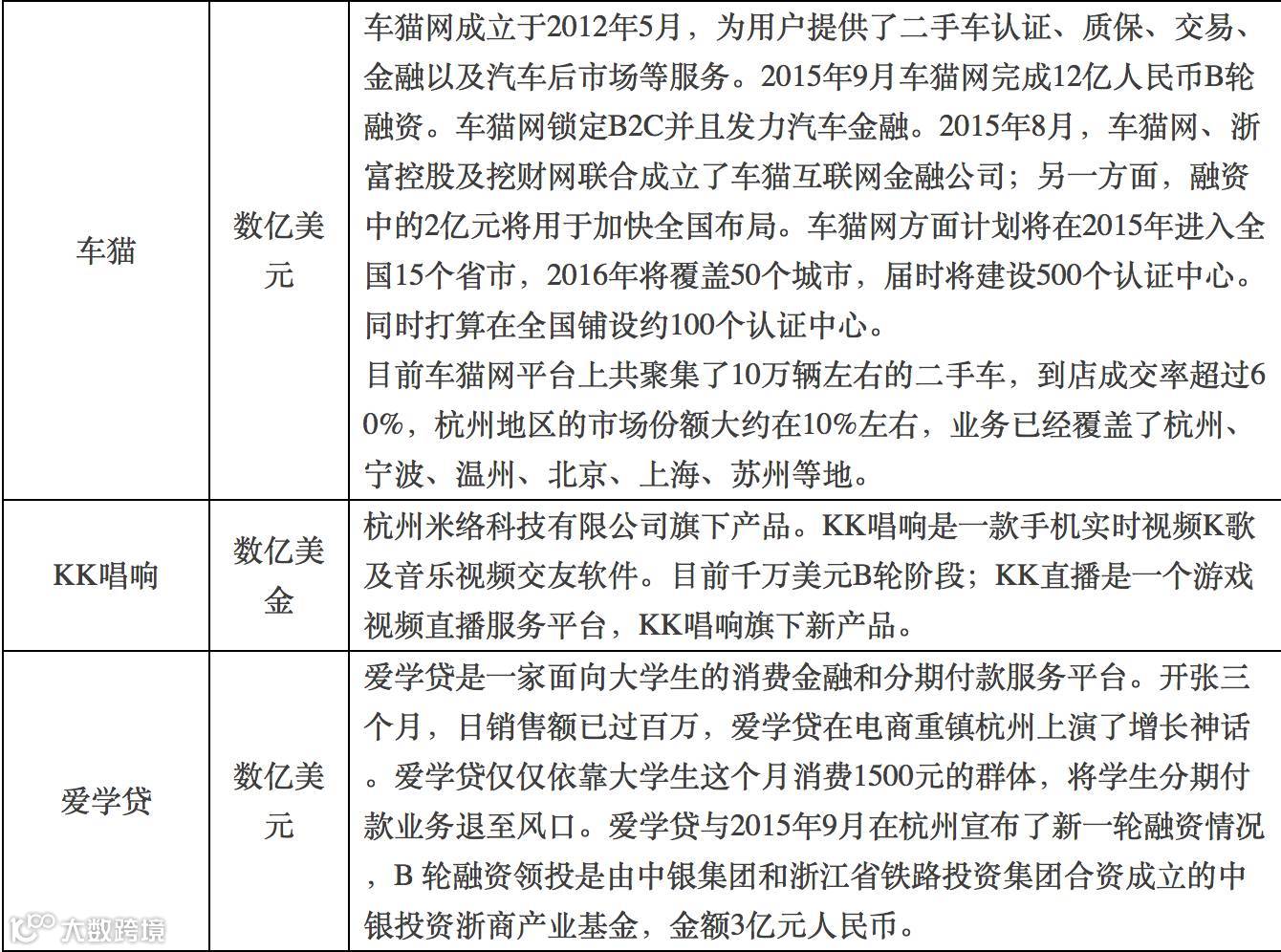
值得尊敬的公司的创始人和创始团队可能已经过了草创的年代,崛起中的创业公司就像一个个新星。奔跑在创业路上的“独角兽”们,在这个好时代里奋力前行。以下整理了估值超过两亿美金的创业公司。






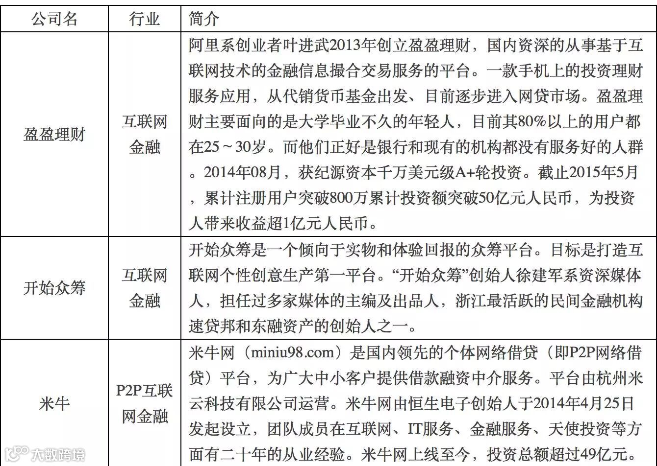
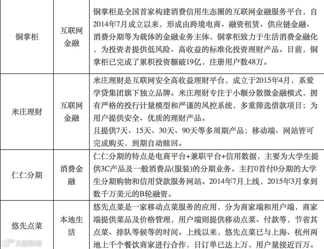
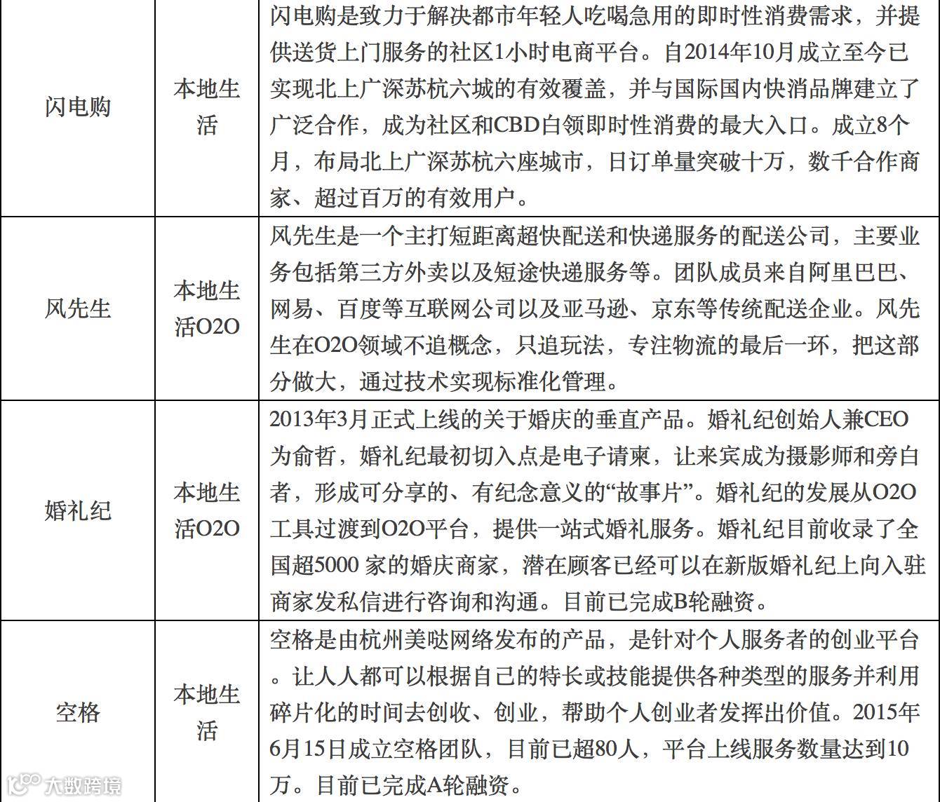
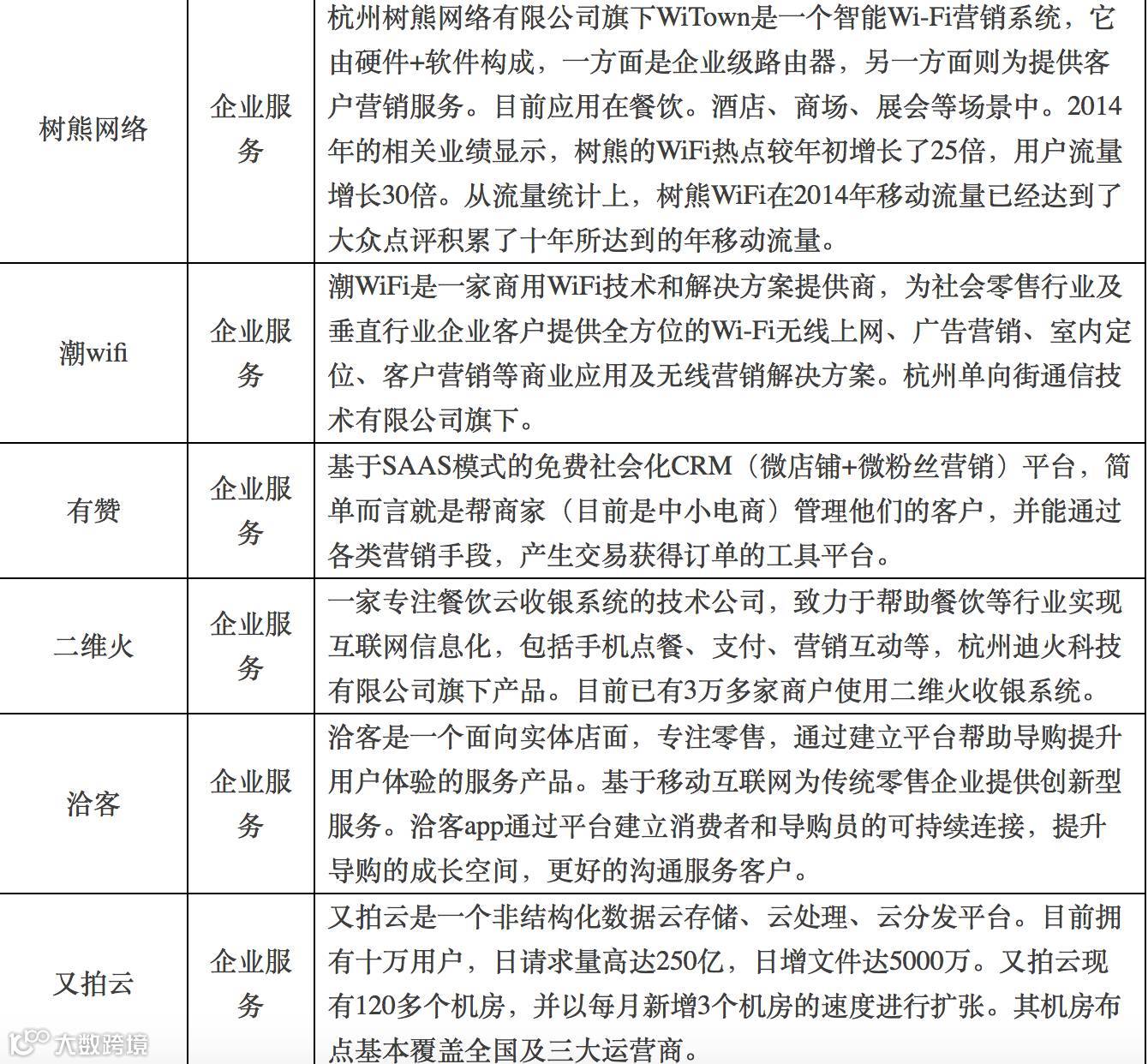
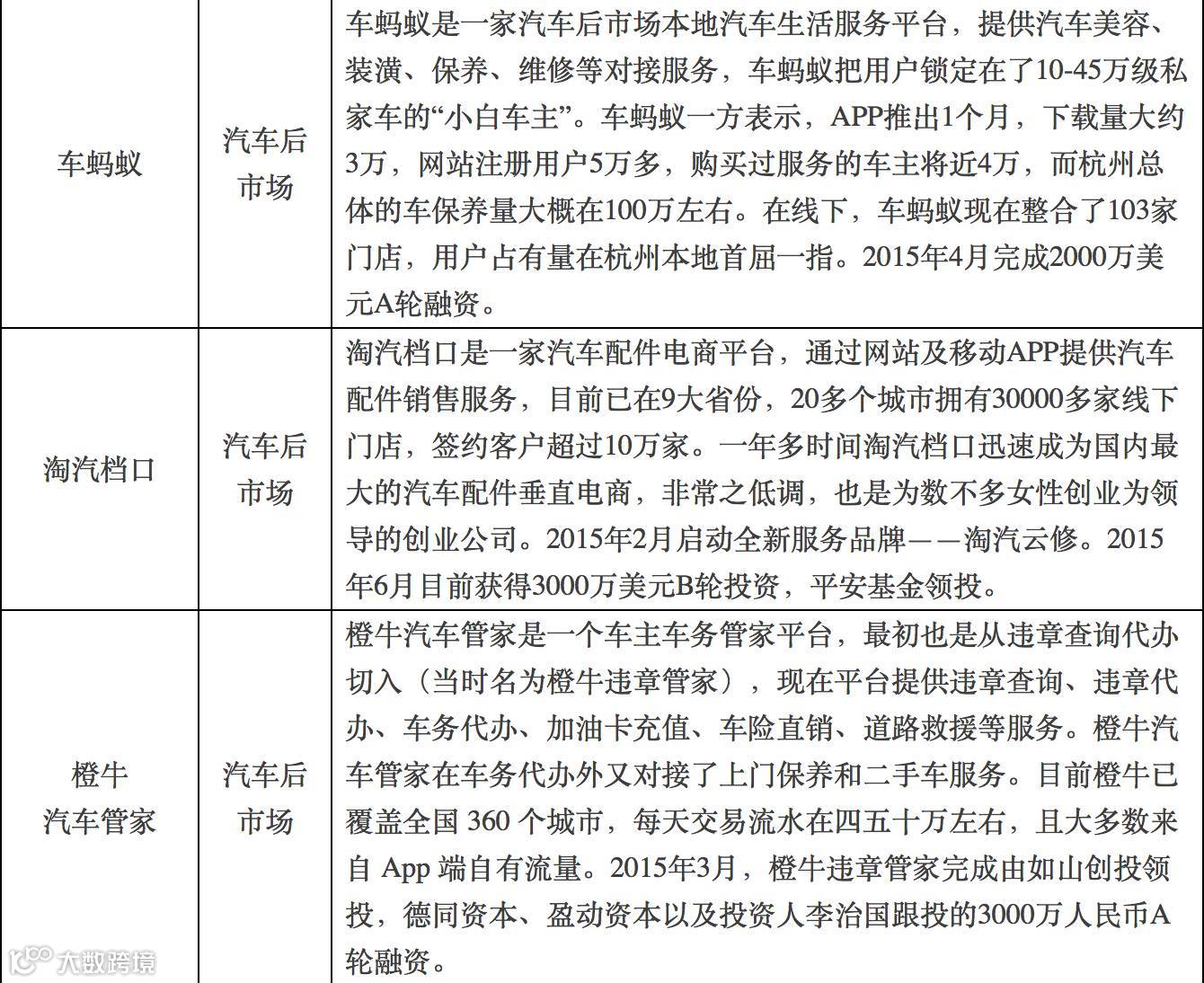
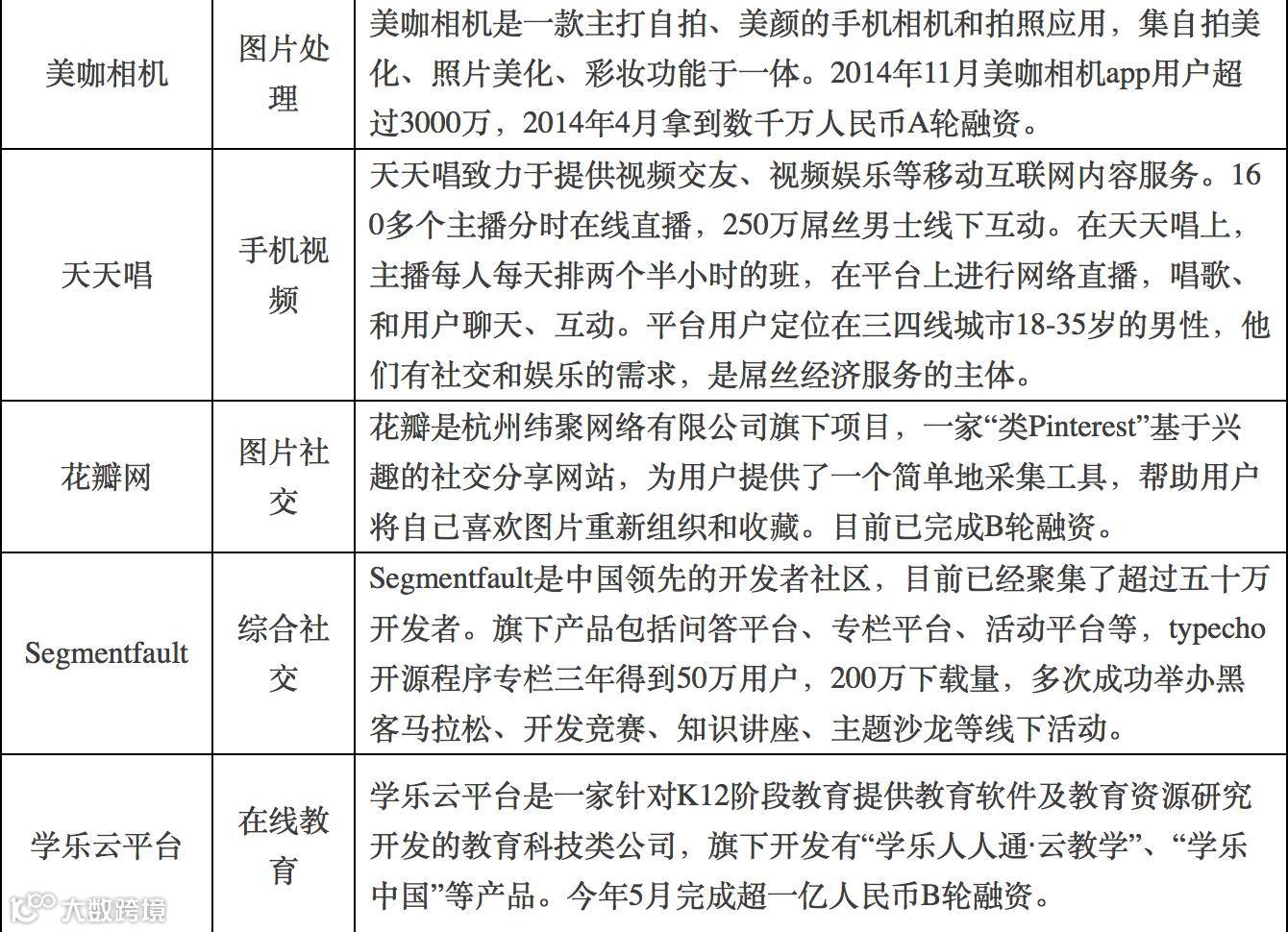
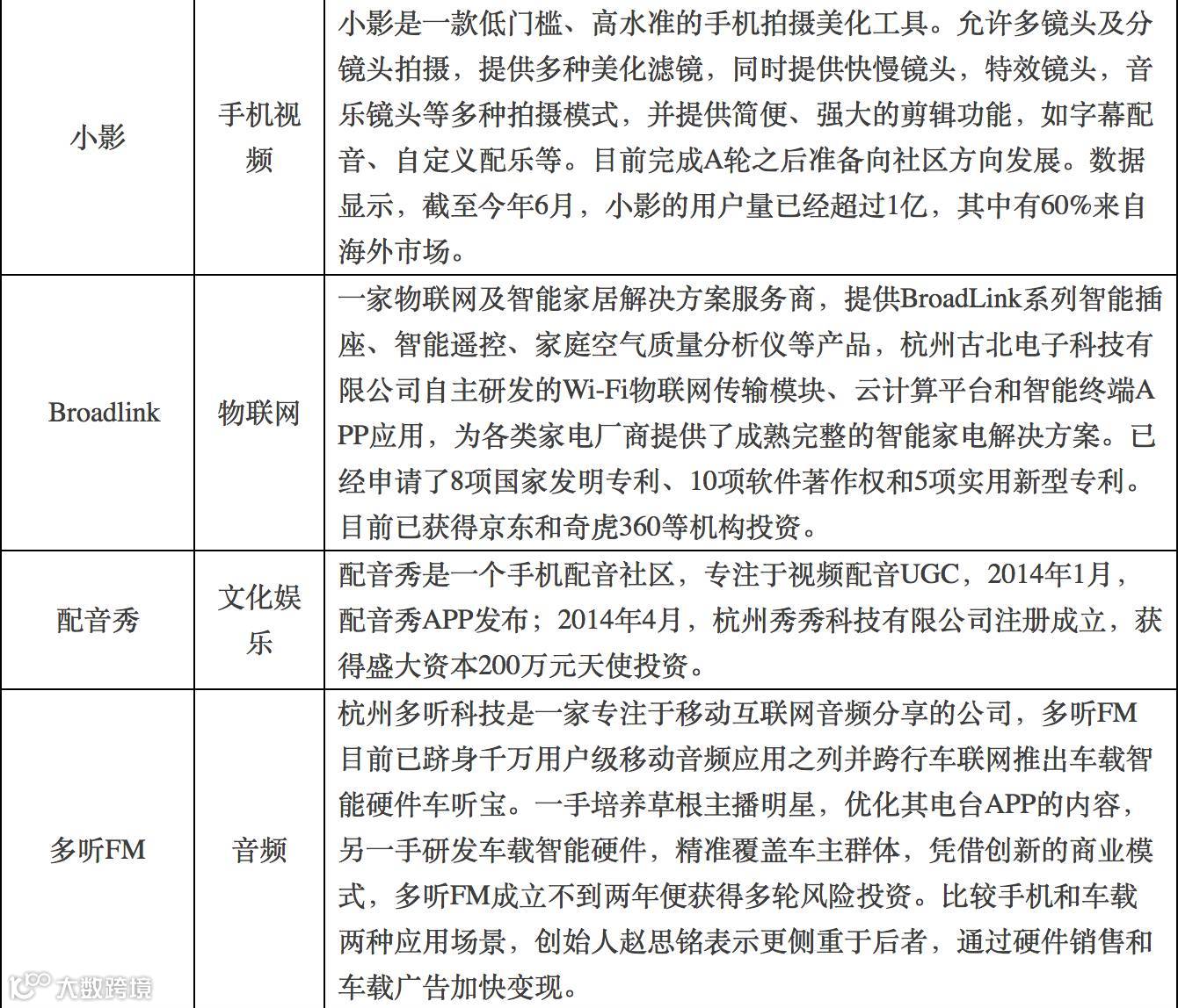
杭州这篇创业热土正以飞速培育出发展迅猛的创业公司,这些创业公司在短时间内拿到A轮B轮融资,这些公司的名单很长,在这里只是挑了一些估值一亿元以上的举例说明,仅以笔者个人偏好为主。













硅谷文化,可以说是一种创业文化,也可以说是一种风险投资文化,但其实更是一种相互融合和相互共生的文化。杭州这块俨然已经初具规模。




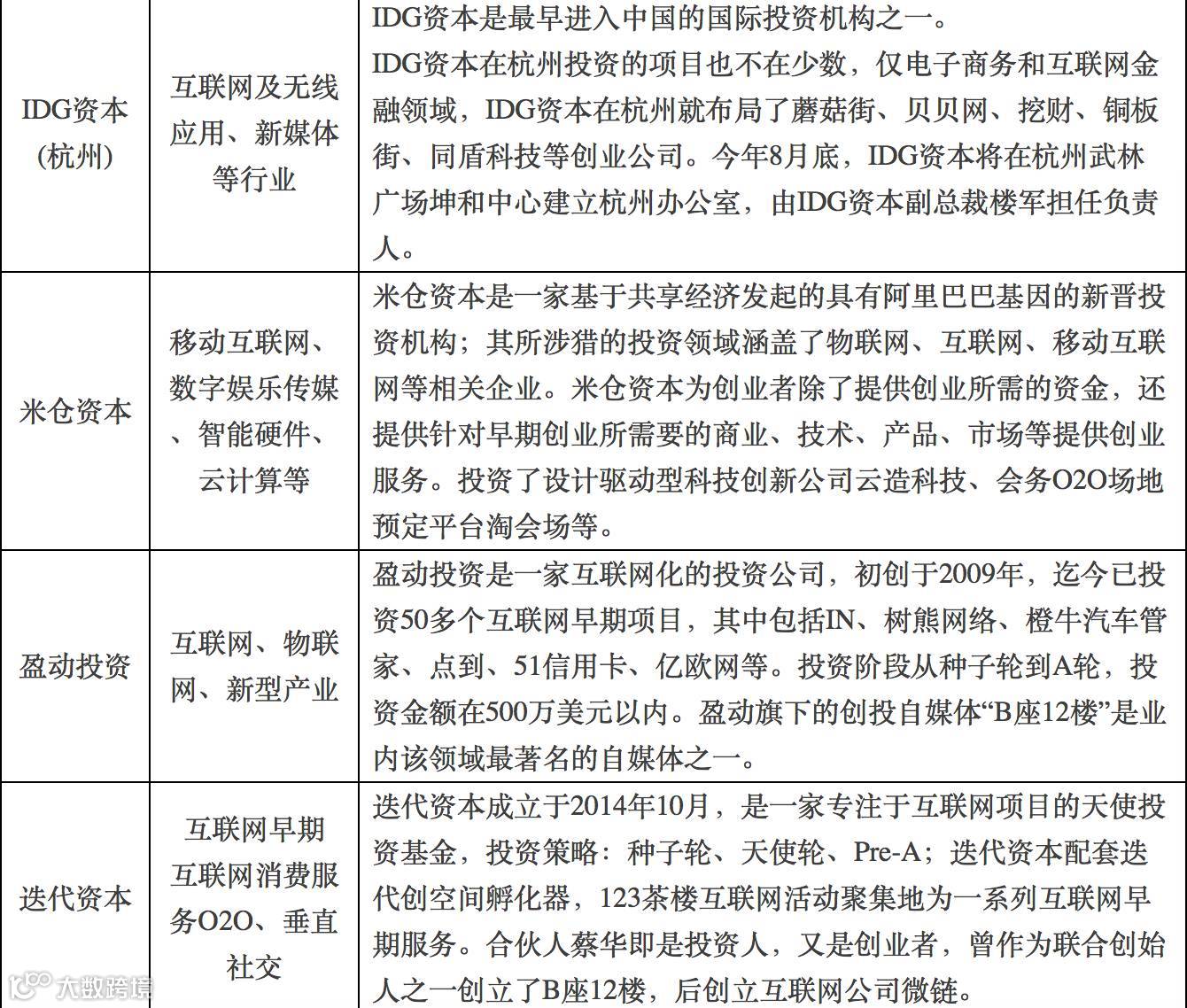
根据笔者个人对于杭州投资人了解,整理了如下活跃投资名单和联系方式,都是活跃在创投一线的投资人。


一个活跃的创业城市,科技媒体的作用非常大,大家有项目或者新闻需要报道可以提交。

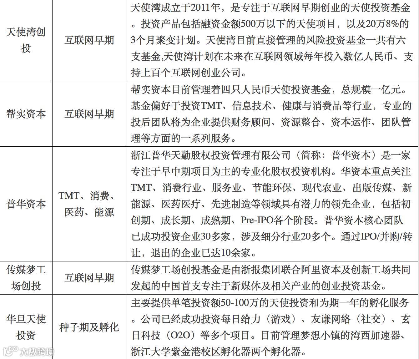
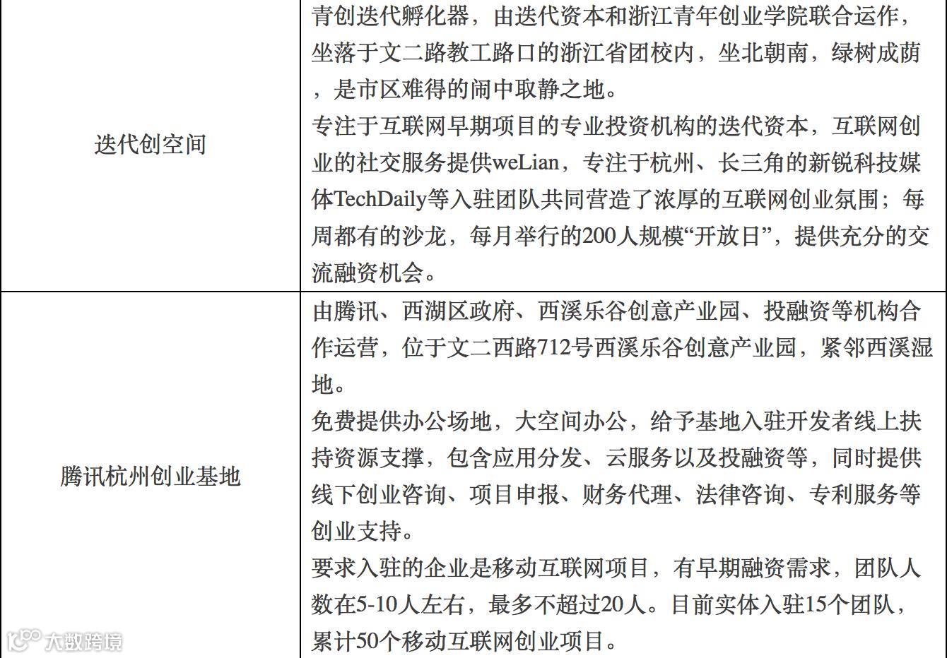
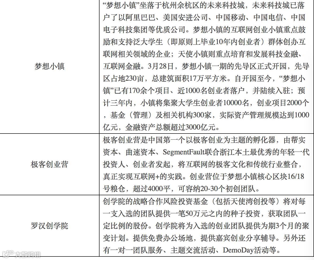
对于早期创业者来说,高昂的房租是一个问题,有一群志同道合的创业伙伴也是一个问题,希望获得更多的资源更是一个问题,这个就需要孵化器了,杭州的孵化器不算最多,但是都很实在,实实在在为创业者服务。





作者:杨轩,曲速资本合伙人

点击阅读原文,查看资本寒冬下的新媒体投资热!


