
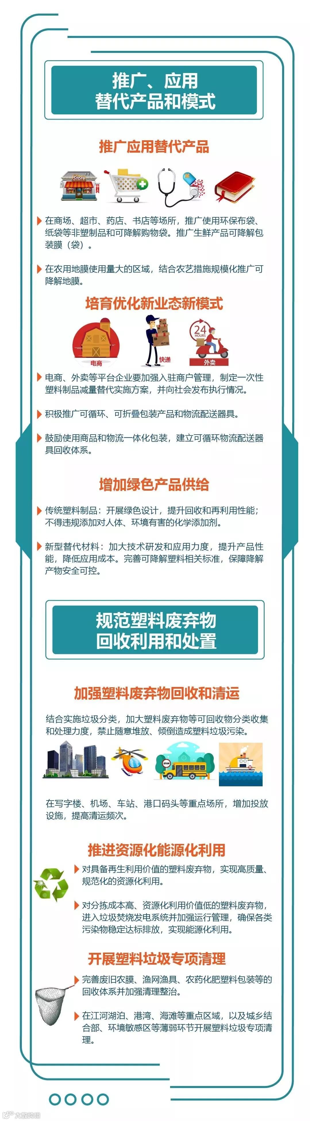
国家发展改革委新闻发言人孟玮19日说,到2020年,我国将率先在部分地区、部分领域禁止、限制部分塑料制品的生产、销售和使用。她说,根据当日发布的《关于进一步加强塑料污染治理的意见》,我国将按照“禁限一批、替代循环一批、规范一批”的思路,加强塑料污染治理。



来源:新华社
一图读懂
《关于进一步加强塑料污染治理的意见》





稿件来源: 转发自《上海发布》微信公众号
同心 · 聚力 · 价值 · 传承
垃圾分类一站式服务商--可追溯可降解垃圾袋
卡逊科技
国家发展改革委新闻发言人孟玮19日说,到2020年,我国将率先在部分地区、部分领域禁止、限制部分塑料制品的生产、销售和使用。她说,根据当日发布的《关于进一步加强塑料污染治理的意见》,我国将按照“禁限一批、替代循环一批、规范一批”的思路,加强塑料污染治理。



来源:新华社
一图读懂
《关于进一步加强塑料污染治理的意见》





稿件来源: 转发自《上海发布》微信公众号
同心 · 聚力 · 价值 · 传承
垃圾分类一站式服务商--可追溯可降解垃圾袋