
点击题目下方优粉吧,一键关注,提供更多运营技巧


为了让更多商户能够使用微信卡券功能,更好适应商户的发券用券场景,公众平台现推出以下三项新能力:卡券开发者协助制券模式,制券快速审核,会员卡的一键开卡与快速买单能力。
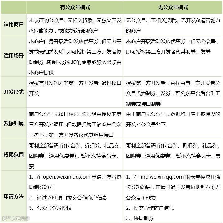
1卡券开发者协助制券模式
该模式下,开发者可以协助没公众号或有公众号但未认证的合作商户实现制券、发券等卡券需求。
根据合作商户是否有公众号,该模式可细分为有公众号模式和无公众号模式。开发者可根据合作商户的实际情况和需求,选择相应子模式为合作商户实现卡券需求。

已微信认证的公众号可以通过微信开放平台第三方登录授权功能代商户运营卡券功能。
2制券快速审核
为了满足商户灵活营销的需求,卡券审核将开通制券快速审核通道,商户制作卡券后即可正常使用该卡券。同时,为了保证卡券制券,微信将会对卡券做实时抽查,若发现违规制券,将关闭商户的制券快速通道,并给予相应处理。
制券快速通道暂时只对部分类目开通,后续将逐步向更多商户开放。详细使用规则请查看《微信卡包功能使用规则》。
3会员卡一键开卡和快速买单
为了方便商户进行会员管理,公众平台丰富了微信会员卡的展示能力、推出微信会员卡一键激活功能、卡券消息运营位功能和快速买单功能。
会员卡的展示能力更加强大与丰富,支持更多的个性化需求。

利用会员卡一键开卡功能,商户无需额外制作开卡信息页面即可让用户完善会员信息,激活会员卡;开卡信息由商户自定义;用户填写过的信息可反复使用,后续无需重新填写,提高开卡率。

商家可以自定义会员卡积分变动消息的运营内容。

开通微信支付和微信会员卡能力的商家,无需额外开发,即可让用户使用会员卡买单功能时,享受会员卡优惠(如折扣、积分优惠等),从而实现支付与会员卡优惠闭环。微信优惠券也支持快速买单功能。

以上几项会员卡功能(除快速买单)面向所有已开通卡券的认证公众号开通,商户可通过接口完成开发,MP平台功能将逐步开放。快速买单功能会同时开放MP平台和API能力。

微信搜索【优粉吧】快速关注
提供专业微信运营干货和技巧
微信号:youfenba

长按二维码识别关注优粉吧

