
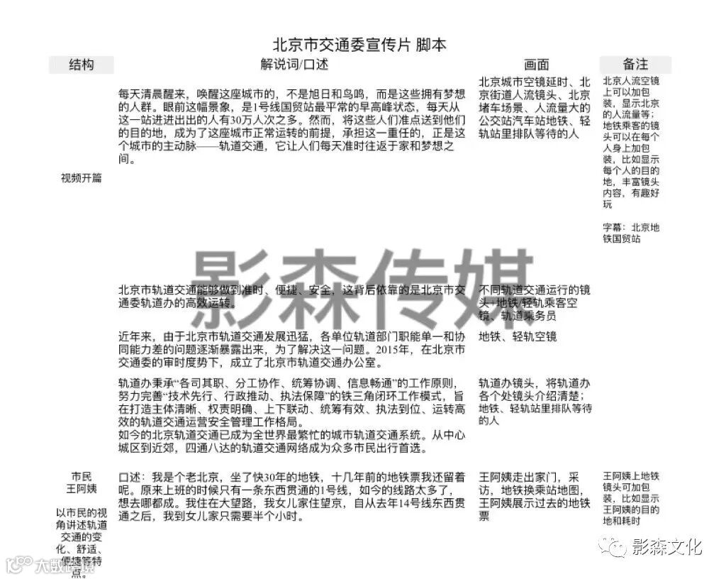
4 对于宣传片的文案来说,可能文章写的好人不一定能写出好的宣传片文案。宣传片文案不同于其他的文案,它是集结了策划、宣传、广告、影视等多个学科,除了写的文案要吸引人的眼球之外,还要重视画面感和节奏感。许多企业在拍摄宣传片的时候没有考虑到文案只在乎画面拍得咋样,有的时候甚至直接照搬公司介绍,恢宏大气的画面配上干巴巴的文字使整个画面变得不伦不类。那下面小编给大家介绍几个成功的宣传片文案供大家讨论一下。
当工业4.0时代登场
数字化的浪潮正在触达世界的每一个角落
是洞见每一处微小的需求
让科技创造革新生活
从智能生产的每个环节汇聚产生智慧迸发
严控标准,寻找最精准适配
追求效率,去捕捉一刹那的变化

极致细节,秉持坚守与专注的初衷
碰撞变化,不断提升智能化的思考
用更多的数据分析
融合统筹,联动数字化后台,不止于制作
用更智能的方式探查
主动预警,不止于看见
用更优方式管理
提出解决,不止于检测
从每秒至每一天,提高能效,用行动践行

这家公司就是主要生产智能晾衣架的企业,拥有多项行业专利。在这部宣传片中所拍摄的内容与画面完美结合使人一眼就能抓住重点,算是宣传片拍摄文案里面具有代表性的。
02
花儿与少年
每一季《花儿与少年》的宣传片一经播出之后,都会在业界引起不小的轰动,在很长的一段时间里面,《花儿与少年》的宣传片一直就是业内的天花板。而其宣传片好看的原因,最主要的就是它的文案太精彩了,下面小编给大家看一下其中一段宣传片文案。

你以后想成为什么样的人呢
什么意思
我难道不能成为我自己吗
人要往前走
就得先忘掉过去
脚,会带你到世界的任何地方
为什么有沙漠
为了寻找砂砾的心中
深藏的井
为什么要去丛林
为了热浪一般的暴雨
为了寻找久违的大地
世界上有多少荒原
人们有多少不能理解
听说
悲伤的人喜欢看日落
但日出总会像刀一样升起
世界上最奢侈的
是人和人的关系
希望有天
不用大笑,也一样快乐

在这宣传片文案中所表达出来的内容简洁明了,以快乐为主题也没有其他教育观念,给人很舒适的感觉。
我们公司拍摄宣传片这方面有着独到的技术和经验,而且对接的都是一些全国的客户。在拍摄方面有专业的人才来进行拍摄,同样在后期制作方面有高技术的人才昼夜不停的进行制作,绝对达到您满意的效果。


今天的讲解就到这里啦
如果有不懂的地方欢迎加下方的微信
小编将竭诚为您服务
德州影森文化传媒有限公司
秉承着“诚信、务实、敬业、创新”的经营理念,“团队合作,真诚回报客户,为社会进步而努力”的企业使命,坚持“认真倾听客户诉求”的态度,量身定制客户的原创作品。

