医管参考
国家发展改革委等部门启动实施医疗卫生强基工程:2025年统筹各类中央资金约88亿元,支持县级医院、重点中心乡镇卫生院建设
按照中央经济工作会议精神,近期国家发展改革委会同国家卫生健康委等部门启动实施医疗卫生强基工程,着力补齐基层医疗卫生服务短板弱项。
一方面,全面推进紧密型县域医共体建设。2025年统筹各类中央资金约88亿元,支持县级医院、重点中心乡镇卫生院建设,推进县域医学影像、心电诊断、医学检验、消毒供应、中心药房(共享中药房)等5大资源共享中心提标扩能,加快实现“乡镇检查、县级诊断、结果互认”,筑牢基层服务网底。
另一方面,加快促进优质医疗资源下沉。推动125个国家区域医疗中心通过远程医疗、巡回医疗、对口帮扶等方式下沉基层,累计服务基层患者400多万人次;大力开展农村订单定向免费医学生招生培养工作,打造一支“留得住、干得好”的基层医疗卫生人才队伍。
四部门联合印发《医务人员职业道德准则(2025年版)》,执行情况作为医务人员年度考核、医德考评和医师定期考核的重要内容
国家卫生健康委、国家中医药局、国家疾控局、中央军委后勤保障部组织制定并印发了《医务人员职业道德准则(2025年版)》(简称《准则》)。医务人员的职业道德关系着患者的生命健康与权益,影响着卫生行业的公信力、社会文明程度乃至国家治理效能。《准则》要求,进一步规范医务人员道德行为,弘扬崇高职业精神,践行社会主义核心价值观,引导医务人员明大德、遵医德、守公德、严私德。
《关于规范医疗机构门诊名称管理工作的通知》发布:医疗机构要全面梳理门诊设置与命名情况,对门诊标牌、引导标识等进行相应调整
近年来,随着医疗卫生事业的发展,我国医疗机构门诊诊疗服务范围逐渐拓展,服务内涵更加丰富。但部分医疗机构使用模糊、笼统或容易混淆的门诊名称,增加患者就医难度。少数医疗机构为吸引患者,利用谐音、形容词等暗示疗效的门诊名称误导患者,或使用标新立异、违反公序良俗的门诊名称,引发社会焦虑和争议。
《通知》要求,医疗机构要全面梳理本机构门诊设置与命名情况,对门诊设置与命名不规范问题立行立改。同时,调整门诊标牌、引导标识,优化门诊管理流程,并为患者提供导诊服务,提升患者就诊体验。
长按并识别上方二维码
可阅读《通知》全文
国家医疗保障局日前印发《基本医保基金即时结算经办规程(试行)》(简称《规程》)。
《规程》指出,通过优化医保基金结算清单上传、智能审核等流程,压缩费用对账、申报受理、基金拨付等工作时限,提高即时结算效率。通过按月预拨路径开展即时结算的,应按月将一定比例医保基金预拨给定点医药机构,同步审核、扣款,绩效考核与年度清算挂钩。通过压缩结算时间、推进逐笔申报拨付两种路径开展即时结算的,可不开展按月预拨。
长按并识别上方二维码
可阅读《规程》全文
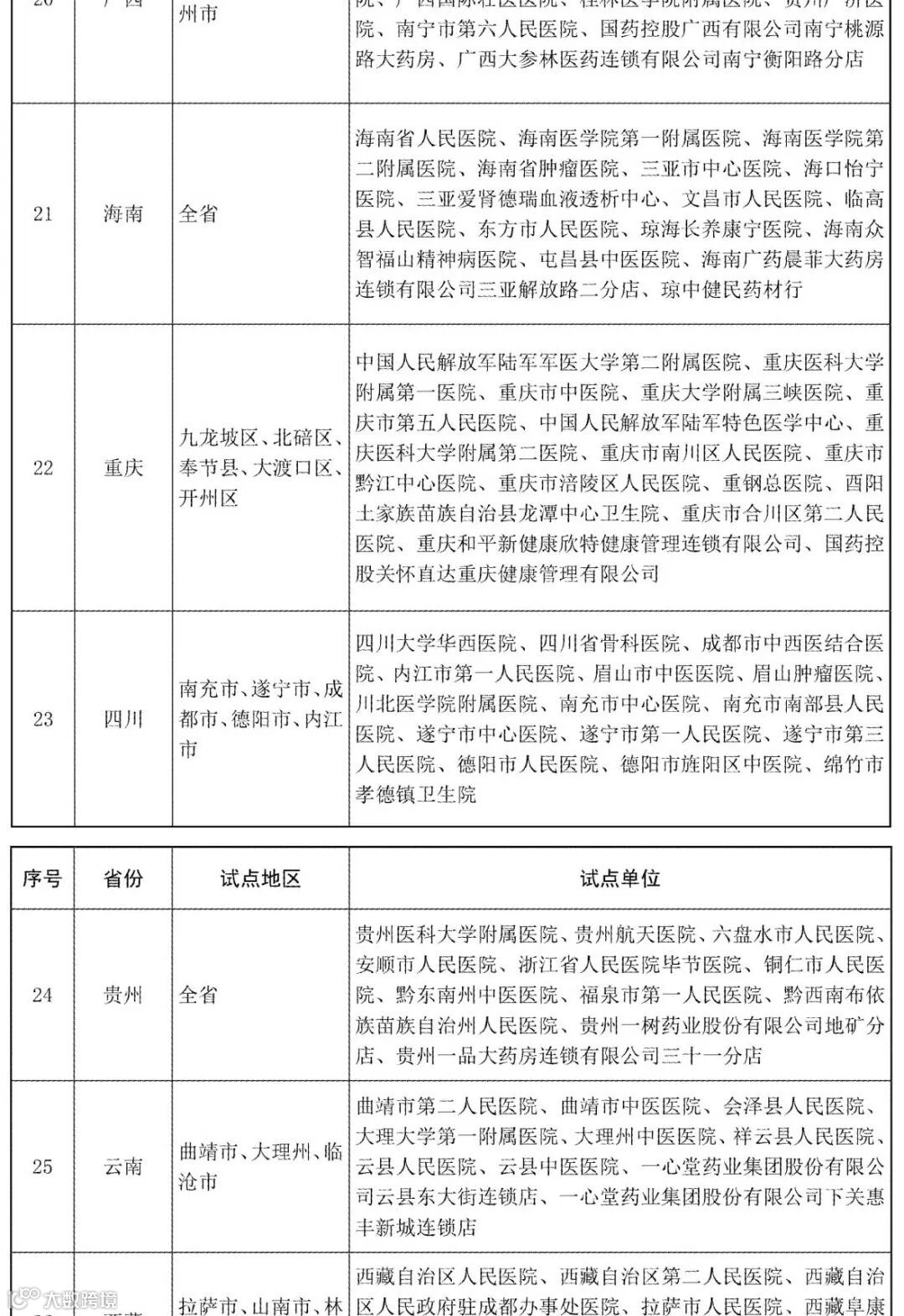
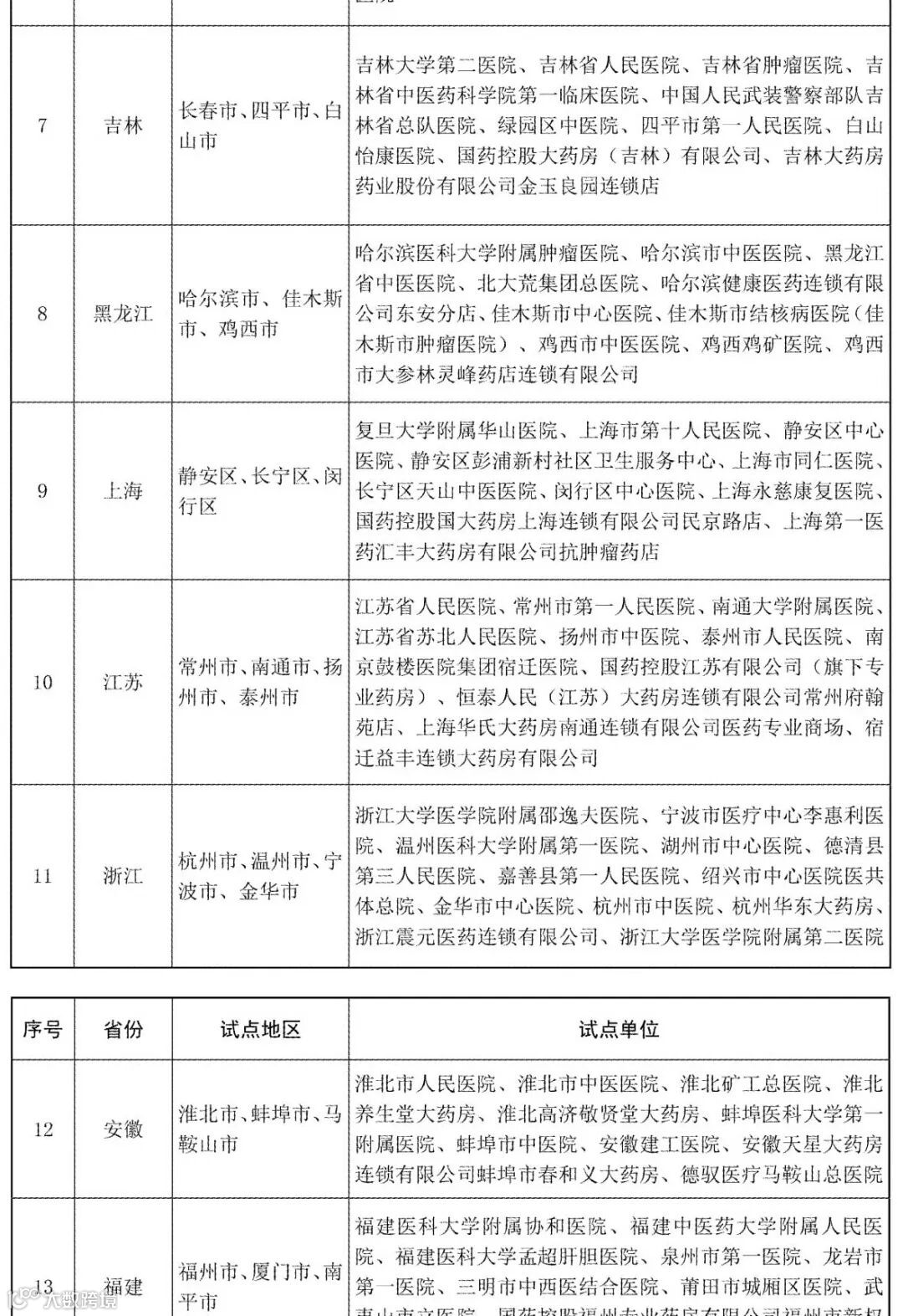
附:智能监管改革试点地区和试点单位名单
医院运营管理专家
■ 深圳卫医通信息科技有限公司坐落于深圳市,是专注政府行政事业单位财务管理和医院运营管理信息化的专业企业。
■ 旗下卫医通医院运营管理学院秉承政策、学术、实践“三融合”理念,以政策引导、理论指导、医院实践相结合的模式,构建高层次运营管理培训平台,为医院培训懂政策、精专业、会管理的复合型人才。
■ 卫医通旗下拥有医院综合运营管理系统(HRP)、财务管理、全面预算、全成本核算、固定资产管理、绩效管理、人力资源管理、科教管理、合同管理、BI决策分析等系列软件产品,以及自助报销一体机等系列智能硬件,为医院构建从软件到硬件、从专项培训到管理咨询无缝衔接的专业体系,让用户享受全面化、系统化的智慧医院运营管理服务。十多年来,卫医通及旗下企业以先进的技术、可靠的系统、全面的功能、快速的反应、无忧的服务取得市场信任和高度评价。
……


