中国是危险品的生产和使用大国,
每天有将近300万吨的危险物品在道路上运输,
这些危险品,包括危险化学品、烟花爆竹、爆炸物品等,
种类繁多、理化性质复杂,运输过程中若发生事故,
极易造成较大的人员伤亡以及财产损失。
交通运输部、工业和信息化部、公安部、生态环境部、应急管理部、市场监督管理总局等六个部门以联合部令的形式制定发布了《危险货物道路运输安全管理办法》,已于近日印发,将于2020年1月1日实施。
在发布会上,交通运输部新闻发言人吴春耕提到,截至2018年底,全国共有危险货物道路运输企业1.23万家,车辆37.3万辆,从业人员160万人,危险品(道路)运输量占危险品运输总量的70%,还有一些是通过水运、铁路等方式。
为了进一步加强危险品道路运输安全管理,交通运输部联合公安部等五部门制定了《危险货物道路运输安全管理办法》,力图从源头开始,全链条加强安全管理。
交通运输部运输服务司司长徐亚华说,加强危险货物道路运输安全管理,事关我国经济发展和人民群众生命财产安全,与我们每个人的生活息息相关。
近些年,我国危险货物道路运输行业管理不断规范、发展形势持续向好,但仍存在一些漏洞和问题,比如非法托运、违规运输、运输车辆违规挂靠等重大安全风险仍在一定范围内存在,不合格罐车流入运输市场并“带病”运行,危化品运输车辆通行管控措施亟待规范等。
为深入贯彻落实党中央国务院的部署要求,切实强化危险货物道路运输安全管理,有效预防危险货物道路运输事故,保障人民群众生命、财产安全,保护环境,交通运输部、工业和信息化部、公安部、生态环境部、应急管理部、市场监督管理总局等六个部门,以联合部令形式制定发布了《危险货物道路运输安全管理办法》。
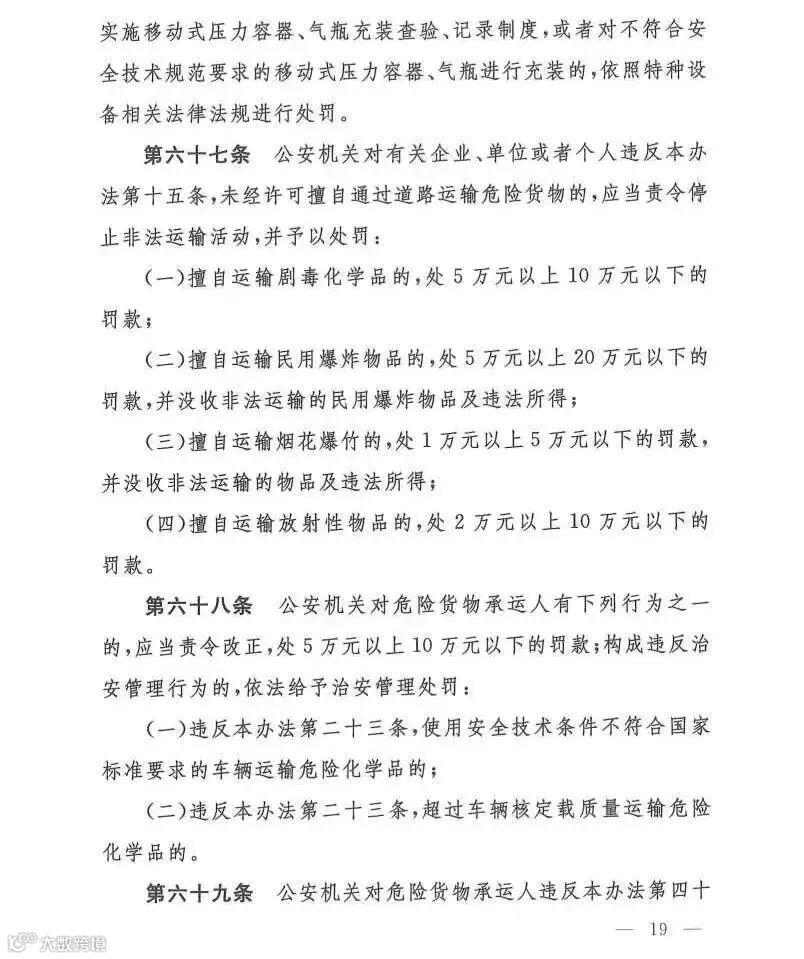
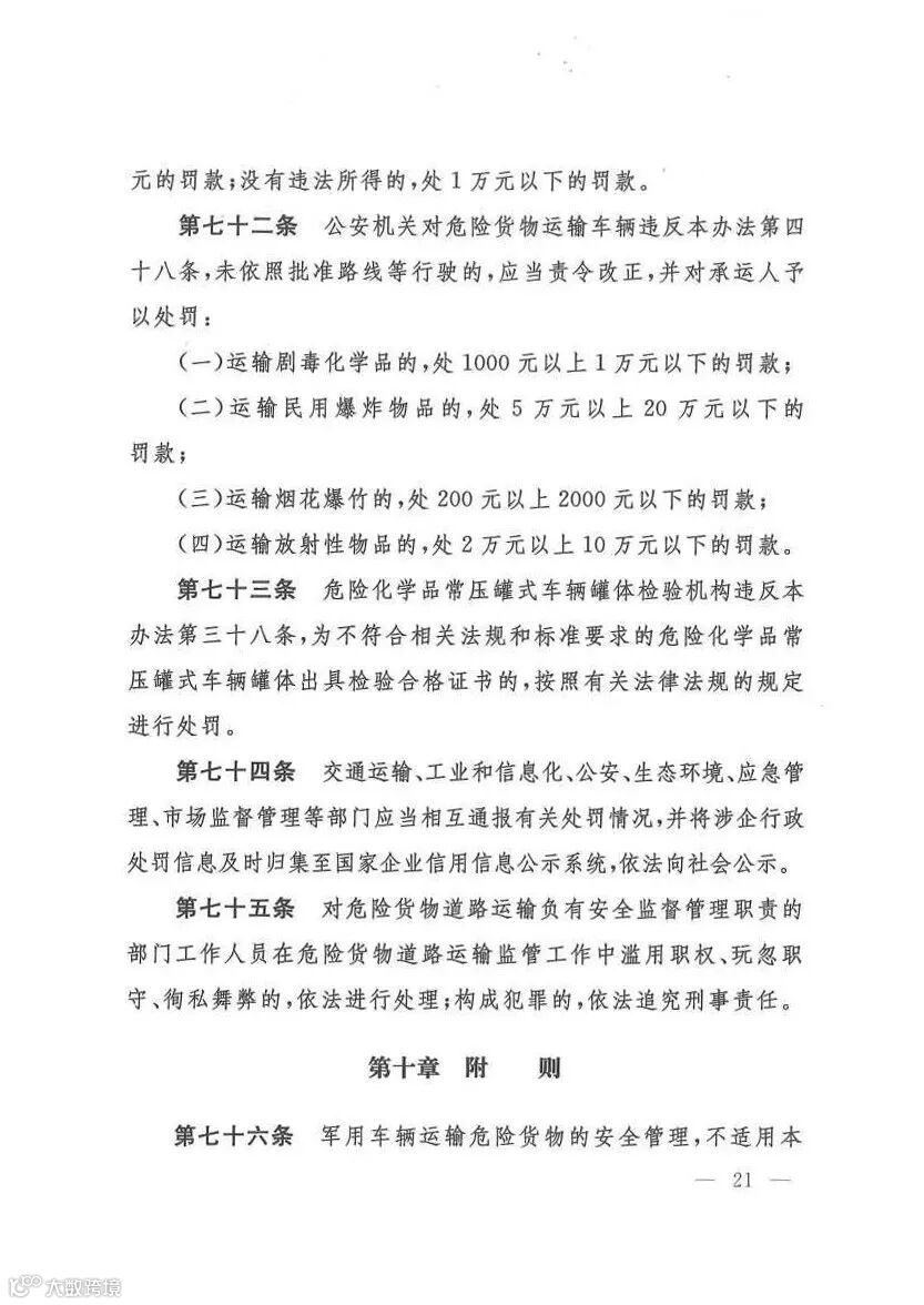
《办法》统筹现行法律法规和标准规范,注重吸收以往事故教训、总结各地实践经验、主动接轨国际规则,着力强化危险货物道路运输全链条安全管理,进一步健全和完善各项管理制度,从根本上解决行业存在的八个方面的突出问题:
一是强化运输源头安全管理。
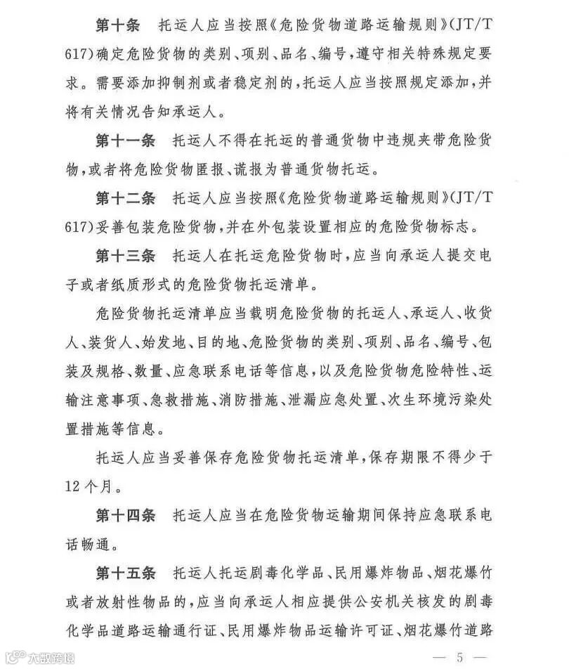
针对非法托运危险货物问题,《办法》建立了危险货物托运清单制度,明确托运人在危险货物信息确定、妥善包装、标志设置及相关单证报告提供等方面的义务。
二是强化装货环节安全管理。
针对生产、经营企业充装环节把关不严纵容违规运输问题,《办法》建立了装货查验制度,装货人要做到“五必查”(分别是:车辆是否具有有效行驶证和营运证;驾驶人、押运人员是否具有有效资质证件;运输装备是否在检验合格有效期内;所装载的危险货物是否与运单载明的相一致;所充装的危险货物是否在罐式车辆罐体的适装介质列表范围内等),对不符合要求的不得充装或者装载。
三是强化运输过程安全管理。
针对运输企业对所属车辆“挂而不管”、“以包代管”等问题,《办法》明确规定“禁止危险货物运输车辆挂靠经营”,建立了危险货物运单制度,明确运输企业在发车例检、安全告知及车辆动态监控等方面的义务。
四是强化运输装备安全管理。
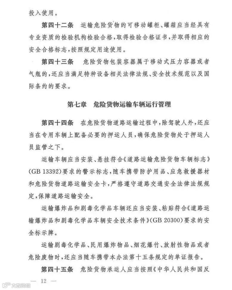
针对常压罐车本质安全水平不高问题,《办法》建立了常压罐车罐体检验制度,规定只有经具备专业资质检验机构检验合格的罐车罐体方可出厂使用,重大维修改造需重新检验合格方可重新投入使用。
五是强化从业人员教育培训。
针对从业人员专业能力、技术水平不高问题,《办法》规定托运人、承运人、装货人应当对本单位从业人员进行岗前安全教育培训和定期安全教育,考核不合格的人员,不得上岗作业。
六是统一车辆通行管理政策。
针对各地危化品运输车辆通行管理政策不统一问题,《办法》规定公安机关可以依法对5类特定区域、路段、时段限制危化品车辆通行,确需限制危化品运输车辆通行高速公路的,应当在0时到6时之间。
七是实施小件危险品豁免管理。
针对84消毒液等小包装日化品,以及气雾剂和化工品试剂等低度危害物品合规运输成本高问题,《办法》完善了例外数量和有限数量管理制度,对符合要求的豁免按照普通货物进行管理。
八是强化多部门协同监管。
针对危险货物道路运输及相关活动参与方较多、各相关管理部门监管合力未能充分发挥的问题,《办法》明确了交通运输部主管、县级以上地方交通运输主管部门负责,工业和信息化、公安、生态环境、应急管理和市场监管等相关部门按职责监督检查的管理体制。
下一步,交通运输部将会同工业和信息化部、公安部、生态环境部、应急管理部和市场监管总局抓紧完善配套管理制度、做好《办法》宣贯培训工作,确保各项管理制度落实到位,有效保障危险货物道路运输安全。
危险货物道路运输安全管理办法
危化品运输安全须知
1、从事化学品装卸运输的人员应按照装运危化品的不同性质穿着相应的防护用品。运输前首先要询问所载货物的物理、化学性能,如产品的闪燃点、毒性、膨胀系数等。夏季时要在车上装棚杆、搭凉蓬,要通气避光,特别要防止阳光直射。装卸时轻拿轻放,严禁摔拖、重压和摩擦,不得损坏包装容器,注意保证对方稳妥。此外,要根据装卸危险化学品的性质,配备相应的消防器材。
2、选择合适的包装容器,正确装运货物。危险品在装运前应根据其性质、运送路程、沿途路况等采用安全的方式包装好。包装必须牢固、严密,在包装上做好清晰、规范、易识别的标志。危险品在装运过程中出现漏散现象时,应根据危险品的不同性质,进行妥善处理。
3、装运爆炸、剧毒、放射性、易燃液体、可燃气体等物品,必须使用符合安全要求的运输工具。禁止使用电瓶车、翻斗车叉车、铲车、直行车等运输爆炸物品。各种化学品不能混装,以免泄露后产生化学反应,要做到一车一货。车辆排气管要装阻火器,车厢室应铺上一层草垫或芦苇席,以免行驶中滑动。
4、运输途中,司机要平稳行车、安全驾驶。运输化学品的司机要技术精湛,不能开快车、飞车,并且不喝酒,不吸烟,不疲劳驾驶。驾驶中要尽量少用紧急刹车,以保持货物的稳定。
5、行车途中勤检查化学品是否有泄露。由于行车途中车辆颠簸震动,往往容易造成包装破损从而造成化学品泄露。因此, 物流人员要定时查看有无溢出。
6、行车路线、时间要选择得当。运输化学品要选择道路平整的主干线,不可在繁华街道行驶或逗留。要根据货物特性选择合适的时间进行运输,例如:易燃品闪点在28度以下,气温高于28度时应在夜间运输。
7、经过长途运输,外包装有的可能会有一定破损,卸货时特别小心。危险物品卸载后,要对车搬运工具进行必要的通风和清扫,不得留有残渣,对剧毒物品的搬运工具,卸车后必须清洗干净。
8、禁止无关人员搭乘运输危险化学品的车辆。
危化品储存安全须知
1、要有合格的危险化学品仓库
危险化学品仓库应采用不导热的耐火材料做屋顶和墙壁的隔热层,屋檐要适当加长,以阻止阳光射入仓库;库墙要适当加厚,常开窗,采用间接通风洞,设置双层门,双层屋顶;窗玻璃漆成蓝色或选用磨砂玻璃。
2、危险化学品要分类存放
化学危险品一般分为爆炸性物品、遇水燃烧物品、自燃性物品、易燃固体、易燃和助燃气体、腐蚀性物品、氧化剂等。对这些物品要分类、分库、分件、分架存放,严禁把各种性质互相抵触、灭火方法不同、容易引起自燃的物品混放在一处。储存物品时堆垛不可过高、过大、过密,垛与垛之问;垛与墙、柱、屋梁、电灯之间应保持一定距离,并留有消防通道,不得超量储存。
3、要严格控制温度
为仓库设贮水屋面或在仓库屋面上设置冷却水管,气温在30℃以上时喷水降温,使仓库内温度保持在28℃以下。在仓库屋顶铺石麻袋,能增加屋顶的隔热性能,也可将库房屋顶、外墙和窗户玻璃涂成白色,利用白色对阳光的反射作用,减少辐射热的吸收,达到降温的作用。根据物品性质和包装情况,还可以在仓库地面上浇井水、放冰块,有条件的安装空调进行降温。有的仓库可在早晚和夜间开窗通风,放进冷空气,中午关闭门窗,防止热空气进入。
4、对露天堆场和贮罐采取降温措施
桶装的易燃液体,应放在建筑物内,以防太阳直接照射。在特殊情况下需要临时露天存放的,应采用不燃材料搭建遮阳棚,有时要用皮管定时喷水降温。桶内一般只盛装容积的90%95%,留有5%~10%的空间,这样能防止桶内危险化学品受热膨胀而发生燃烧或爆炸事故。贮罐顶部应设置降温装置,在气温达到30℃以上时,开启冷却水泵进行喷淋降温。贮罐也不能装得太满,需留出5%~10%的容积空间。
5、应有防雷设施
危险化学品仓库,一般都设在本单位或城市的边缘地区,与周围的其它建筑物保持一定的距离,这样,仓库周围就形成了空旷地带,容易遭受雷击。因此,仓库要安装避雷装置,以防止雷击而引起火灾事故。
6、加强管理
管理危险化学品仓库的人员必须经过消防安全培训并经考核合格,持证上岗。库管人员要定时对仓库进行巡查,发现问题及时解决,确保安全。
来源:交通运输部官网、中国道路运输网
解决之道 源自博皓
广东博皓复合材料有限公司
全球领先高品质树脂供应商—AOC Aliancys树脂集团中国工厂—广东、广西、海南全程合作伙伴
全球最大的玻璃纤维专业制造商—中国巨石股份有限公司—广东、海南全程合作伙伴
喷涂流体处理设备系统全球领先生产商—美国固瑞克(GRACO)有限公司—华南复合材料喷涂设备专业代理商
美国百年蜜蜡生产企业—Stoner公司—中国区唯一授权代理商
更多精彩内容
请扫描二维码关注我们
广东博皓公众号
广东博皓官网

