卓一知识产权了解到11月10日,酷派发布了一则名为《酷派集团有限公司关于主动终止与小米公司系列专利侵权诉讼的声明》。酷派集团在声明中宣布:即日起主动终止与小米的系列专利诉讼,并撤销正在进行的相关案件。

2018年初诉讼至2020年底撤诉:这段时间都发生了什么?
◆ 2018年初,酷派一纸状书将小米通讯、小米科技、小米之家和深圳天达通讯告上法庭,诉讼文件中表示,其公司在生产、许诺销售、销售侵权产品等方面侵害了酷派的三项发明专利,给其造成了严重的经济损失。
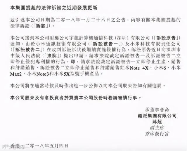
◆ 2018年5月10日,在小米提交赴港IPO申请后,酷派集团再一次发布公告表示,小米集团的多款手机侵犯了酷派的专利权,要求小米集团停止销售小米MIX 2、红米Note 5、红米5 Plus、红米Note 4X、小米6、小米Max 2、小米Note 3以及小米5X,并赔偿经济损失。

酷派集团CEO蒋超对此回应称:“小米总共使用了酷派200多项发明专利,我们仅仅从中选出了6项进行诉讼。目前,我们还是希望提升我国对知识产权的认识和保护,而且我们根本不需要小米的热度,把自己Low了!”
小米集团对此回应称,公司的法务部没有收到法院的诉讼通知,并且酷派集团所描述的侵权事实既不明确,其所涉及的专利稳定性也有待商榷。同时,小米集团还表示,小米快速发展的过程中遇到过很多“专利战”,也有非常专业的法务团队,足以应对酷派集团的“诬陷”。
据小米方人员介绍,小米自创立以来就对知识产权、专利极为重视,至今已拥有强大的专利积累。截至2018年3月31日,小米成立近8年的时间内,已经提交23000多项专利申请,其中包括国内3600多项授权专利,海外也已经注册了3500多项专利,还有16000多项国内外专利申请正在受理当中。
此外,目前小米已经与高通、微软、诺基亚等公司开展了包括交叉授权、专利购买等深入的知识产权合作。小米欢迎所有拥有真正高质量有效专利的合作伙伴。

当时的酷派首席知识产权官员张娜表示,酷派在2014年就已经先后多次向小米集团发送警告函,但对方对此置若罔闻。目前,酷派集团已经将小米诉讼至深圳中院以及南京中院,前后共有7个案件立案,其中涉及4项有效专利和8款手机产品。
如今,两方开始了两年之久的专利之争,最终因酷派终止诉讼落下帷幕。
酷派本有理,为何要撤诉?酷派官方:推动行业发展是首要任务!
酷派集团在声明中表示,2018年初,酷派发起了针对小米公司的系列专利侵权诉讼。截至目前,部分案件所涉及的专利内容仍在审理当中。
2020年,我们深刻的感受到,国家发展仍处于重要战略机遇期,面临国内外环境正在发生深刻复杂的变化,突破科学瓶颈、推动行业更好更快发展是目前包括酷派、小米在内科技行业公司首要任务。
所以,酷派决定即日起主动终止与小米的系列专利诉讼,撤销正在进行中的相关案件。

酷派称,其作为技术驱动的高科技创新企业,创办27年来,累计提出国内外专利申请超过一万件,首创“双卡双待”等多项革新技术,深知技术研发对企业发展和行业振兴的重要性。未来,酷派将继续加大对前沿技术和应用场景的研究与探索,增强自身实力的同时也为行业发展贡献更多积极力量......
小米上市前发起诉讼,现在过去两年,诉讼没有掀起什么水花,酷派发声明主动撤诉。
卓一慧众知识产权温馨提示
通过此次事件,酷派已经取得与小米公司合作共赢的机会。这也从另一个角度诠释了知识产权尤其是专利,对于企业来说既是一柄锋利无比的矛,也是守卫自身权益的盾。
现在就有一个机会,赶紧把您的知识产权布局起来吧!
北京卓一慧众知识产权代理有限公司为国盛证券、万邦汉方、贵州广播电视台、云南奥斯迪实业有限公司、创维集团等上千家个人及企业服务并助力企业高速增长。
今后,北京卓一慧众知识产权代理有限公司将持续为个人及企业提供高质量的知识产权一站式服务。






