
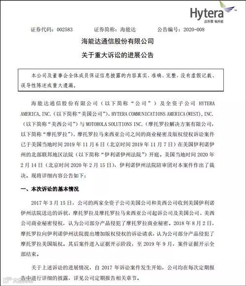
消息:2月17日,海能达发布公告称,摩托罗拉解决方案公司起诉其窃取双向无线电技术方面商业机密的指控,得到了伊利诺伊州法院陪审团的支持,陪审团裁决海能达需要向摩托罗拉支付的赔偿金包括补偿性赔偿34,576.12万美元及惩罚性赔偿41,880万美元,合计76,456.12万美元(约合人民币52.71亿元),这是摩托罗拉寻求的全部赔偿额。

2月17日盘前,海能达(002583.SZ)公告披露,摩托罗拉解决方案公司(Motorola Solutions, Inc.,下称:摩托罗拉)起诉其窃取双向无线电技术方面商业机密的指控,得到了伊利诺伊州法院陪审团的支持,陪审团裁决海能达需要向摩托罗拉支付的赔偿金包括补偿性赔偿34,576.12万美元及惩罚性赔偿41,880万美元,合计76,456.12万美元(约合人民币52.71亿元),这是摩托罗拉寻求的全部赔偿额。
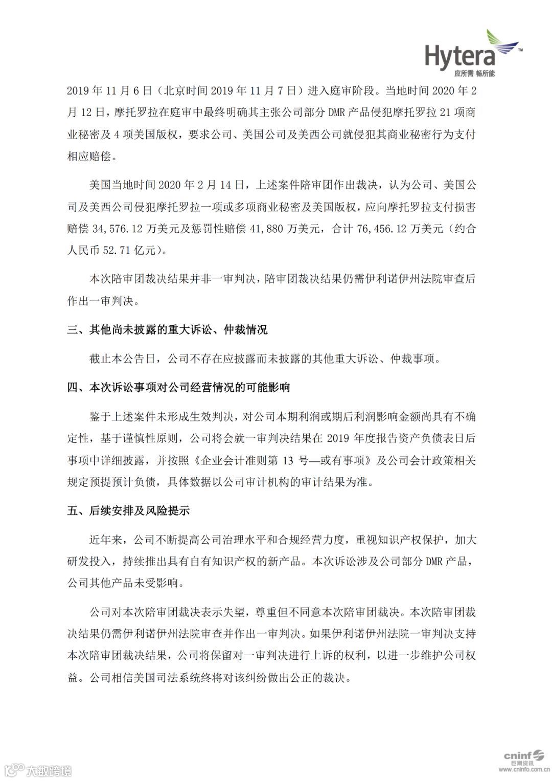
公告指出,鉴于上述案件未形成生效判决,对海能达本期利润或期后利润影响金额尚具有不确定性,基于谨慎性原则,该公司将就一审判决结果在2019年度报告资产负债表日后事项中详细披露,并按照《企业会计准则第13号—或有事项》及公司会计政策相关规定预提预计负债,具体数据以公司审计机构的审计结果为准。上述公告称,如果伊利诺伊州法院一审判决支持本次陪审团裁决结果,海能达将保留对一审判决进行上诉的权利,以进一步维护公司权益。
海能达否认窃取技术,并表示自己开发了无线电话。
“海能达对海特拉对陪审团的裁决感到失望。”海能达发言人说,“海特拉尊重陪审团的意见,目前正在考虑寻求所有的上诉选择。”
摩托罗拉的律师表示,他们将寻求一纸阻止海能达无线电话在美销售的禁令,以终止该公司进一步使用其商业机密和受版权保护的源代码。
这起案件是美国公司指控中国公司挖走员工并利用窃取的技术开发新产品的最新案例。美国官员认为,其总体目标是帮助中国从世界工厂转变为经济超级大国。
摩托罗拉首席执行官格雷格·布朗(Greg Brown)在一份声明中表示,这一裁决是“摩托罗拉解决方案的巨大胜利”,“海能达只是从我们世界一流的工程师的辛勤工作和创新中获利”。
不久前,美国检察官在纽约指控另一家中国公司华为敲诈勒索,称这个价电信巨头数十年来一直试图窃取美国技术以建立自己的业务。
摩托罗拉与海能达的纠纷由来已久
摩托罗拉系统于2011年从摩托罗拉公司拆分出来,主要从事网络设备及对讲机等集群通信业务,作为市场“启蒙者”,摩托罗拉在各种领域均处于领导地位,包括从基础设施到应用程序和设备(例如对讲机和服务于企业特定任务的移动计算设备)的公共安全通信。其核心市场是公共安全政府机构和商业企业。
海能达通信股份有限公司是总部位于中国深圳的全球化民营上市公司,1993年成立,是全球领先的专网设备和解决方案提供商。海能达致力于为全球政府、公共安全、轨道交通、能源等行业客户提供智慧融合的专网解决方案。

海能达官网截图
海能达早在2000年便进入美国市场,2004年成立第一家美国分支机构——海能达美国子公司,并于2016年成立海能达美国西部子公司。
资本市场上,海能达2012年并购了德国罗德施瓦茨PMR公司,获得了Tetra系统解决方案技术;2013年并购了鹤壁天海电子切入军工专网;2017年完成对赛普乐(Sepura)以及诺赛特(Norsat)的并购,提升公司Tetra产品竞争力。
在双方高度重叠的市场下,摩托罗拉公司和海能达之间的竞争遍布全球,在美国,中国,德国和澳大利亚都有法律纠纷。摩托罗拉认为,海能达侵犯了自己专利,要求海能达进行赔偿与限售;海能达方面则分别在中国、美国等地对摩托罗拉发起诉讼,指责摩托罗拉滥用市场支配地位。海能达认为,摩托罗拉系统公司蓄意、主动通过非法反竞争行为,阻止美国专网通信市场的自由竞争:利用其在公共安全行业的主导地位,阻碍更新的、价格更合理的技术进入美国;维持高于其他自由竞争市场的价格,向美国客户收取畸高费用,并攫取巨额营收。
2015年3月,海能达中标荷兰价值9000万欧元的公共安全订单开始,就遭到了KPN、摩托罗拉系统和Koning&Hartman组成的联合投标方(简称KMK)在法定期限内发起的诉讼。不过最终在当年6月,荷兰海牙法庭判决KMK为败诉方,海能达获得胜诉,相关网络最终在2017年全部完成安装。
2017年3月,摩托罗拉向ITC提出申请,请求ITC对海能达及海能达全资孙公HYTERA AMERICA,INC.和HYTERA COMMUNICATIONS AMERICA(WEST),INC.涉嫌专利侵权的对讲机设备和系统、相关软件及其组件出口至美国的事项展开调查。7月,ITC法官裁定海能达侵犯了四项摩托罗拉专利,并建议根据相应条款对海能达涉及侵权的产品颁布有限排除令(Limited Exclusion Order)和制止令(Ceaseand Desist Order)。
不过在当年11月ITC委员会的最终裁决表明,海能达的新一代i系列产品对摩托罗拉公司所主张的专利不侵权,可以继续进口美国并销售。在本次终裁中,ITC委员会对海能达及其新产品做出有利裁决的同时,认为海能达部分DMR老产品侵犯了摩托罗拉主张的专利。
2017年12月,海能达宣布,依据《谢尔曼反托拉斯法案》(the ShermanAntitrust Act of 1890)和《克莱顿法案》(the Clayton Act of1914),在美国新泽西联邦地区法院诉讼摩托罗拉系统在美国市场垄断行为,并通过一系列、有计划的恶意诉讼,干扰海能达与合作伙伴的关系,扰乱市场,遏制竞争,增加海能达开展业务的成本。
2018年8月2日,摩托罗拉向伊利诺伊州法院提出增加版权侵权的诉讼请求,认为公司部分产品侵犯了摩托罗拉美国版权。其后案件进入证据开示阶段,至2019年9月,案件证据开示全部结束。
根据伊利诺伊州法院的安排,上述商业秘密及版权侵权诉讼案件已于当地时间2019年11月6日(北京时间2019年11月7日)进入庭审阶段。
在庭审阶段,摩托罗拉控诉其前雇员在数字无线对讲机技术方面帮助了其竞争对手海能达。
摩托罗拉声称,这位前雇员是海能达在2008年聘请的三名摩托罗拉工程师之一,他在摩托罗拉工作期间下载了数千份机密文件并携带出公司。在此期间,海能达还在摩托罗拉不知情的情况下向这名员工支付薪酬。
指控称,被窃取的机密包括免提通信,定位功能,工人遇险报警及电话用户与无线电用户群组之间的通信技术等。
海能达的辩护律师Michael Allan对此提出抗议,并表示海能达有自己的设计原型,并且在雇佣这些摩托罗拉前雇员之前已完成了75%。他表示,摩托罗拉没有在这些员工离职时就立即起诉,而是等到海能达的产品获得成功后才提起诉讼,目的是为了获得更多的赔偿金。
他还认为,摩托罗拉希望赔偿追溯到海能达2010年至今所销售的每一部无线设备。
当地时间2020年2月12日,摩托罗拉在庭审中最终明确其主张公司部分DMR产品侵犯摩托罗拉21项商业秘密及4项美国版权,要求公司、美国公司及美西公司就侵犯其商业秘密行为支付相应赔偿。
当地时间2020年2月14日(北京时间2020年2月15日),伊利诺伊州法院陪审团对本案件作出了裁决,认为海能达、美国公司及美西公司侵犯摩托罗拉一项或多项商业秘密及美国版权,应向摩托罗拉支付损害赔偿3.46亿美元及惩罚性赔偿4.19亿美元,合计7.65亿美元。
消息公布后,摩托罗拉的律师表示,他们将寻求一纸阻止海能达无线电话在美销售的禁令,以终止该公司进一步使用其商业机密和受版权保护的源代码。
附公告全文:





