大数跨境

柏泉慧新闻资讯 || 国家知识产权局办公室关于印发《关键数字技术专利分类体系(2023)》的通知

柏泉慧新闻资讯 || 国家知识产权局办公室关于印发《关键数字技术专利分类体系(2023)》的通知 柏泉慧咨询
2023-10-07
0
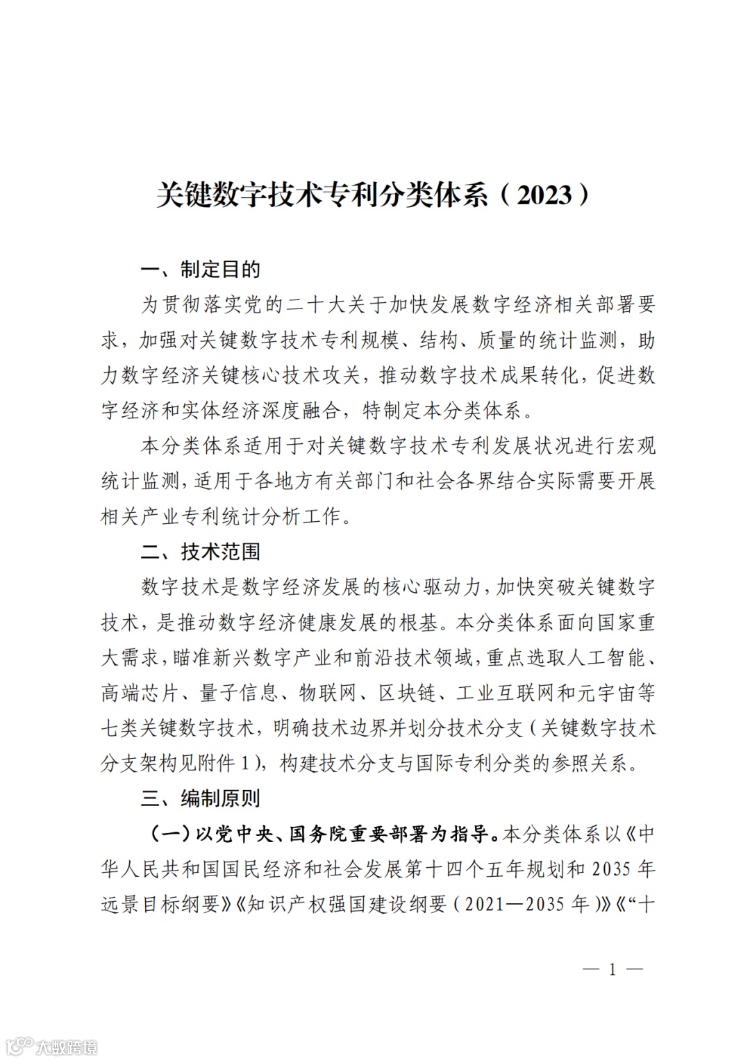
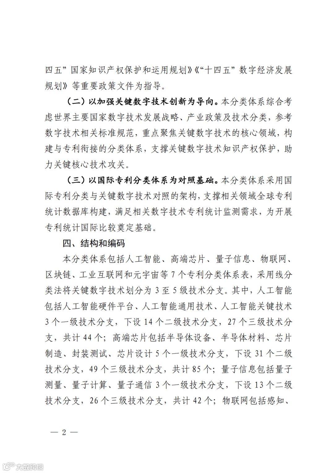
导读:国家知识产权局办公室关于印发《关键数字技术专利分类体系(2023)》的通知




国家知识产权局办公室关于印发《关键数字技术专利分类体系(2023)》的通知



各省、自治区、直辖市和新疆生产建设兵团知识产权局,四川省知识产权服务促进中心,各地方有关中心;国家知识产权局局机关各部门,专利局各部门,商标局,局其他直属单位、各社会团体:


      现将编制的《关键数字技术专利分类体系(2023)》印发给你们,请结合实际在工作中参照使用。


国家知识产权局办公室

2023年9月18日

完整内容请点击 “阅读原文” 查看




【声明】内容源于网络
0
0
柏泉慧咨询
大连柏泉慧知识产权代理有限公司成立于2018年,一直致力于搭建实效、长期、共赢的企业知识产权代理咨询服务平台,积极探索知识产权服务经济社会发展新路径,精准对接企业需求,探索完善知识产权服务体系。
内容 322
粉丝 0
柏泉慧咨询 大连柏泉慧知识产权代理有限公司成立于2018年,一直致力于搭建实效、长期、共赢的企业知识产权代理咨询服务平台,积极探索知识产权服务经济社会发展新路径,精准对接企业需求,探索完善知识产权服务体系。
总阅读0
粉丝0
内容322