快速读懂
保障范围、免赔额、相应赔付比例
案例:连续参保且未发生理赔人群
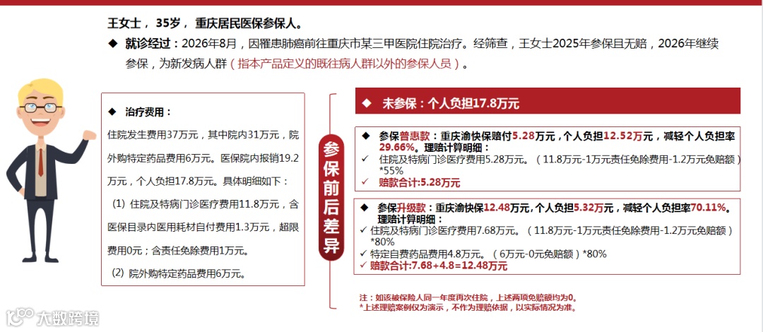
王女士,35岁,重庆居民医保参保人。
2026年8月,她因罹患肺癌前往重庆市某三甲医院住院治疗。经筛查,王女士2025年参保且未发生理赔,2026年继续参保,为新发病人群。
在未参保的情况下,她需要自行负担17.8万元;参保“重庆渝快保”,她能获得的赔付详情如下:
案例:新保家庭团单参保既往病人群
唐先生,46岁,重庆职工医保参保人。
2025年3月,他被首次诊断为胃癌,2026年2月,因身体不适前往重庆市某三甲医院住院治疗。经筛查,唐先生2025年未参保,2026年参保渝快保,为既往病人群。他以家庭团单参保,该团单下所有被保险人享受理赔优待,赔付比例上调5%。
在未参保的情况下,他需要自行负担14万元;参保“重庆渝快保”,他能获得的赔付详情如下:
02
温馨提示
01
免赔额是“门槛”
超过才赔。
02
费用划分要分清
分清医保报销、责任免除、自付/自费。
03
“责任范围内费用”是关键
要扣掉医保报销、责任免除后算。
了解清楚理赔逻辑后,若您想为家人配置高性价比保障——尤其是对于无法购买商业医疗保险的人群,“重庆渝快保”不容错过。重庆渝快保低门槛、高保障,现在参保还能享连续参保优待!
扫描下方二维码,立即投保:
(具体保障与赔付以保险合同约定为准)
(具体调整详见2026年“重庆渝快保”产品方案)
点击下方图标 尊享线上便捷服务
持续关注【重庆人保财险】微信公众号
获取更多精彩福利


