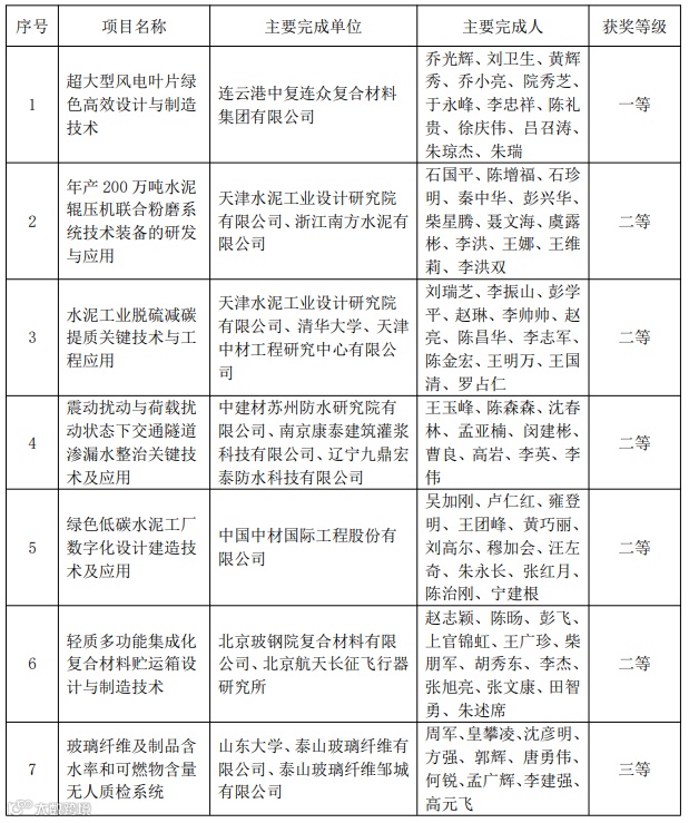
近日,中国建筑材料联合会和中国硅酸盐学会公布了2023年度建筑材料科学技术奖评选结果。2023年建筑材料科学技术奖共评选出65项科技成果,其中:基础研究奖13项,技术发明奖9项,技术进步奖31项,科技公益奖12项。
中国建材股份9项科技成果上榜,涉及水泥工业关键装备、脱硫减碳及数字化,交通隧道防水,风电叶片绿色制造,玻璃纤维智能制造,复合材料产品及标准体系等,为公司培育发展战略性新兴产业、加快形成新质生产力提供了有力支撑。
中国建材股份
2023年度建筑材料科学技术奖获奖项目



编辑丨 党群工作部


