
融资热、开店快、渠道全,这些基于“新人、新货、新场”理论改造而来的新消费,塑造了一个又一个的估值神话。
这些获得了大量资本青睐的新消费品牌,如何留下来,能成为时间的朋友,将是下一个至关重要的命题。
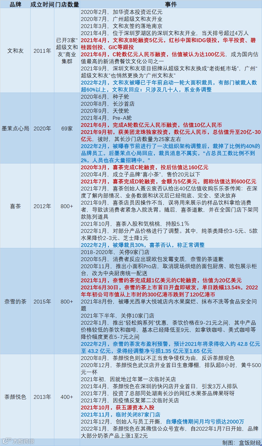
融资、开店、提高估值、扩张,即将叠满技能的新消费,开始遭遇各种意外。
2月18日,据《中国企业家杂志》报道称,墨茉点心局在春节前进行了一轮组织架构调整,将从过去以打造品牌为中心,转型为以运营为中心,裁撤了比例高达40%的品牌员工。此外,公司的财务、人事部门也出现了人员变动。
而就在前一天,文和友也被曝出裁员。据“快消”报道,多名文和友员工爆料称,文和友已于年前启动一轮大面积裁员,有部门被裁人数超60%以上;年后,新一轮的裁员工作仍在继续。
裁员的消息曝出后,墨茉点心局和文和友先后进行了回应。
墨茉点心局创始人王瑜霄就裁员消息称,裁员消息不属实,“只是正常的部门调整,我们还在大量招聘中。”
文和友也表示,没有大面积裁员。裁员涉及几十人,公司目前有上千人,不属于“大面积裁员”。原因是有些项目不做了,新的一年进行微调。目前新增的项目也在招聘中。
但这些回应并没有缓解外界对新消费的焦虑。
更早之前,新消费赛道中,部分网红品牌已现颓势:喜茶部分产品降价后,被曝裁员30%;茶颜悦色高管与员工群内开撕,自曝疫情期间月均亏损2000万,而在此之前已经临时关闭87家门店;已经上市的奈雪的茶,日子也不好过,2021年下半年就关停了10家门店。
2020年,新消费赛道趋热,目前活跃在咖啡、新茶饮、宠物、汉服、餐饮、化妆品、潮玩等行业的多数品牌,在这个阶段完成了初始的几轮融资。
到了2021年,这个赛道中,除了投资机构外,互联网大厂也先后扎进新消费赛道,过亿级的融资更是成为常态。
如:和府捞面,在2020年11月,还是4.5亿,到了2021年7月,已经逼近8亿;如:汉服品牌十三余,在2021年4月完成的A轮融资,已经过亿。
另外,多个新锐连锁咖啡品牌单店获高估值。如Manner历经多轮融资,估值超30亿美元(298家),单店估值达1007万美元;M Stand估值达40亿人民币(6亿美元,87家),单店估值达690万美元。
融资热、开店快、渠道全,这些基于“新人、新货、新场”理论改造而来的新消费,塑造了一个又一个的估值神话。
这些获得了大量资本青睐的新消费品牌,如何留下来,能成为时间的朋友,将是下一个至关重要的命题。
跌下神坛,集体入冬
春天来了,曾经光鲜的新消费品牌们却集体进入了“倒春寒”。
最近的一则消息,来源于曾经的“顶流”文和友。
近日,有报道称,“文和友员工爆料,文和友已于年前启动一轮大面积裁员,有部门被裁人数超60%以上;年后,新一轮的裁员工作仍在继续。”
对于裁员情况,2月22日,文和友回应媒体称:“没有大面积裁员。裁员涉及几十人,公司目前有上千人,不属于大面积裁员。裁员原因是有些项目不做了,新的一年进行微调。目前新增的项目也在招聘中。”
虽然文和友正面回应了裁员问题,但一些分析人士指出,裁员风波只是文和友“颓势”中的一环,这家餐饮界“顶流”早已光环不再。
提起文和友,外界对于其的印象停留在很少走出长沙的网红品牌。2011年诞生于创始人文宾之手,从最初卖炸排骨的小摊起步,数年间相继拓展了龙虾、香肠、臭豆腐等品类,造就了超级文和友的火爆。
2021年4月2日11点,深圳文和友店正式开业时,上演了烈日下超长队伍延伸到大马路上的盛况,甚至有网友晒出排号单,显示已排到5万多号。
然而,出走后的文和友已经遭遇水土不服。去年下半年,广州、深圳的“超级文和友”双双改名,分别为“广州文和友”和“老街蚝市场”。
据了解,由于广深人民对于文和友的热情只持续了几个月,随着客流下降,早期的商户例如广州的风筒辉烧烤、无影脚陈氏盲公丸,深圳的老东门李记百货等,都陆续离开,而深圳文和友则出现二十余个商户未按时营业,收到了文和友的违约告知函,之后遭遇停水停电、店面围蔽,被迫清退。
对于紧紧绑定“长沙”标签的文和友而言,文和友的商业集群本地化,并不好走。
无独有偶,在文和友裁员风波的数天前,被称为“烘焙界喜茶”的新中式点心品牌墨茉点心局,以及喜茶本尊,都爆出裁员消息。

前者被报道在春节前进行了一次组织架构调整,从打造品牌为中心转型为运营为中心,因此裁掉了比例约40%的品牌员工,此外,财务、人事部门也出现人员变动。
喜茶同样被曝大规模裁员,涉及30%员工,其中职能部门裁员严重,门店拓展部门被裁50%,部分部门全裁,同时,还存在无年终奖或年终奖“延期发放”的现象。
双方也都很快予以否认。墨茉点心局创始人王瑜霄回应,“只是正常的部门调整,我们还在大量招聘中。”喜茶则表示,“年前少量的人员调整为基于年终考核的正常人员调整和优化。同时,员工的年终奖也均已根据绩效表现,于春节前正常发放至员工手中。”
除了“裁员潮”风波,高端茶饮的成本问题也伴随着奈雪的茶财务数据的公布凸显。
2月8日,奈雪的茶发布盈利预警,预计2021年将录得收入约42.8亿元至43.2亿元,录得经调整净亏损1.35亿元至1.65亿元。这已是其连续四年出现大额亏损。
实际上,自2021年6月上市至今,奈雪的茶股价从每股19.8港元的IPO发行价,腰斩至每股6.99港元(截至发稿)。市值较发行之初的340亿港元,跌至如今的119.9亿,跌幅超60%。
内卷的新茶饮,还掀起了价格战。1月,作为价格“天花板”的喜茶悄然降价了,部分产品价格下调1~7元不等,甚至于,降价之后首次出现了10元以内的纯茶产品。
喜茶之后,奈雪的茶多款茶饮产品也出现了大幅降价,其中,产品价格最低的茶饮和咖啡售价都仅为9元。
两家头部明星品牌下调价格,引发热议。进入更为激烈的低价价格带,原本就内卷的新茶饮,又将是一场风雨。
再往前数的两个月,茶颜悦色则自爆疫情期间月亏损达到2000万,并在2021年三次闭店。
裁员、闭店、亏损、调价,“风口”上的新消费,正在跌下不败的神坛。
在这些疯狂扩张连锁加盟的背后,还有一批“韭菜”加盟商跟着遭殃。
其实想找一个抗风险、行业前景好、收入稳定的项目并不难。
向大家推荐智能化、托管式、抗风险、稳收入的必净智能便民自助洗车项目!入行门槛不高、政府大力支持、投资风险低、收入源源不断!

必净智能便民洗车站落地建设并运营站点共计72个,其中徐州市66个,江苏连云港市、安徽宿州市分别试点3个,徐州市注册用户100000余人。2021年全年累计洗车近120余万次,日均洗车3000车次,年累计节约用水1.5万吨。下一步预计建设300个站点、日均洗车可达30000车次。

确保零风险的最佳投资平台
极速回本稳赚不赔的最大共享收益
做甩手掌柜却能当老板的最优赚钱项目

只需要小小的投入
就可以收获巨大的利润
一切商机,尽在车必净
小成本,高回报,赚钱商机不可错过!
加入我们
携手共同创业
你也是老板
等待就是错过,抢到即是赚到!
一、 钱景分析
这是一个独一无二的投资平台,具有五大优势:
①是汽车服务业利润的最大市场
目前中国汽车保有量在以年40%的第一速度急剧增长,其中洗车、养护又是汽车服务业最大利润收入来源,有着永不枯竭的广阔市场需求。
②是整合汽车后市场最佳盈利平台
目前汽车拥有7大类29项服务利润市场,各自分散,整合成一体还无先例,公司创新整合成一键式服务平台,将会极具生命力,有着极大盈利空间。
③是无风险急速回本最优投资项目
公司采取自动化智能管理,无需员工,打包式经营,自投资之日公司即确保盈利,一次性投资即可坐享收成,每个站点仅需300客户充值即可回本。
④有着优质精准的铁杆粉丝效益
公司自助洗车平台,采取公众号线上支付,一旦注册能牢牢抓住粉丝,且都是直接的有车客户,是众多线上项目中最优粉丝资源,粉丝经济效益商机无限。
⑤有着潜力巨大的广告经济收入
公司站点设置在居民区,直达宣传对象末端,每个站点建设有多种广告配套设施,宣传广告效果好、影响大,钱景无限。





